19 年
手机商铺
技术资料/正文
157 人阅读发布时间:2025-02-26 13:20
环状RNA(circRNA)作为近年来肿瘤研究领域的热点,已被广泛证实参与多种类型肿瘤的进展,并通常作为microRNA(miRNA)海绵来调节下游基因表达。然而,在人体透明细胞肾细胞癌(ccRCC)中,circRNA的异常表达谱和功能障碍尚需进一步深入探究。近期,一篇题为“circCHST15 is a novel prognostic biomarker that promotes clear cell renal cell carcinoma cell proliferation and metastasis through the miR-125a-5p/EIF4EBP1 axis”的研究论文揭示了circCHST15在ccRCC中的重要作用及其潜在机制。

该研究的背景基于circRNA在肿瘤进展中的潜在关键作用,特别是作为miRNA海绵来调节下游基因表达的功能。然而,尽管已有大量证据表明circRNA参与了多种疾病的进展,包括癌症,但在ccRCC中circRNA的具体功能作用仍不明确。因此,该研究旨在挖掘关键的预后circRNA,并阐明其在调节ccRCC增殖和转移中的潜在作用和分子机制。
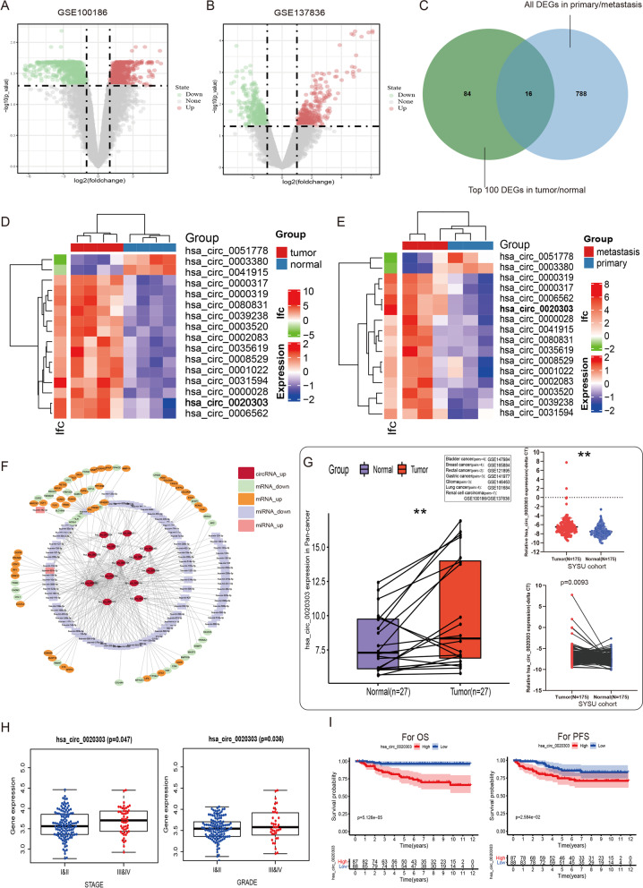
研究团队首先从Gene Expression Omnibus数据库中挖掘了两个circRNA微阵列数据,通过比较匹配的肿瘤组织与相邻正常上皮组织对或匹配的原发与转移肿瘤组织对,成功鉴定出了circCHST15(hsa_circ_0020303)。这一发现为后续的实验验证提供了重要基础。

为了验证circCHST15在ccRCC中的表达情况,研究团队采用了定量实时聚合酶链反应和琼脂糖凝胶电泳等方法。结果显示,与健康相邻肾组织相比,ccRCC组织中circCHST15的表达水平显著更高;同时,与正常肾细胞系相比,RCC细胞系中的circCHST15表达也更高。这些结果初步证实了circCHST15在ccRCC中的异常高表达。
进一步的分析发现,circCHST15的表达水平与ccRCC的侵袭性临床病理特征呈正相关,这提示circCHST15可能参与了ccRCC的进展。此外,circCHST15还可作为ccRCC患者手术切除后总生存期和无进展生存期的独立预后指标,进一步凸显了其在ccRCC预后评估中的重要价值。

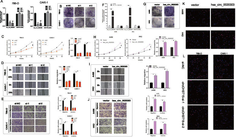
为了深入探究circCHST15在ccRCC进展中的具体作用机制,研究团队开展了一系列体内和体外实验。结果显示,circCHST15在体内和体外均能促进ccRCC细胞的增殖、迁移和侵袭。从机制上讲,circCHST15通过与miR-125a-5p直接相互作用并充当miRNA海绵来调节EIF4EBP1的表达。这一发现揭示了circCHST15诱导ccRCC进展的潜在机制,并为后续的治疗靶点开发提供了理论依据。

综上所述,该研究成功鉴定出circCHST15作为ccRCC中潜在的新型预后生物标志物和治疗靶点。通过揭示circCHST15与miR-125a-5p/EIF4EBP1轴之间的相互作用机制,该研究为ccRCC的预后评估和治疗提供了新的思路和方法。未来,随着对circRNA在肿瘤中功能的深入研究,相信会有更多类似的潜在治疗靶点被挖掘出来,为肿瘤患者的治疗带来新的希望。
| 名称 | 货号 | 规格 |
| Rabbit anti-EIF4EBP1 Polyclonal Antibody | abs135900-50ug | 50ug |
| Rabbit anti-EIF4EBP1 Polyclonal Antibody | abs135900-100ug | 100ug |