19 年
手机商铺

抗体/ELISA 试剂盒/试剂
已认证
生物化学/抗体
已认证
技术服务
已认证
实验室仪器 / 设备/试剂/耗材/细胞库 / 细胞培养
已认证
抗体/试剂
已认证
实验室仪器 / 设备/试剂/耗材
已认证
试剂/实验室仪器 / 设备/耗材
已认证
细胞库 / 细胞培养/技术服务/动物模型
已认证
实验室仪器 / 设备/试剂
已认证
抗体
已认证
抗体/试剂
已认证
抗体/试剂
已认证
试剂
已认证
试剂
已认证
抗体
已认证
抗体
已认证
试剂
已认证
试剂
已认证
抗体/试剂
已认证
试剂
已认证
试剂/技术服务
已认证
蛋白质/抗原/多肽/试剂
已认证
试剂
已认证
抗体/试剂
已认证
抗体
已认证
抗体/试剂
已认证
实验室仪器 / 设备/试剂
已认证
试剂
已认证
抗体/ELISA 试剂盒/试剂
已认证
生物化学/抗体
已认证
技术服务
已认证
实验室仪器 / 设备/试剂/耗材/细胞库 / 细胞培养
已认证技术资料/正文
157 人阅读发布时间:2025-02-26 13:22
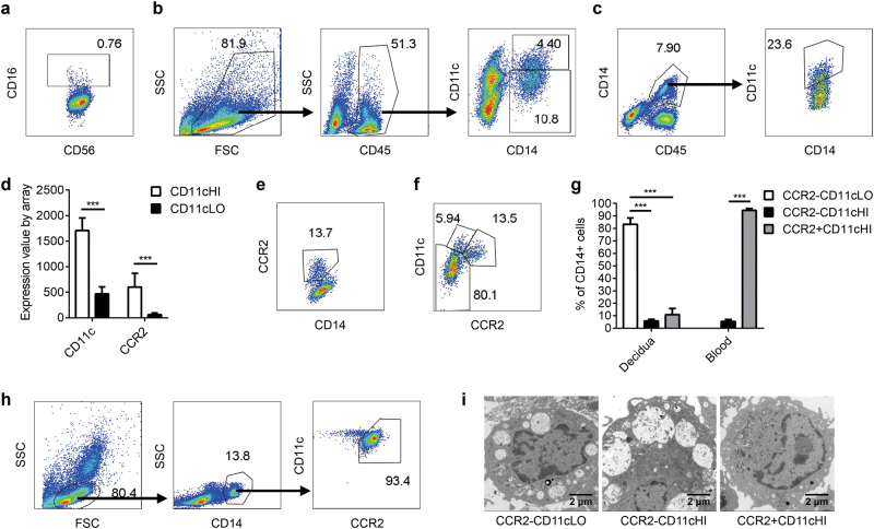
在妊娠过程中,巨噬细胞扮演着至关重要的角色。它们的正常功能对于维持妊娠的顺利进行至关重要,而功能失调的蜕膜巨噬细胞则与不良妊娠结局,如自然流产和先兆子痫等密切相关。传统上,蜕膜巨噬细胞一直被认为是一个单一的细胞群体。然而,一篇发表于PubMed、PMID为29618777的研究文章揭示了一个全新的视角,为这一领域带来了重要的突破。

在这项研究中,研究人员利用流式细胞术分析,在人类妊娠的第一阶段鉴定出了三种不同的蜕膜巨噬细胞亚群。它们分别是CCR2-CD11cLO(CD11c低表达,约占80%)、CCR2-CD11cHI(CD11c高表达,约占5%)和CCR2+CD11cHI(CD11c高表达,占比10-15%)。这一发现不仅挑战了以往对蜕膜巨噬细胞单一群体的认知,还为我们进一步理解这些细胞在妊娠过程中的作用提供了新的线索。
根据免疫荧光染色结果,CCR2-CD11cLO巨噬细胞在蜕膜中广泛分布,而CCR2-CD11cHI和CCR2+CD11cHI巨噬细胞则主要定位于绒毛外滋养层细胞附近。这一发现表明,这些巨噬细胞亚群在妊娠过程中可能具有不同的定位和功能。

为了进一步了解这些巨噬细胞亚群的生物学特性,研究人员还进行了RNA测序生物信息学分析和体外功能研究。结果表明,这三种巨噬细胞亚群具有不同的吞噬能力。其中,CCR2+CD11cHI巨噬细胞表现出促炎特性,而CCR2-CD11cHI亚群则因其高表达关键的血红素代谢相关基因而被认为具有抗氧化和抗炎作用。这两种巨噬细胞亚群在滋养层细胞侵袭的前沿维持了一种炎症平衡,既有助于清除病原体感染,又维持了母胎界面的稳态。

这项研究不仅从生理上鉴定了三种蜕膜巨噬细胞亚群,而且为我们进一步理解这些亚群在维持健康妊娠中的功能提供了重要基础。未来对这些亚群功能的进一步阐明,将有望提高我们对母胎交流在妊娠维持中作用的认识。
综上所述,这项研究为蜕膜巨噬细胞的研究领域带来了重要的新发现,揭示了这些细胞在妊娠过程中的复杂性和多样性。随着对这些巨噬细胞亚群功能的深入研究,我们有望为预防和治疗不良妊娠结局提供新的策略和方法。
| 名称 | 货号 | 规格 |
| PGE2 PharmPak (1 Pack) | PKGE004B | 1PACK |
| PGE2 SixPak (1 Pack) | SKGE004B | 1PACK |
| PGE2 Assay Kit (1 Kit) | KGE004B | 1Kit |
fc2f512177fc48cf96e8817a1d433ae3.png
在线沟通
我的询价





