19 年
手机商铺
技术资料/正文
123 人阅读发布时间:2025-02-26 13:22
近日,一项来自深圳医院李欣研究员团队与中国人民大学龚新奇教授团队的联合研究,在国际权威学术期刊《Nature Microbiology》上发表了一篇题为“Interferon-induced transmembrane protein-1 competitively blocks Ephrin receptor A2-mediated Epstein–Barr virus entry into epithelial cells”的研究论文。该研究揭示了IFITM1(干扰素诱导的跨膜蛋白1)在竞争性抑制EB病毒(Epstein-Barr Virus, EBV)感染上皮细胞过程中的关键作用及其分子机制,为EB病毒及相关疾病的早期筛查、预防和治疗提供了全新的思路。

EBV作为一种与人类肿瘤密切相关的疱疹病毒,全球感染率高达90%以上。在西方国家,EBV感染是传染性单核细胞增多症的主要病因,而在我国等东方国家,EBV则与霍奇金淋巴瘤、非霍奇金淋巴瘤、鼻咽癌、胃癌等多种恶性肿瘤的发生密切相关。前期研究已发现,EphA2是EBV侵入鼻咽上皮细胞的关键受体,但这一机制在不同情况下存在差异,引发了科学界对EBV感染机制深入探索的兴趣。

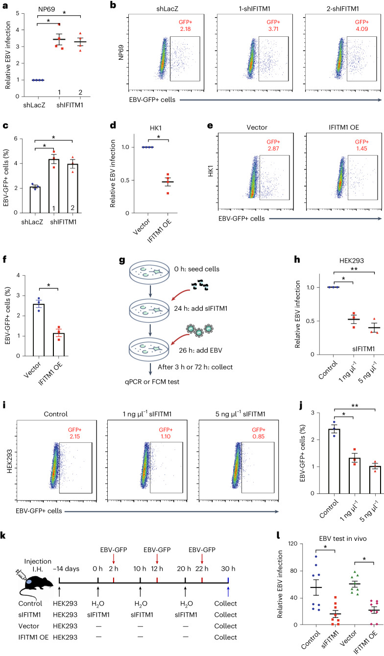
李欣研究员团队与龚新奇教授团队的合作研究,正是在这一背景下展开的。他们首先通过鼻咽癌组织标本和EBV感染细胞系的观察,发现了IFITM1与EBV感染之间存在潜在的负相关性。进一步的研究表明,在上皮细胞中,IFITM1的表达水平直接影响EBV的感染效率。当敲减IFITM1的表达时,EBV的拷贝数和病毒感染阳性细胞比率均显著增加,反之亦然。这一发现为IFITM1在EBV感染过程中的作用提供了初步证据。
为了深入探究IFITM1抑制EBV感染的机制,研究团队进行了更为细致的实验和分析。他们发现,IFITM1能够内源性和外源性地竞争性阻断上皮细胞受体EphA2与EBV糖蛋白gH/gL和gB的结合,从而有效抑制病毒的侵入。通过3D蛋白质结构分析和相关实验验证,他们进一步证实,IFITM1在EphA2和病毒糖蛋白之间形成了一种独特的“钳形”竞争性互动结构,这是IFITM1发挥抗病毒作用的关键所在。

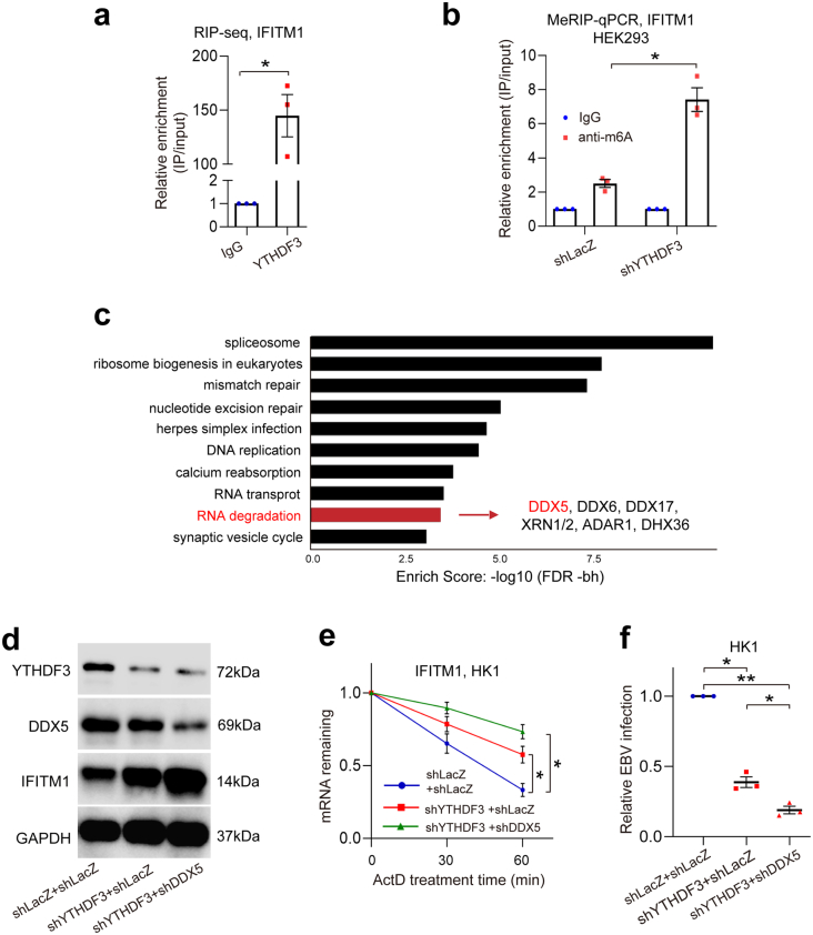
此外,研究团队还发现,IFITM1的mRNA存在表观遗传修饰位点,其中YTHDF3作为m6A甲基化修饰位点识别蛋白,与ATP依赖性RNA解旋酶家族成员DDX5形成互作,共同影响IFITM1 mRNA的稳定性和表达水平。这一发现不仅揭示了IFITM1表达调控的新机制,也为理解上皮细胞对EBV易感性的差异提供了新的视角。

该研究的成果不仅加深了人们对EBV感染上皮细胞内在过程的理解,还为基于IFITM1的病毒和疾病早期筛查、预防和治疗策略的拓展提供了全新思路。通过调控IFITM1的表达或利用其与EphA2的竞争性互作结构,有望实现对EBV感染的有效防控,进一步降低相关疾病的发生风险。
值得注意的是,李欣研究员团队已获得相关专利授权,并正致力于研发新一代早筛和早防技术,以期有效对抗EBV和其他相关病毒引发的疾病。这一研究成果的转化应用前景广阔,有望为公共卫生事业和医学领域带来革命性的变革。

| 名称 | 货号 | 规格 |
| PGE2 PharmPak (1 Pack) | PKGE004B | 1PACK |
| PGE2 SixPak (1 Pack) | SKGE004B | 1PACK |
| PGE2 Assay Kit (1 Kit) | KGE004B | 1Kit |