19 年
手机商铺
技术资料/正文
361 人阅读发布时间:2025-02-26 13:23
血管钙化和血管老化是心血管疾病中的关键病理过程,尤其在终末期肾脏病(ESRD)和Ⅱ型糖尿病患者中尤为普遍。这些病理变化不仅严重影响患者的生活质量,还增加了心血管疾病的发生率和死亡率。近年来,褪黑素(Melatonin, MT)作为一种具有广泛生物活性的物质,其心血管保护作用逐渐受到科学界的关注。然而,褪黑素在血管钙化和老化中的具体作用机制尚未完全明确。近日,中南大学湘雅二院代谢内分泌科袁凌青教授团队在期刊《Bioactive Materials》上发表了一项题为“Vascular wall microenvironment: Endothelial cells original exosomes mediated melatonin-suppressed vascular calcification and vascular ageing in a m6A methylation-dependent manner”的研究成果。该研究揭示了褪黑素通过内皮细胞(ECs)分泌的外泌体抑制血管平滑肌细胞(VSMCs)钙化和衰老的新机制,为血管钙化和老化的防治提供了新的思路。

血管钙化是血管壁中矿物质沉积的过程,导致血管壁变硬、弹性降低,是动脉粥样硬化、高血压、糖尿病血管病变等多种心血管疾病的重要病理基础。血管老化则伴随着血管功能的逐渐下降,包括血管弹性降低、内皮细胞功能障碍等,是心血管疾病发生发展的重要因素。褪黑素是一种主要由松果体分泌的激素,具有调节睡眠、抗氧化、抗炎、抗肿瘤等多种生物活性。近年来,研究发现褪黑素对心血管系统具有保护作用,但其具体机制尚不清楚。
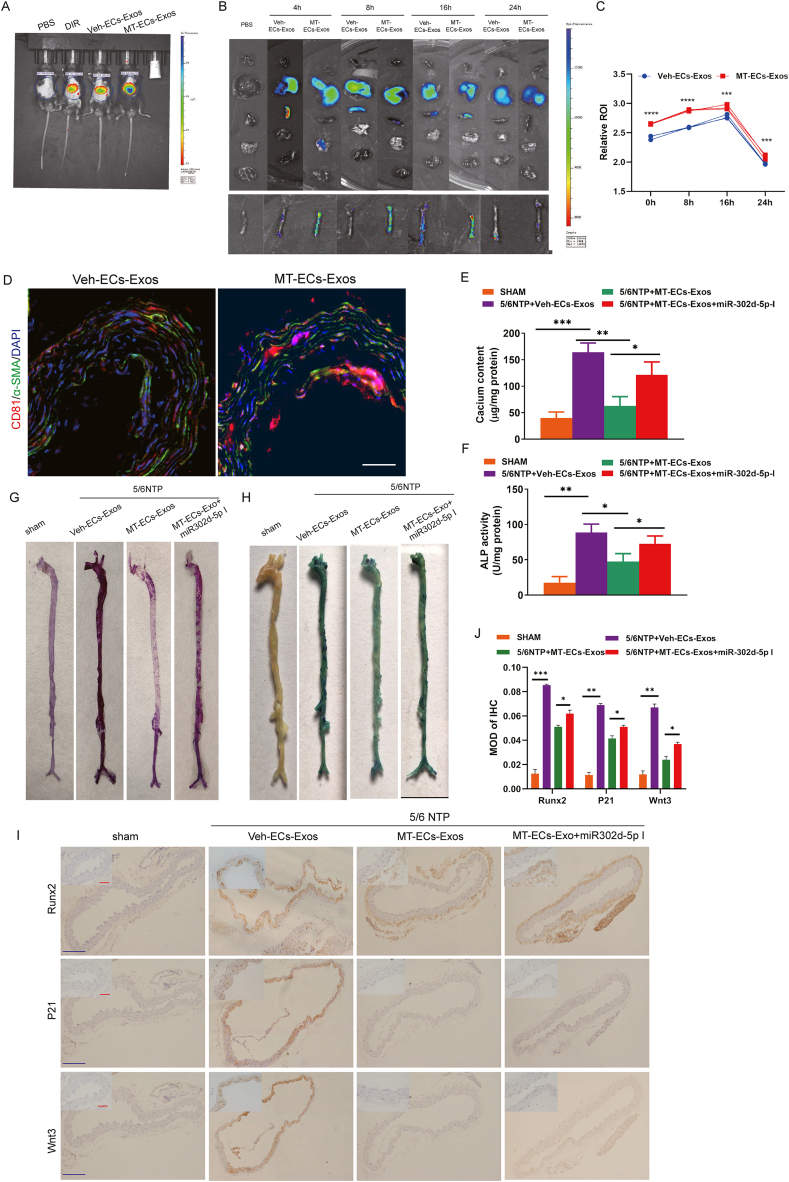
研究者首先使用单细胞RNA测序技术分析了心血管疾病患者和健康对照者主动脉中褪黑素受体(主要是MTNR1A)的细胞特异性表达。结果发现,在心血管疾病患者中,MTNR1A在内皮细胞中显著下调。同时,细胞间通讯分析显示,与健康对照者相比,心血管疾病患者的内皮细胞与血管平滑肌细胞(VSMCs)之间的配体、受体及其相互作用的强度增加,提示内皮细胞与VSMCs之间的通讯存在功能障碍。这些数据表明,心血管疾病患者的内皮褪黑素活性发生改变,且这种改变可能与血管钙化和老化有关。

为了进一步研究内皮细胞与VSMCs之间的通讯机制,研究者将内皮细胞转染FAM标记的miR-126–3p模拟物(一种内皮细胞特异性表达的miRNA),并使用transwell小室与VSMCs共培养。结果发现,下室中的VSMCs中出现了绿色荧光,表明FAM标记的miR-126–3p已从内皮细胞递送到VSMCs。此外,研究者还从内皮细胞中分离出外泌体,并通过纳米粒子跟踪分析和电子透射显微镜证实其直径在50至140nm之间,且富含外泌体特异性标记CD9、CD81和TSG101。为进一步检查外泌体是否能被VSMCs吸收,研究者用红色荧光PKH26标记了内皮细胞衍生的外泌体,并将这些外泌体与VSMCs一起孵育。结果在VSMCs中观察到明显的红色荧光标记的内皮细胞衍生外泌体,表明含有miRNA的外泌体从内皮细胞转移到VSMCs。

课题组前期研究发现,来自经褪黑素处理的VSMCs的外泌体对血管钙化和血管老化具有抑制作用。为了确定褪黑素是否通过诱导外泌体的分泌来对抗VSMCs的钙化和衰老,研究者用β-GP(10mM)诱导VSMCs钙化,用0.1%FBS饥饿和Ang II(0.3μM)诱导衰老。随后,将VSMCs与从内皮细胞收集的培养基中分离的外泌体(MT-ECs-Exos)一起孵育。结果发现,与用Veh-ECs-Exos(未经褪黑素处理的内皮细胞外泌体)处理相比,MT-ECs-Exos降低了VSMCs中的Runx2、BMP2表达,ALP活性,钙含量和茜素红S染色水平;同时,衰老标志物P21的表达和β-Gal阳性细胞的百分比也有所降低。这些数据表明,来自褪黑素处理的内皮细胞衍生的外泌体能够抑制VSMCs的钙化和衰老。

为了进一步明确褪黑素抑制VSMCs钙化和衰老的潜在机制,研究者进行了微阵列分析,以确定MT-ECs-Exos和Veh-ECs-Exos之间差异表达的miRNA。结果发现,其中miR-302d-5p表现出最明显上调。与Veh-ECs-Exos处理相比,MT-ECs-Exos处理增加了VSMCs中的miR-302d-5p表达。此外,研究者还发现,转染了FAM-miR-302d-5p(绿色荧光)的内皮细胞中分离的PKH26标记外泌体(红色荧光)在与VSMCs共培养时表现出共定位荧光染色,表明内皮细胞分泌了含有miR-302d-5p的外泌体,这些外泌体被转移到VSMCs中。进一步的研究发现,在miRNA敲低内皮细胞衍生的外泌体中重新表达miR-302d-5p可显著恢复MT-ECs-Exos的抗钙化和抗衰老作用。这些数据表明,褪黑素诱导的外泌体miR-302d-5p在拮抗VSMCs钙化和衰老中发挥着重要作用。
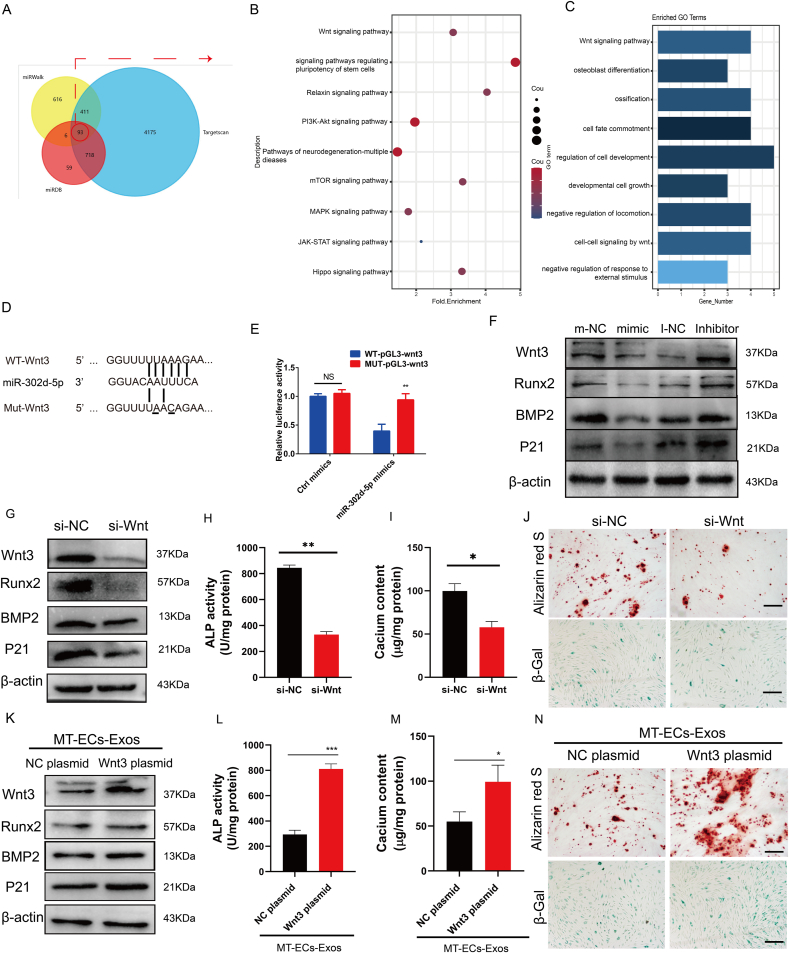
为了探究miR-302d-5p抑制VSMCs钙化和衰老的具体机制,研究者利用TargetScan、miRwalk和miRDB三种生物信息学靶标预测算法发现了93个重叠靶基因。GO和KEGG富集分析表明,这些预测的靶基因在Wnt信号通路中富集。为了验证这一假说,研究者构建了基于Wnt3 3′-UTR的荧光素酶报告系统,其中包含miR-302d-5p的野生型或突变预测结合位点。结果发现,与对照寡核苷酸相比,过表达miR-302d-5p降低了WT-pmirGLO-Wnt3的荧光素酶活性。此外,过表达miR-302d-5p的拮抗剂下调了miR-302d-5p的同时增强了VSMCs中Wnt3的内源性表达。进一步的研究发现,转染Wnt3 siRNA可减轻VSMCs钙化和衰老。这些数据表明,Wnt3促进VSMCs钙化和衰老,并且是内皮细胞来源的外泌体miR-302d-5p的主要靶点。

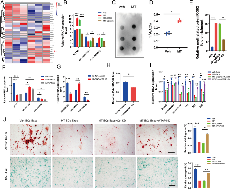
为了探索褪黑素减轻钙化和衰老的上游分子机制,研究者对用褪黑素处理的内皮细胞的表达谱进行了分析。结果发现,METTL14、WTAP和去甲基化酶Alkbh5上调,METTL3、FTO和RNA结合蛋白eIF3A和YTHDF1下调。qRT-PCR验证显示WTAP表现出最显著的差异。当用褪黑素受体抑制剂luzindole预处理内皮细胞时,WTAP和miR-302d-5p表达的这些改变被阻断。此外,当内皮细胞在褪黑素诱导下与VSMCs共培养时,内皮细胞中的整体m6A甲基化水平显著增加。通过下调内皮细胞中的WTAP,结果显示褪黑素诱导的甲基化pri-miR-302显著减少。这些数据表明,褪黑素以m6A依赖的方式诱导内皮细胞衍生的外泌体分泌,从而抑制VSMCs钙化和衰老。

综上所述,本研究揭示了褪黑素通过内皮细胞分泌的外泌体抑制VSMCs钙化和衰老的新机制。褪黑素以m6A依赖的方式诱导内皮细胞衍生的外泌体分泌,这些外泌体富含miR-302d-5p,通过靶向Wnt3信号通路抑制VSMCs钙化和衰老。这一发现不仅深化了人们对褪黑素心血管保护作用的理解,还为血管钙化和老化的防治提供了新的策略。未来,基于这一机制的药物研发和临床应用有望为患者带来更好的治疗效果和生活质量。
本研究不仅揭示了褪黑素抑制血管钙化和衰老的具体机制,还强调了外泌体在细胞间通讯和疾病治疗中的重要作用。随着对外泌体研究的不断深入,相信未来会有更多基于外泌体的治疗策略被开发出来,为心血管疾病等慢性疾病的治疗带来新的希望。同时,本研究也为其他相关疾病的研究提供了有益的启示和借鉴。
| 名称 | 货号 | 规格 |
| FBS QUALIFIED AUSTRALIA ORIGIN | 10099133C | EA |