19 年
手机商铺
技术资料/正文
128 人阅读发布时间:2025-02-27 13:23
引言
头颈部鳞状细胞癌(HNSCC)是全球范围内常见的恶性肿瘤之一,其发病率和死亡率均较高。HNSCC主要发生在口腔、下咽、鼻咽、喉或口咽等部位,其中口腔鳞状细胞癌(OCSCC)最为普遍。近年来,随着研究的深入,人们发现HPV(人乳头瘤病毒)感染与部分HNSCC的发病密切相关。然而,HPV阴性的HNSCC仍占据相当大的比例,且其分子特征、临床表现和预后与HPV阳性的HNSCC存在显著差异。特别是,一种称为CNA-quiet(拷贝数改变较少)的HNSCC亚类,其独特的分子和免疫学特征引起了研究者的广泛关注。本文将对一篇发表在《Nature Communications》上的题为“Hallmarks of a genomically distinct subclass of head and neck cancer”的研究性论文进行解析,重点探讨多重荧光免疫组化(mIHC)技术在揭示CNA-quiet HNSCC免疫微环境特征中的应用。

研究背景
HNSCC作为全球第七大常见癌症,其发病率和死亡率均居高不下。HNSCC的发病部位广泛,包括口腔、下咽、鼻咽、喉和口咽等。其中,OCSCC是最常见的类型,且近年来其发病率呈上升趋势,部分归因于HPV感染的增加。然而,HPV阴性的HNSCC仍是一个重要的临床问题,其分子机制复杂,临床表现多样,预后较差。
在HNSCC的研究中,CNA(拷贝数改变)是一个重要的分子特征。CNA通常涉及染色体片段的扩增或缺失,这些改变可能导致肿瘤相关基因的表达异常,进而影响肿瘤的进展和预后。然而,近年来研究者发现了一种特殊的HNSCC亚类——CNA-quiet肿瘤,这类肿瘤的特征是拷贝数改变较少,且通常与HPV阴性相关。CNA-quiet肿瘤在分子特征、临床表现和预后方面与CNA丰富的肿瘤存在显著差异,因此被认为是一种独特的疾病实体。
尽管CNA-quiet肿瘤在HNSCC中的重要性日益受到关注,但对其精确定义和全面特征的理解仍然有限。特别是在大规模同质队列中对CNA-quiet肿瘤的深入研究,对于揭示其分子机制、指导临床治疗和改善预后具有重要意义。

研究内容与方法
在这项研究中,作者采用了多种技术手段对CNA-quiet HNSCC进行了深入探索。研究的主要内容包括:
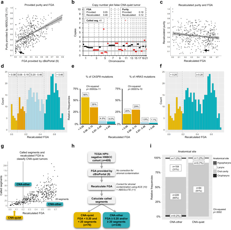
定义CNA-quiet HNSCC:作者首先利用TCGA(The Cancer Genome Atlas)数据库中的HPV阴性头颈部鳞状细胞癌队列,通过探索性评估确定了CNA-quiet肿瘤的定义标准。他们选择了FGA(Fragment Genome Assembly)结合被调用片段的数量作为CNA-quiet肿瘤的临界值,并应用于过滤后的HPV阴性头颈部鳞状细胞癌TCGA队列。

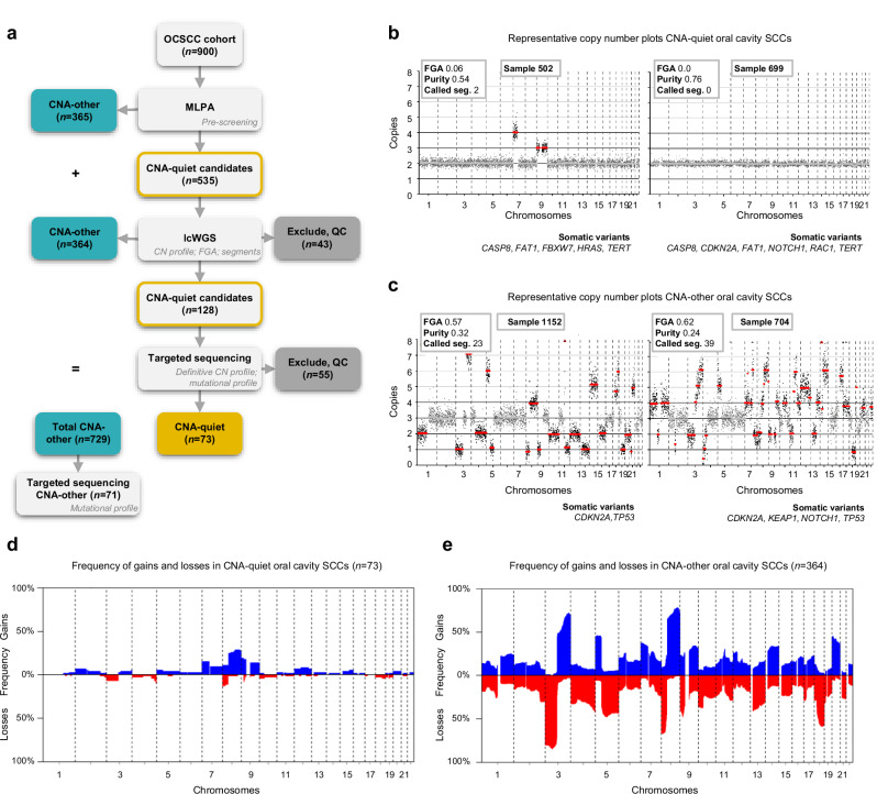
验证和扩展发现:为了验证在TCGA队列中的发现,作者进一步分析了来自多中心的802例OCSCC队列。他们使用多重连接依赖性探针扩增(MLPA)作为预筛选方法,将肿瘤分为CNA-quiet和CNA-other两类,并调查了临床、组织学和免疫学关联。
深度测序和突变分析:作者对头颈癌中经常突变的29个癌症驱动基因进行了靶标选择的深度测序。在802个可用于进一步分析的OCSCC标本中,729个被归类为CNA-other,73个被归类为CNA-quiet。为了比较CNA组之间的癌症驱动基因突变,作者随机选择了71个CNA-other OCSCC进行靶向富集测序,并对汇总数据进行了分析。
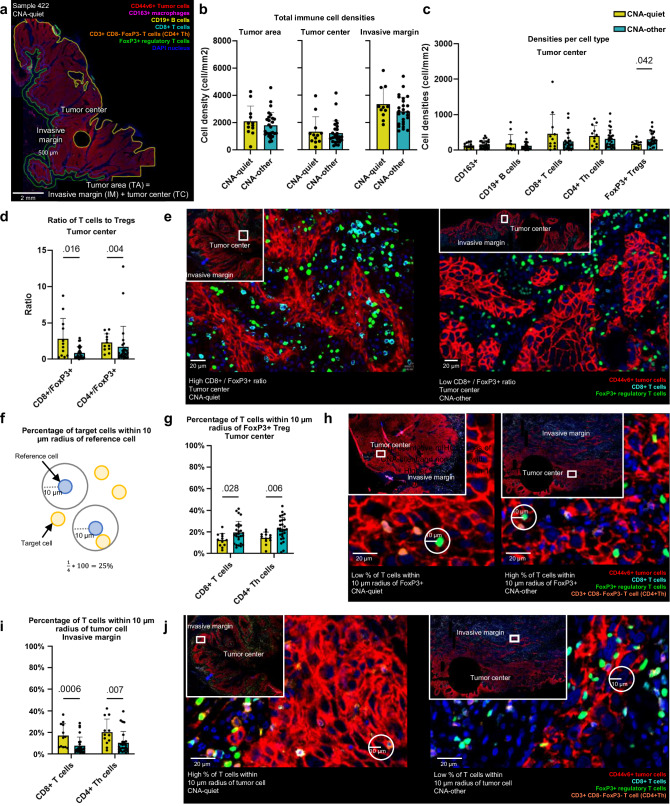
免疫微环境分析:最后,作者利用多重荧光免疫组化(mIHC)技术比较了12个CNA-quiet和27个CNA-other患者的肿瘤免疫微环境情况。他们通过检测T细胞、B细胞、CD163+巨噬细胞以及FoxP3+调节性T细胞(Treg)等免疫细胞的表达情况,揭示了CNA-quiet和CNA-other OCSCC在免疫微环境方面的差异。

研究结果
CNA-quiet HNSCC的定义与特征:通过TCGA队列的探索性评估,作者确定了CNA-quiet肿瘤的定义标准,并将其应用于多中心OCSCC队列。结果显示,CNA-quiet肿瘤在HPV阴性头颈部鳞状细胞癌中形成了一种分子上不同的亚类。这些肿瘤通常具有野生型TP53、频繁的CASP8和HRAS突变等特征,且免疫抑制较少。
癌症驱动基因突变分析:通过对29个癌症驱动基因的深度测序,作者发现CNA-quiet和CNA-other OCSCC在突变方面存在显著差异。CNA-quiet肿瘤中的突变模式与CNA-other肿瘤明显不同,这进一步证实了CNA-quiet肿瘤作为独特疾病实体的地位。
免疫微环境差异:利用mIHC技术,作者比较了CNA-quiet和CNA-other OCSCC的免疫微环境。结果显示,在总免疫细胞密度方面,两组之间未发现显著差异。然而,当按细胞类型进行分层时,CNA-quiet OCSCC中的FoxP3+调节性T细胞(Treg)明显较少,而CD8+细胞毒性T细胞和CD4+T辅助细胞(CD3+CD8-FoxP3-T细胞)与FoxP3+Treg的比率显著更高。这些数据表明,CNA-quiet OCSCC表现出免疫抑制较少的肿瘤免疫微环境。

讨论
本研究通过大规模同质队列的深入分析,揭示了CNA-quiet HNSCC的独特分子和免疫学特征。这些发现对于理解CNA-quiet肿瘤的发病机制、指导临床治疗和改善预后具有重要意义。
CNA-quiet肿瘤的分子特征:CNA-quiet肿瘤在HPV阴性头颈部鳞状细胞癌中形成了一种独特的亚类。这些肿瘤通常具有野生型TP53、频繁的CASP8和HRAS突变等特征。这些分子特征可能影响了肿瘤的进展和预后。例如,TP53作为肿瘤抑制基因,其突变通常与肿瘤的恶性程度和预后不良相关。而CASP8和HRAS的突变则可能参与了肿瘤细胞的增殖和存活过程。
免疫微环境的差异:本研究发现CNA-quiet OCSCC表现出免疫抑制较少的肿瘤免疫微环境。特别是FoxP3+调节性T细胞(Treg)在CNA-quiet肿瘤中明显减少,而CD8+细胞毒性T细胞和CD4+T辅助细胞与Treg的比率显著更高。这一发现提示CNA-quiet肿瘤可能具有更强的抗肿瘤免疫反应。Treg作为免疫抑制细胞,在肿瘤免疫逃逸和进展中起着重要作用。因此,CNA-quiet肿瘤中Treg的减少可能有助于增强抗肿瘤免疫反应,从而改善预后。
临床意义和未来研究方向:本研究的结果对于指导CNA-quiet HNSCC的临床治疗具有重要意义。由于CNA-quiet肿瘤具有独特的分子和免疫学特征,因此可能需要采用不同的治疗策略。例如,针对免疫微环境的差异,可以考虑采用免疫疗法来增强抗肿瘤免疫反应。此外,未来的研究还可以进一步探索CNA-quiet肿瘤的发病机制、寻找新的治疗靶点和开发更有效的治疗方法。

mIHC技术在研究中的应用与优势
多重荧光免疫组化(mIHC)技术在本研究中发挥了重要作用,它使得研究者能够同时检测多种免疫细胞标记物,从而揭示肿瘤免疫微环境的复杂性和异质性。以下是mIHC技术在研究中的应用与优势:
高通量检测:mIHC技术能够在同一张组织切片上同时检测多种免疫细胞标记物,从而提供丰富的免疫微环境信息。这种高通量检测能力使得研究者能够更全面地了解肿瘤与免疫系统之间的相互作用。
空间定位信息:除了检测免疫细胞的类型和数量外,mIHC技术还能够提供免疫细胞在肿瘤组织中的空间定位信息。这对于理解免疫细胞在肿瘤进展和转移中的作用具有重要意义。
定量分析与比较:通过mIHC技术,研究者可以对不同组别或不同治疗条件下的免疫微环境进行定量分析和比较。这种能力使得研究者能够更准确地评估免疫疗法的疗效和预后价值。
与其他技术的结合:mIHC技术可以与基因组学、转录组学和蛋白质组学等技术相结合,形成多组学分析平台。这种综合分析方法有助于揭示肿瘤免疫微环境与基因组特征、分子通路和临床预后之间的复杂关系。
结论
本研究通过大规模同质队列的深入分析,揭示了CNA-quiet HNSCC的独特分子和免疫学特征。利用多重荧光免疫组化(mIHC)技术,研究者发现CNA-quiet OCSCC表现出免疫抑制较少的肿瘤免疫微环境,特别是FoxP3+调节性T细胞(Treg)的减少和CD8+细胞毒性T细胞与Treg比率的增加。这些发现对于理解CNA-quiet肿瘤的发病机制、指导临床治疗和改善预后具有重要意义。未来,随着技术的不断进步和研究的深入,我们有望揭示更多关于CNA-quiet HNSCC的奥秘,并为患者带来更好的治疗效果和生活质量。
| 名称 | 货号 | 规格 |
| Mouse BIRC3 / cIAP2 Protein (Recombinant 6His, N-terminus) (Asn2-Ala376) - LS-G26452 | LS-G26452-10 | 10ug |
| Human BIRC3 / cIAP2 Protein (Over-Expression Lysate Myc-DDK (Flag)) (Full Length) - LS-G76760 | LS-G76760-20 | 20ug |
| Anti-BIRC3 | HPA002317-25ul-AtlasAntibodiesAB | 25ul |
| BIRC3, NT (BIRC3, API2, IAP1, MIHC, RNF49, Baculoviral IAP repeat-containing protein 3, Apoptosis inhibitor 2, C-IAP2, IAP homolog C, Inhibitor of apo | 032524-ML405-100ul | 100ul |