19 年
手机商铺
技术资料/正文
153 人阅读发布时间:2025-02-28 13:44
近日,细胞外囊泡领域权威杂志Journal of Extracellular Vesicles(IF=16)上发表了一篇题为“Transfer of inflammatory mitochondria via extracellular vesicles from M1 macrophages induces ferroptosis of pancreatic beta cells in acute pancreatitis”的研究论文。该研究由关伟军教授与合作者共同完成,揭示了M1巨噬细胞通过胞外囊泡递送炎性线粒体诱导胰岛β细胞铁死亡的机制,为急性胰腺炎中胰岛β细胞损伤提供了新的见解。本文将对该研究进行详细解析,并探讨其潜在的临床应用前景。

急性胰腺炎是一种常见且严重的消化系统疾病,其发病机制复杂,涉及多种细胞和分子的相互作用。胰岛β细胞作为胰腺内分泌部的重要组成部分,负责分泌胰岛素,调节血糖水平。然而,在急性胰腺炎中,胰岛β细胞常受到损伤,导致胰岛素分泌减少,进而引发糖代谢异常。因此,深入探讨胰岛β细胞损伤的机制,对于急性胰腺炎的治疗和预防具有重要意义。
近年来,细胞外囊泡(Extracellular Vesicles, EVs)作为细胞间信息传递的重要载体,在疾病的发生和发展中扮演着重要角色。EVs包括外泌体、微泡等多种类型,能够携带蛋白质、核酸等生物活性分子,在细胞间进行物质和信息交换。因此,研究EVs在急性胰腺炎中胰岛β细胞损伤中的作用,有望为疾病的诊断和治疗提供新的思路。

本研究从M1巨噬细胞通过胞外囊泡递送炎性线粒体着手,深入研究了诱导胰岛β细胞铁死亡的机理。具体研究内容和方法如下:
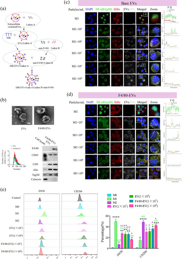
研究者首先分离培养了M1型巨噬细胞,并通过差速离心法收集了其分泌的EVs。随后,利用透射电镜、纳米颗粒跟踪分析等技术对EVs的形态、大小和浓度进行了鉴定。此外,还通过Western blot等方法检测了EVs表面标志物的表达,确保了EVs的纯度和特异性。
为了探究M1型巨噬细胞EVs中炎性线粒体的传递与融合过程,研究者将M1-EVs与胰岛β细胞共培养,并利用荧光显微镜观察了线粒体的动态变化。结果发现,M1-EVs能够成功地将炎性线粒体传递到胰岛β细胞中,并与正常线粒体发生融合。
在炎性线粒体与正常线粒体融合后,研究者进一步探讨了铁死亡机制的发生过程。通过检测胰岛β细胞内铁离子浓度、脂质过氧化水平、线粒体膜通透性等指标的变化,发现炎性线粒体的融合导致了正常线粒体铁离子聚积、脂质过氧化、线粒体膜通透性增加。同时,损伤的线粒体DNA(mtDNA)碎片释放到细胞质中,激活了STING途径,进一步诱导了胰岛β细胞的凋亡。

为了寻找抑制M1型巨噬细胞炎性反应的方法,研究者收集了脂肪来源干细胞(ADSC)释放的EVs,并通过点击化学反应将F4/80抗体修饰到ADSC-EVs表面,获得了靶向巨噬细胞的F4/80-ADSC-EVs。随后,在急性胰腺炎动物体内进行了靶向巨噬细胞验证。结果发现,F4/80-ADSC-EVs能够有效地抑制M1型巨噬细胞的炎性反应,减少炎性线粒体的释放,从而抑制胰岛β细胞的凋亡,缓解糖代谢异常。
本研究通过一系列实验,揭示了M1巨噬细胞通过胞外囊泡递送炎性线粒体诱导胰岛β细胞铁死亡的机制。具体研究结果如下:
研究结果显示,M1型巨噬细胞分泌的EVs能够成功地将炎性线粒体传递到胰岛β细胞中,并与正常线粒体发生融合。这一发现为理解EVs在细胞间信息传递中的作用提供了新的证据。
通过检测胰岛β细胞内铁离子浓度、脂质过氧化水平等指标的变化,研究者发现炎性线粒体的融合导致了正常线粒体铁离子聚积、脂质过氧化等异常变化,进而激活了STING途径,诱导了胰岛β细胞的凋亡。这一发现为铁死亡机制在急性胰腺炎中胰岛β细胞损伤中的作用提供了有力支持。
研究结果显示,F4/80-ADSC-EVs能够有效地抑制M1型巨噬细胞的炎性反应,减少炎性线粒体的释放,从而抑制胰岛β细胞的凋亡,缓解糖代谢异常。这一发现为急性胰腺炎的治疗提供了新的思路和方法。
在讨论部分,研究者指出,本研究揭示了EVs在急性胰腺炎中胰岛β细胞损伤中的重要作用,为疾病的诊断和治疗提供了新的靶点。同时,F4/80-ADSC-EVs的应用潜能也为急性胰腺炎的治疗提供了新的希望。然而,本研究仍存在一些局限性,如样本量较小、动物实验与人体实验的差异等。因此,在未来的研究中,需要进一步扩大样本量,开展人体实验,以验证本研究结果的可靠性和有效性。

本研究揭示了M1巨噬细胞通过胞外囊泡递送炎性线粒体诱导胰岛β细胞铁死亡的机制,为急性胰腺炎的治疗提供了新的思路和方法。然而,将本研究成果应用于临床仍面临一些挑战:
目前,EVs的提取与纯化仍存在技术难题,如提取效率低、纯度不高等。因此,需要进一步优化EVs的提取与纯化方法,提高EVs的产量和纯度,以满足临床应用的需求。
本研究中使用的F4/80-ADSC-EVs虽然能够有效地靶向巨噬细胞,但其递送效率和稳定性仍需进一步提高。因此,需要研究更加高效、稳定的靶向递送技术,以实现EVs在体内的精准递送和有效治疗。
将本研究成果应用于临床需要进行大量的临床实验验证。因此,需要开展多中心、大样本的临床实验,以评估EVs治疗急性胰腺炎的安全性和有效性。
急性胰腺炎患者的个体差异较大,因此需要根据患者的具体情况制定个性化的治疗方案。未来可以研究基于患者个体差异的EVs治疗方案,以实现更加精准、有效的治疗。
本研究揭示了M1巨噬细胞通过胞外囊泡递送炎性线粒体诱导胰岛β细胞铁死亡的机制,为急性胰腺炎的治疗提供了新的思路和方法。然而,将本研究成果应用于临床仍面临一些挑战。未来需要进一步优化EVs的提取与纯化方法、改进靶向递送技术、开展临床实验验证以及探索个性化治疗方案等方面的工作。相信随着研究的不断深入和技术的不断进步,EVs治疗急性胰腺炎将有望成为现实,为患者带来更好的治疗效果和生活质量。
| 名称 | 货号 | 规格 |
| Integrin β1 (4B7R) | sc-9970 | 200ug/ml |
| Thy-1 (aTHy-1A1) | sc-53456 | 200ug/ml |
| Endoglin (P3D1) | sc-18838 | 200ug/ml |