19 年
手机商铺
技术资料/正文
103 人阅读发布时间:2025-03-03 13:21
颅底脊索瘤(Skull-Base Chordoma,SBC)是一种起源于胚胎期脊索残瘤组织的恶性骨肿瘤,以其强侵袭性、高复发率和治疗抵抗性著称。由于手术难以完全切除,且放疗抵抗率高,缺乏切实有效的靶向药物,SBC患者的总体预后极差。长期以来,由于缺乏基于临床预后的蛋白质基因组分型,SBC的诊疗靶点探索一直面临缺乏有效的研究方向和基础数据的困境。然而,近期复旦大学附属华山医院赵曜教授团队与复旦大学丁琛教授团队的合作研究,在Nature子刊Nature Communications上发表了一篇题为“Proteogenomic characterization of skull-base chordoma”的研究论文,为SBC的精准诊疗带来了新希望。

颅底脊索瘤是一种相对罕见的肿瘤,但其对患者生命质量的威胁不容忽视。由于SBC的起源和生物学特性复杂,传统的治疗手段往往难以取得理想的疗效。因此,深入探索SBC的分子机制,寻找有效的诊疗靶点,对于提高SBC患者的生存率和生活质量具有重要意义。本研究通过多组学测序分析,构建了SBC的蛋白质基因组特征图谱,为SBC的精准诊疗提供了科学依据和理论基础。

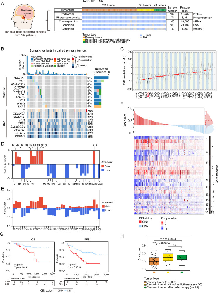
本研究收集了来自复旦大学附属华山医院的162例SBC患者的187个肿瘤样本,包括121例原发肿瘤和66例复发肿瘤。利用全外显子组测序、RNA测序、蛋白质组学和蛋白质翻译后修饰组学测序数据,从基因组、转录组、蛋白质组和蛋白质翻译后修饰组四个层面对SBC样本进行了全面分析。
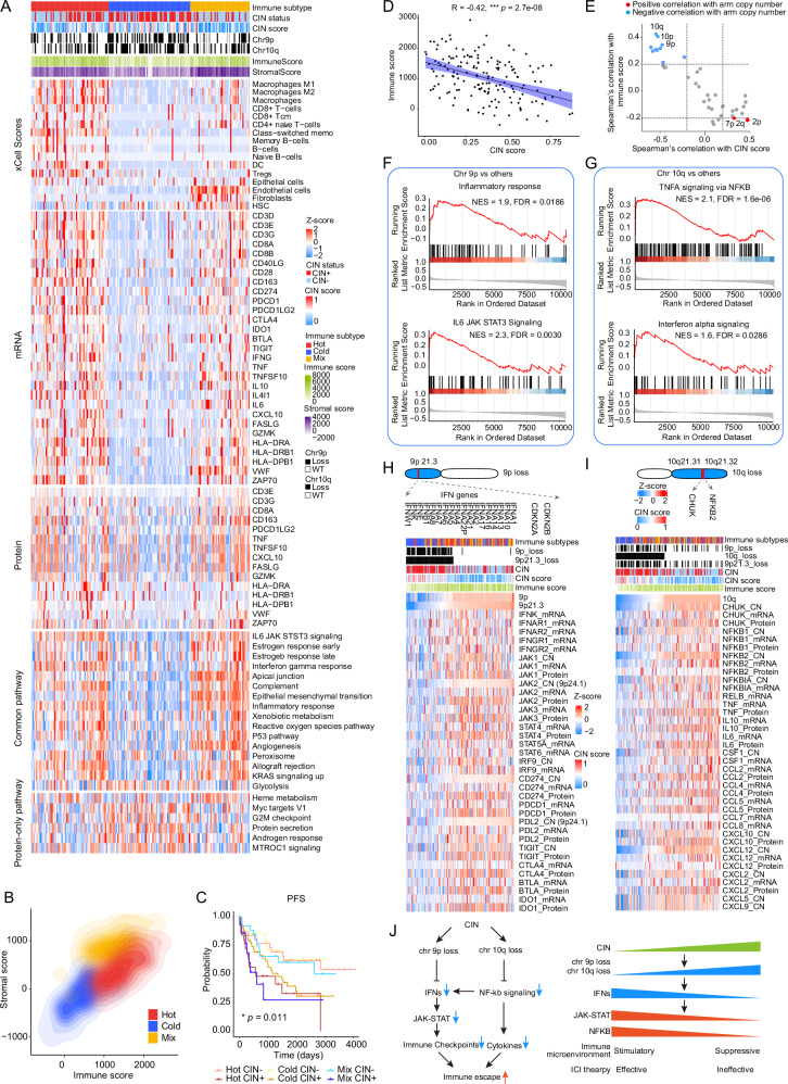
在基因组层面,研究团队发现SBC中存在显著的染色体不稳定性(Chromosomal instability,CIN)现象,表现为特定染色体的扩增和缺失。进一步的研究表明,CIN水平与SBC的临床预后显著相关,通过CIN水平可将SBC划分为CIN高(CIN+)与CIN低(CIN-)两种状态,其中CIN+状态与SBC的不良预后显著相关。
在转录组和蛋白质组层面,研究团队比较了CIN+和CIN-肿瘤之间的差异。结果发现,CIN+的SBC中MYC靶点、mTORC1信号通路、未折叠蛋白反应和E2F靶点通路显著上调,而凝血和细胞凋亡通路显著下调。这些上调的通路提示CIN水平的升高可能促进SBC肿瘤增殖和细胞周期进展。进一步的分析显示,CIN诱导的DNA复制应激(DNA RS)和有丝分裂错误等途径在其中产生作用,其中DNA RS与E2F靶点的相关性最强。相应的实验也验证了CIN+的SBC通过E2F3转录因子及其上游调控元件(如CDK4)调控肿瘤细胞周期进展和增殖。
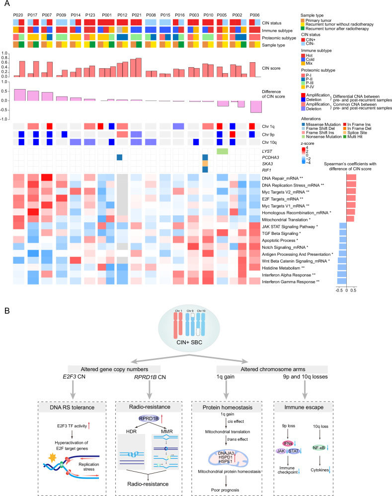
此外,研究团队还发现1q染色体的扩增与SBC患者的不良预后显著相关,并与线粒体功能相关的蛋白质水平失调有关,提示线粒体蛋白质稳态失调也可能是导致SBC增殖的机制之一。
在放疗抵抗性方面,研究团队重点分析了放疗后长期随访患者的多组学数据。结果显示,RPRD1B的表达水平与SBC患者对放疗的敏感性有关。高表达的RPRD1B蛋白和上调的DNA损伤修复通路可能是SBC患者放疗不敏感的潜在原因,这为SBC患者后续个体化放疗方案的制定提供了新思路。
在免疫治疗方面,研究团队结合多组学数据,构建了SBC的免疫分型,发现其中的免疫冷肿瘤通常伴随9p和10q染色体的缺失。这种基因组缺失可能导致肿瘤微环境中免疫细胞的浸润减少,影响免疫监视,促进肿瘤免疫逃逸。这一发现为后续SBC的免疫治疗中将免疫冷肿瘤转变为热肿瘤提供了依据和方向。
在蛋白质组和蛋白质翻译后修饰组学层面,研究团队通过蛋白质组无监督聚类分析,确定了SBC的四个蛋白质组亚型(P-I、II、III和IV)。这些亚型在生物学特征和临床表现上存在显著差异,其中P-II和P-III亚型的CIN水平显著高于P-I和P-IV亚型,且P-II亚型与更差的预后和更高的复发风险相关。这一分型结合了基因组分型,进一步显示了SBC中基因与蛋白质的相互作用,为后续SBC的精准化诊疗提供了新思路。

本研究系统性地揭示了SBC的蛋白质基因组特征,明确了SBC中存在CIN现象,并可能通过基因拷贝数变异或染色体臂事件,调控SBC细胞周期、放疗敏感性、蛋白质稳态和免疫逃逸,从而影响SBC的预后。这些发现为未来SBC的精准化诊疗策略提供了重要依据和理论基础。
具体而言,本研究在以下几个方面取得了显著成果和贡献:

尽管本研究在SBC的精准诊疗方面取得了显著成果和贡献,但仍面临一些挑战和问题。例如,如何进一步验证和完善SBC的蛋白质基因组特征图谱?如何将这些研究成果转化为临床可用的诊疗方法和手段?如何克服SBC的治疗抵抗性,提高患者的生存率和生活质量?这些都是未来需要深入研究和探索的问题。
为了应对这些挑战和问题,未来的研究可以从以下几个方面入手:
总之,本研究为SBC的精准诊疗开辟了新的路径和方向,为未来的研究和临床应用提供了重要的参考和依据。随着科学技术的不断进步和研究的深入进行,相信未来SBC的诊疗水平和患者的生活质量将得到显著提高
| 名称 | 货号 | 规格 |
| RPMI (ATCC MODIFICATION) | A1049101 | 500ML |
| Fixable Viability Stain 700 | 564997 | 100ug |
| Human BD Fc Block(Fc1.3216) | 564220 | 250ug |