19 年
手机商铺
技术资料/正文
135 人阅读发布时间:2025-03-03 13:20
在医学研究领域,结直肠癌(CRC)作为一类高度复杂的恶性肿瘤,其发病机制和转移途径一直是科学家们研究的热点。近年来,华中科技大学张志平教授团队的一项最新研究成果在《药学学报B》(Acta Pharmaceutica Sinica B)上发表,为Smad4缺陷型结直肠癌的治疗提供了新的视角。这项研究聚焦于CCL9/CCR1轴驱动的趋化纳米囊泡,通过捕获转化生长因子β(TGF-β),有效抑制了Smad4缺陷型结直肠癌的转移。本文将对这一研究成果进行详细解析,探讨其背后的科学原理、实验方法、结果以及对未来研究的启示。

结直肠癌(CRC)是全球范围内最常见的恶性肿瘤之一,其发病率和死亡率均居高不下。在CRC中,Smad4基因缺陷是一种常见的遗传学改变,与肿瘤的恶性进展和不良预后密切相关。Smad4缺陷型CRC患者往往表现出更高的肝转移风险和死亡率,但目前尚无有效的针对性治疗手段。因此,寻找新的治疗策略,尤其是针对Smad4缺陷型CRC的转移机制,显得尤为重要。
Smad4,又称DPC4或MADH4,是转化生长因子β(TGF-β)信号通路中的关键分子。TGF-β信号通路在细胞生长、分化、凋亡等过程中发挥重要作用,而Smad4作为该通路的下游效应分子,其缺失或突变会导致信号传导异常,进而促进肿瘤的发生和发展。在CRC中,Smad4缺陷与肿瘤的侵袭性、转移能力和不良预后显著相关。
趋化因子(Chemokines)及其受体在肿瘤免疫调节中扮演着重要角色。CCL9是CC趋化因子家族的一员,而CCR1是其特异性受体。研究表明,CCL9/CCR1轴在多种肿瘤中异常表达,与肿瘤的免疫逃逸、血管生成和转移等过程密切相关。特别是在CRC中,CCL9/CCR1轴的激活促进了免疫抑制性细胞(如粒细胞样髓系抑制性细胞G-MDSCs)的浸润,进而抑制了抗肿瘤免疫反应。
转化生长因子β(TGF-β)是一种多功能生长因子,在肿瘤发展中具有双重作用。在肿瘤早期,TGF-β主要通过抑制细胞增殖和促进凋亡来发挥抑癌作用;然而,在肿瘤进展期,TGF-β则转变为促癌因子,通过促进血管生成、增强细胞迁移和侵袭能力、抑制免疫反应等多种机制来促进肿瘤转移。特别是在Smad4缺陷型CRC中,TGF-β的促癌作用尤为显著。

为了深入了解Smad4缺陷型CRC的转移机制,研究者首先收集了临床样本,包括Smad4阳性CRC和Smad4缺陷型CRC患者的肿瘤组织和血液样本。同时,构建了Smad4缺陷型CRC小鼠模型,用于体内实验验证。
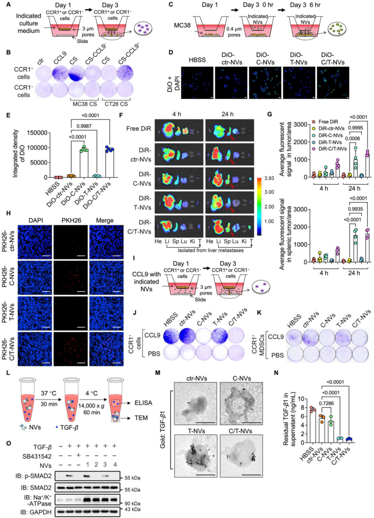
基于CCL9/CCR1轴在Smad4缺陷型CRC中的重要作用,研究者开发了同时表达CCR1和TGFBR2的工程化纳米囊泡(C/T-NVs)。这些纳米囊泡通过静电相互作用自组装而成,具有良好的稳定性和生物相容性。通过透射电子显微镜(TEM)和动态光散射(DLS)等技术对纳米囊泡的形貌、大小和电荷等进行了表征。
为了验证C/T-NVs在抑制Smad4缺陷型CRC转移中的有效性,研究者进行了体内外实验。体内实验采用Smad4缺陷型CRC小鼠模型,通过尾静脉注射C/T-NVs,观察其对肿瘤生长和转移的影响。体外实验则采用Smad4缺陷型CRC细胞系,通过细胞培养、迁移实验和免疫荧光等技术,探究C/T-NVs对细胞迁移、侵袭和免疫调节的作用机制。

临床样本和小鼠模型的结果显示,Smad4缺陷型CRC中CCL9/CCR1轴高度表达,且CCR1+-G-MDSCs(粒细胞样髓系抑制性细胞)显著浸润。这些G-MDSCs通过分泌过量的TGF-β抑制细胞毒性T淋巴细胞(CTLs)的免疫反应,从而促进肿瘤转移。
C/T-NVs通过CCL9/CCR1轴靶向Smad4缺陷型CRC中的CCR1+-G-MDSCs,与其竞争响应CCL9/CCR1轴并抑制其肿瘤浸润。同时,C/T-NVs通过表达TGFBR2特异性捕获瘤内残余的TGF-β分子,实现TGF-β的双重耗竭与信号转导抑制。这一机制不仅解除了CTLs的免疫障碍,还显著抑制了Smad4缺陷型CRC的肝转移。
进一步的研究发现,C/T-NVs联合aPD-L1免疫治疗能够诱发以CD4+T细胞包围CD20+B细胞簇为特征的三级淋巴结结构(TLSs)。TLSs作为免疫细胞工厂,能够产生强大的抗肿瘤反应并根除肝转移灶。这一发现为Smad4缺陷型CRC的免疫治疗提供了新的思路。

本研究首次揭示了CCL9/CCR1轴在Smad4缺陷型CRC转移中的关键作用,并开发了基于该机制的趋化纳米囊泡C/T-NVs作为新的治疗策略。C/T-NVs不仅通过捕获TGF-β抑制了肿瘤转移,还联合免疫治疗诱发了强大的抗肿瘤反应。这一研究成果为Smad4缺陷型CRC的治疗提供了有力的科学依据和实验证据。
尽管本研究取得了显著的成果,但仍存在一些局限性和挑战。首先,C/T-NVs的制备和表征虽然经过了严格的验证,但其生物安全性和长期效果仍需进一步评估。其次,本研究主要集中在Smad4缺陷型CRC的肝转移上,对于其他类型的CRC或转移部位是否同样有效仍需进一步探究。最后,联合免疫治疗的协同作用虽然显著,但具体的分子机制仍需深入研究。
基于本研究的成果和局限性,未来的研究可以从以下几个方面展开:一是进一步优化C/T-NVs的制备工艺和性能,提高其生物安全性和治疗效果;二是扩大研究范围,探究C/T-NVs对其他类型CRC或转移部位的有效性;三是深入探究联合免疫治疗的分子机制,为Smad4缺陷型CRC的免疫治疗提供更全面的科学依据。
综上所述,张志平教授团队的研究揭示了CCL9/CCR1轴在Smad4缺陷型CRC转移中的关键作用,并开发了基于该机制的趋化纳米囊泡C/T-NVs作为新的治疗策略。C/T-NVs通过捕获TGF-β抑制了肿瘤转移,并联合免疫治疗诱发了强大的抗肿瘤反应。这一研究成果为Smad4缺陷型CRC的治疗提供了新的视角和思路,有望为该类患者带来更有效的治疗方案和更好的生存预后。随着研究的深入和技术的不断进步,相信未来会有更多针对Smad4缺陷型CRC的有效治疗手段问世,为患者带来更大的福音。
| 名称 | 货号 | 规格 |
| BB700 Mouse Anti-Human CD56 (NCAM-1)(B159) | 566400 | 100Tst |
| Fixable Viability Stain 700 | 564997 | 100ug |
| Human BD Fc Block(Fc1.3216) | 564220 | 250ug |