19 年
手机商铺
技术资料/正文
165 人阅读发布时间:2025-03-03 13:35
乙型肝炎病毒(HBV)相关的慢加亚急性肝衰竭(ACLF)是一种极具挑战性的临床状况,其特征是肝功能在短时间内急剧恶化,并伴有其他器官或系统的功能衰竭。这一疾病的死亡率极高,中短期死亡率可高达50%-90%,严重威胁患者的生命健康。更为严峻的是,感染是诱发ACLF的主要原因,约占80%-85%,同时ACLF患者也极易出现各类继发感染。这些频繁的感染不仅进一步恶化了肝功能,还显著增加了ACLF的死亡风险。然而,尽管ACLF患者易发感染的机制已被广泛研究,但其具体机制尚未完全阐明。
2024年2月28日,上海市重大传染病和生物安全研究院兼聘PI、复旦大学附属华山医院的张继明教授,以及福建医科大学附属泉州第一医院的余雪平教授和苏智军教授团队,在国际权威期刊Nature Communications上发表了一项题为“BTLA contributes to acute-on-chronic liver failure infection and mortality through CD4+T-cell exhaustion”的研究论文。这项研究揭示了HBV-ACLF患者持续的高炎症反应通过诱导免疫检查点分子B和T细胞弱化因子(BTLA)的代偿性增加,导致CD4+T细胞免疫耗竭,从而无法及时清除病原体并继发感染的免疫学机制。

HBV-ACLF的发生机制复杂,涉及多个环节的免疫病理反应。初始阶段,过度的免疫反应可能导致细胞因子风暴,产生大量的促炎细胞因子,如IL-6和TNF-α等。这些细胞因子在促进抗病毒免疫的同时,也可能导致免疫系统的失衡和肝细胞的损伤。随着病情的进展,免疫抑制细胞或分子的代偿性增加逐渐占据主导地位,导致免疫耗竭。免疫耗竭是ACLF患者免疫系统功能低下、易于继发感染的重要原因之一。
BTLA是一种具有免疫抑制作用的免疫检查点分子,继CTLA-4、PD-1之后被发现。它在调节T细胞活性、维持免疫稳态中发挥着重要作用。既往研究发现,HBV-ACLF患者肝组织中BTLA及其配体疱疹病毒进入介质(HVEM)的表达明显升高。然而,这些升高的机制以及它们是否诱导了HBV-ACLF细胞免疫耗竭仍不清楚。此外,针对BTLA的治疗策略,如BTLA敲除或功能性BTLA阻断抗体,是否可以挽救T细胞免疫衰竭并降低感染及死亡风险,也亟待进一步的研究。
在这项研究中,张继明教授与余雪平/苏智军教授团队采用了多种实验手段,系统地探讨了BTLA在HBV-ACLF中的作用机制。
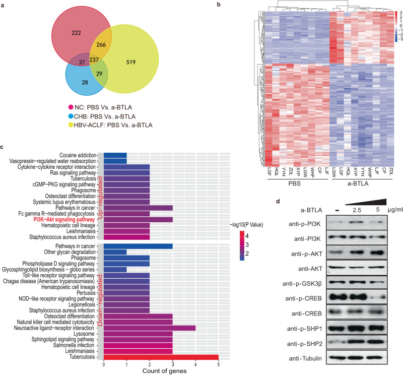
首先,他们通过流式细胞术检测了HBV-ACLF患者外周血中CD4+T细胞上BTLA的表达情况。结果发现,与未感染患者相比,合并感染的患者CD4+T细胞上BTLA表达量明显增加,且预后不良患者的BTLA在CD4+T细胞上表达量明显高于预后良好者。这一结果提示,BTLA的表达与HBV-ACLF患者的疾病进展、预后和感染并发症密切相关。
随后,他们利用RNA-Seq筛选及Western blotting等技术,进一步验证了BTLA主要通过PI3K-Akt通路发挥作用。这一发现为理解BTLA在HBV-ACLF中的作用机制提供了新的线索。
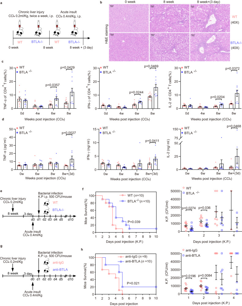
为了深入探究BTLA在HBV-ACLF中的作用,研究团队还构建了ACLF小鼠模型。他们通过对野生型(WT)小鼠和BTLA敲除(BTLA-/-)小鼠分别持续性注射刀豆蛋白A(ConA)和四氯化碳(CCl4),成功构建了ACLF小鼠模型。此外,他们还通过盲肠结扎穿刺和肺炎克雷伯菌(Klebsiella pneumoniae, K.P.)感染,成功构建了合并脓毒血症的ACLF小鼠模型。这些模型为研究BTLA在ACLF中的作用提供了有力的工具。

通过一系列的实验,研究团队取得了以下重要发现:

这项研究不仅揭示了HBV-ACLF易继发感染的免疫学发病机制,还为确定新的药物靶点提供了重要依据。通过深入探究BTLA在HBV-ACLF中的作用机制,研究团队为开发针对ACLF患者继发感染的治疗策略提供了新的思路。
首先,针对BTLA的治疗策略可能有助于逆转CD4+T细胞的耗竭状态,恢复患者的免疫功能。这不仅可以降低患者继发感染的风险,还可能改善患者的预后和生存质量。
其次,BTLA作为一个新的药物靶点,为开发针对HBV-ACLF的特异性治疗药物提供了可能。通过抑制BTLA的表达或功能,可以打破HBV-ACLF患者的免疫抑制状态,促进免疫系统的恢复和重建。
此外,这项研究还为理解其他类型肝衰竭和感染性疾病的免疫学发病机制提供了新的视角。BTLA作为一种具有免疫抑制作用的免疫检查点分子,可能在多种疾病中发挥着重要作用。通过深入探究BTLA的作用机制,可以为开发针对这些疾病的治疗策略提供新的思路和方法。

尽管这项研究取得了重要的进展,但仍有许多问题有待进一步探讨。例如,BTLA在HBV-ACLF中的具体调控机制仍需深入研究;针对BTLA的治疗策略在临床应用中的安全性和有效性也需要进一步验证。此外,还需要研究其他免疫检查点分子在HBV-ACLF中的作用及其与BTLA的相互作用关系。
未来,研究团队将继续深入探究HBV-ACLF的免疫学发病机制,特别是免疫检查点分子在其中的作用。他们还将积极开发针对HBV-ACLF的特异性治疗药物,并探索其在临床应用中的潜力和价值。通过这些努力,他们期望能够为HBV-ACLF患者提供更好的治疗策略,降低其死亡风险,改善其生活质量。
综上所述,张继明教授与余雪平/苏智军教授团队在Nature Communications上发表的这项研究揭示了HBV-ACLF易继发感染的免疫学发病机制,特别是BTLA在其中的关键作用。这项研究不仅为理解HBV-ACLF的免疫学发病机制提供了新的视角和方法,还为开发针对ACLF患者继发感染的治疗策略提供了新的思路。未来,随着研究的深入和临床应用的推进,我们有望看到更多针对HBV-ACLF的有效治疗药物问世,为患者带来更好的治疗效果和生存质量。