19 年
手机商铺
技术资料/正文
93 人阅读发布时间:2025-03-04 13:39
类风湿关节炎(RA)作为一种常见的自身免疫性疾病,长期以来困扰着无数患者和临床医生。炎症免疫异常反应是其核心发病机制,导致多个关节受损,严重影响患者的生活质量。尽管当前临床上有多种药物可用于治疗RA,但其副作用如恶性感染和诱发肿瘤等问题依然令人担忧。因此,研发一种既能有效抑制异常炎症免疫反应(IIR),又不损害机体正常IIR的新药,即“炎症免疫反应软调节”药物,成为当前研究的热点和难点。近日,安徽医科大学临床药理研究所魏伟教授团队在《药学学报》英文刊(Acta Pharmaceutica Sinica B)上发表了一篇题为“GRK2 inhibits Flt-1+macrophage infiltration and its proangiogenic properties in rheumatoid arthritis”的研究文章,为这一领域带来了新的突破。

RA作为一种慢性自身免疫病,以关节滑膜的慢性炎症和系统性炎症为特征。炎症免疫反应异常是其关键发病机制,涉及多种免疫细胞和效应细胞的相互作用。在RA的病理过程中,巨噬细胞起着重要作用,尤其是Flt-1+巨噬细胞。Flt-1,即血管内皮生长因子受体1,在血管生成和炎症反应中发挥着关键作用。Flt-1+巨噬细胞的浸润和活化不仅促进了滑膜炎症的发展,还加速了血管生成,导致关节损伤进一步加剧。因此,如何有效抑制Flt-1+巨噬细胞的异常功能,成为治疗RA的关键。
G蛋白偶联受体激酶2(GRK2)是一种在多种信号网络中发挥重要作用的调节蛋白。近年来,GRK2作为治疗RA和其他疾病的新靶点,受到了广泛关注。GRK2通过调节G蛋白偶联受体(GPCR)的信号转导,参与多种细胞功能的调控。然而,GRK2在RA中的具体作用和机制尚不完全清楚。因此,深入研究GRK2在RA中的作用机制,对于开发新的治疗策略具有重要意义。
本研究旨在深入探究GRK2在RA中的作用机制,特别是GRK2如何调控Flt-1+巨噬细胞的浸润和活化,以及如何通过调节GRK2活性来实现“炎症免疫反应软调节”。
细胞与动物模型:研究团队首先通过体外培养单核来源滑膜巨噬细胞(MDMs),并利用胶原诱导性关节炎小鼠模型,观察GRK2在RA中的作用。
基因敲除与药物干预:团队利用髓系GRK2条件敲除小鼠建立胶原诱导性关节炎模型,明确GRK2调控的MDMs在RA中的作用。同时,采用自主研制的新型小分子化合物芍药苷-6’-O-苯磺酸酯(CP-25)作为GRK2活性抑制剂,观察其对RA动物模型临床表现的影响。
多组学分析:利用多组RNA-seq分析,结合GRK2蛋白质翻译后修饰(PTMs)、荧光共振能量转移(FRET)、分子对接、氨基酸突变和双荧光素报告酶基因等实验技术,深入探究GRK2在RA中的分子机制。

GRK2与MDMs功能和RA临床指标的相关性:研究团队首先通过一系列实验,明确了GRK2与MDMs功能和RA患者临床指标之间的相关性。结果发现,GRK2在RA患者滑膜组织中的表达水平显著升高,且与RA的临床指标如疾病活动度、关节肿胀指数等密切相关。进一步分析发现,GRK2的表达水平与MDMs的浸润和活化程度呈正相关,提示GRK2在RA的发病过程中可能起着重要作用。
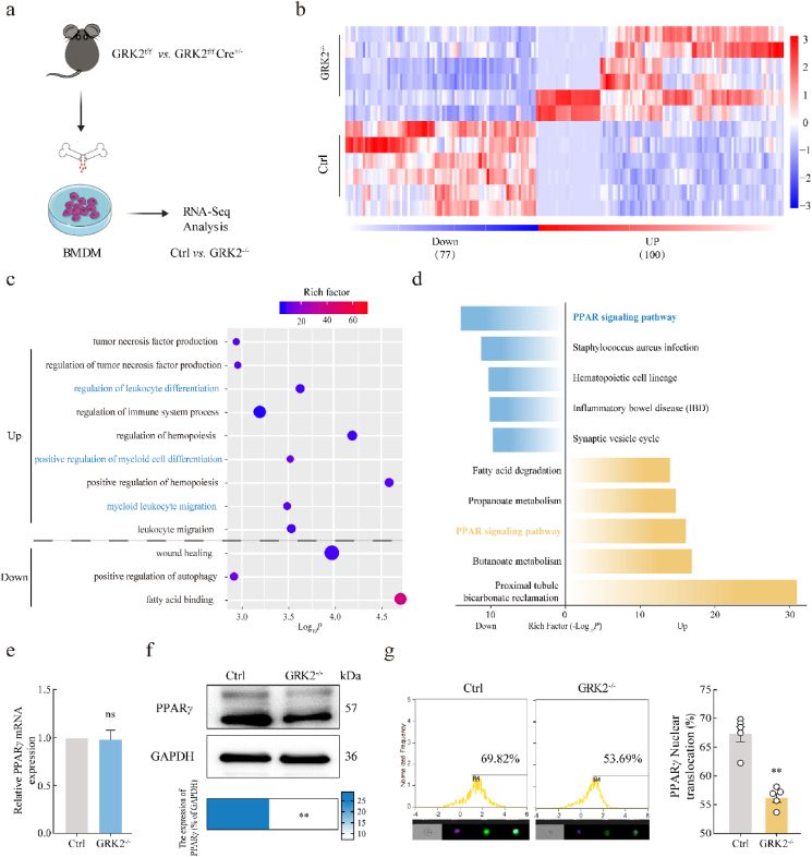
GRK2对Flt-1+巨噬细胞的调控作用:研究团队进一步发现,在正常巨噬细胞中,GRK2能够靶向激活过氧化物酶体增殖物激活受体γ(PPARγ)-Tyr473,促进PPARγ入核,并通过去泛素化维持PPARγ蛋白质的稳定性,从而抑制Flt-1的转录。然而,在RA巨噬细胞中,GRK2过度转膜,失去了对PPARγ的激活作用,导致Flt-1+巨噬细胞的浸润和活化,进而促进滑膜炎症和血管生成。这一发现揭示了GRK2在调控Flt-1+巨噬细胞功能中的关键作用。
CP-25对RA的抑制作用:团队自主研制的新型小分子化合物CP-25,作为一种GRK2活性抑制剂,能够恢复GRK2对PPARγ的激活作用,从而抑制Flt-1+巨噬细胞的浸润和活化,改善滑膜炎症和血管生成。在RA动物模型中,CP-25显著减轻了关节肿胀、炎症反应和血管生成等病理改变,且未见明显毒性。这一结果不仅验证了CP-25的有效性,也为“炎症免疫反应软调节”治疗RA提供了新策略。
分子机制的深入探究:研究团队还利用多组学分析等技术,深入探究了GRK2在RA中的分子机制。结果发现,GRK2通过调节PPARγ的激活和稳定性,进而影响Flt-1的转录和Flt-1+巨噬细胞的功能。此外,GRK2还参与了多种信号通路的调控,如NF-κB、MAPK等,这些信号通路在RA的发病过程中也发挥着重要作用。这些发现不仅丰富了我们对GRK2在RA中作用机制的认识,也为开发新的治疗策略提供了理论基础。

理论意义:本研究首次揭示了GRK2在RA中的重要作用及其分子机制,特别是GRK2对Flt-1+巨噬细胞的调控作用。这一发现不仅填补了GRK2在RA中作用机制的空白,也为深入理解RA的发病机制提供了新的视角。
实践意义:本研究自主研制的新型小分子化合物CP-25,作为一种GRK2活性抑制剂,展现出了良好的治疗RA的潜力。CP-25不仅能够有效抑制Flt-1+巨噬细胞的浸润和活化,改善滑膜炎症和血管生成等病理改变,而且未见明显毒性。这一结果为开发新的“炎症免疫反应软调节”药物提供了重要线索和依据。
转化应用:本研究成果不仅为RA的治疗提供了新的策略和思路,还可能对其他自身免疫性疾病的治疗产生启示。GRK2作为多种信号网络的调节中枢,在多种疾病中可能发挥着重要作用。因此,深入研究GRK2的功能和调控机制,对于开发新的治疗策略具有重要意义。
尽管本研究取得了重要进展,但仍有许多问题有待进一步深入探究。例如,GRK2在RA中的具体作用机制仍需进一步阐明;CP-25的药代动力学和药效学特性仍需进一步优化;GRK2作为治疗靶点的安全性和有效性仍需进一步验证等。未来,研究团队将继续深入探究GRK2在RA中的作用机制,优化CP-25等GRK2活性抑制剂的性能,为开发新的“炎症免疫反应软调节”药物提供更多有力支持。
同时,本研究也提示我们,在自身免疫性疾病的治疗中,应更加注重药物的“软调节”作用,即在抑制异常炎症反应的同时,尽可能保护机体的正常免疫功能。这一理念对于开发新的治疗策略具有重要意义,有望为自身免疫性疾病患者带来更好的治疗效果和生活质量。

本研究通过深入探究GRK2在RA中的作用机制,揭示了GRK2对Flt-1+巨噬细胞的调控作用及其分子机制,为开发新的“炎症免疫反应软调节”药物提供了重要线索和依据。未来,随着对GRK2功能和调控机制的深入研究,以及新型GRK2活性抑制剂的研发和优化,我们有理由相信,RA等自身免疫性疾病的治疗将迎来新的突破和进展。这一研究不仅为RA的治疗提供了新的策略和思路,也为其他自身免疫性疾病的治疗提供了新的启示和借鉴。