19 年
手机商铺
技术资料/正文
174 人阅读发布时间:2025-03-06 13:46
一、引言
胰腺癌是一种高度恶性的肿瘤,其发病率和死亡率在全球范围内均居高不下。胰腺癌的免疫治疗一直是研究的热点,但由于其复杂的免疫微环境和治疗耐药性,进展相对缓慢。近年来,越来越多的研究表明,肿瘤细胞代谢在建立免疫抑制性肿瘤微环境中起着重要作用。其中,CD73作为一种关键的ATP代谢酶,其异常表达与肿瘤免疫抑制密切相关。本文将对一篇题为《Transcriptional control of pancreatic cancer immunosuppression by metabolic enzyme CD73 in a tumor-autonomous and -autocrine manner》的研究论文进行深入解析,探讨CD73在胰腺癌免疫抑制中的兼职功能及其机制。

二、研究背景
肿瘤细胞通过竞争性摄取微环境中的营养物质来抑制浸润淋巴细胞的功能,这些营养物质对免疫细胞的分化和激活至关重要。例如,肿瘤细胞通过竞争性摄取葡萄糖来限制T细胞的葡萄糖消耗,从而诱导T细胞功能障碍和衰竭。此外,肿瘤中葡萄糖转运蛋白-1(GLUT1)的高表达与T细胞浸润减少有关。肿瘤细胞对营养物质的异常使用进一步导致大量代谢物的产生,从而深刻影响浸润的免疫细胞。
CD73是一种位于细胞表面的关键酶,在ATP代谢中发挥着重要作用。CD73的异常表达导致腺苷在细胞外积累,腺苷对肿瘤浸润淋巴细胞表现出直接的抑制作用。然而,关于CD73对肿瘤细胞内阴性免疫调节相关信号分子和转导途径的影响,目前知之甚少。因此,深入研究CD73在肿瘤免疫抑制中的机制,对于开发有效的免疫治疗策略具有重要意义。

三、研究方法与结果
本研究采用多种实验方法,包括细胞培养、动物模型、流式细胞术、CyTOF分析、转录组和蛋白质组学分析等,以全面解析CD73在胰腺癌免疫抑制中的兼职功能及其机制。
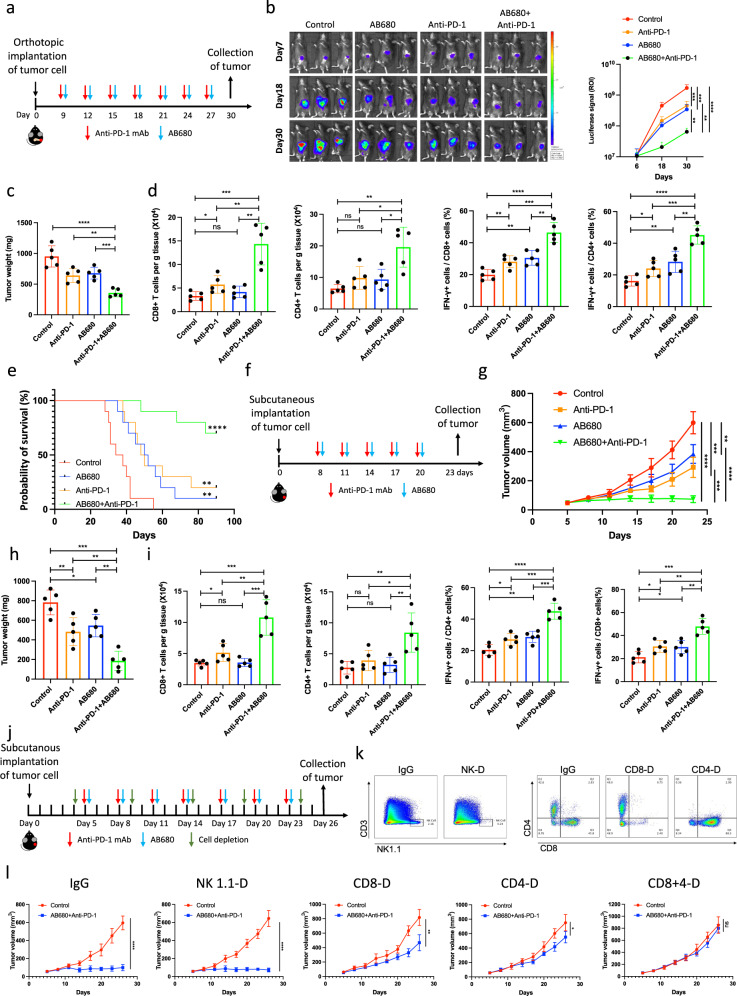
(1)CD73抑制使胰腺癌对PD-1阻断敏感
为了探索CD73抑制与免疫治疗联合使用的潜在协同效应,研究人员将靶向CD73的小分子抑制剂AB680与抗PD-1抗体在KPC细胞原位植入小鼠中联合使用。结果表明,联合治疗对肿瘤生长的抑制更为显著,显著增加了肿瘤免疫微环境中CD4+ T细胞、CD8+ T细胞以及IFN-γ+ CD4+ T细胞和IFN-γ+ CD8+ T细胞的浸润,并显著提高了胰腺癌小鼠的预后。这些结果表明,将CD73抑制与PD-1阻断组合使用,可以产生对肿瘤生长的协同抑制作用,且这种作用是T细胞依赖性的。
(2)CD73抑制减少Treg积累和T细胞耗竭
通过CyTOF分析,研究人员发现CD73抑制导致肿瘤中浸润的Treg显著减少,同时观察到耗尽的T细胞标志物和Treg标志物的显著降低。这些数据表明,CD73靶向疗法可导致抑制肿瘤中的Treg积累,进一步增强效应T细胞活化。此外,胰腺癌患者样品的免疫组织化学染色和小鼠中的自发性胰腺癌样品揭示了肿瘤中CD73的较高表达水平与Treg的肿瘤浸润增加相关。这些数据表明,胰腺癌中的CD73表达可能在调节Treg积累中起关键作用。

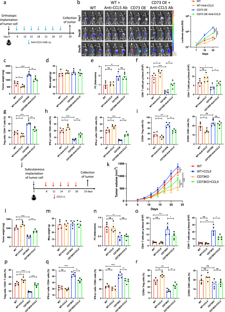
(3)胰腺癌细胞CD73自主调节Treg募集
为了鉴定在CD73介导的Treg积累中具有关键作用的细胞亚群,研究人员将野生型(WT)KPC和CD73缺失的KPC细胞原位植入WT C57 BL/6 J小鼠中。结果表明,肿瘤细胞中CD73的消耗显著抑制Treg积累,而肿瘤免疫微环境中的CD73耗竭不影响胰腺癌中的Treg积累。这些数据表明,胰腺癌细胞自主CD73通过增强Treg的募集来抑制抗癌免疫并促进肿瘤进展。
(4)CCL5被鉴定为胰腺癌中CD73介导的Treg募集中的关键效应子
通过筛选多种趋化因子,研究人员发现KPC细胞中的CD73耗竭导致CCL5表达下调。先前的研究表明,肿瘤细胞分泌的CCL5导致多种癌症中Treg浸润增加。TCGA的数据表明,胰腺癌中CCL5表达与FOXP3表达正相关。研究人员进一步评估了CD73消耗或过表达在不同胰腺细胞系中CCL5表达水平的改变,发现CD73消耗导致CCL5的下调,而CD73的过表达诱导CCL5的上调。这些结果表明,CD73通过转录上调CCL5来促进Treg募集。
四、研究机制探讨
本研究表明,CD73通过促进Treg浸润来抑制胰腺癌的抗肿瘤免疫反应。CD73在肿瘤细胞表面的异常表达导致腺苷在细胞外积累,腺苷对肿瘤浸润淋巴细胞表现出直接的抑制作用。此外,CD73还通过转录上调CCL5来促进Treg募集,进一步加剧免疫抑制。因此,CD73-腺苷代谢轴在胰腺癌免疫抑制中发挥着重要作用。
本研究还发现,肿瘤细胞通过自分泌信号因子来调节肿瘤免疫微环境。例如,胰腺癌细胞通过自分泌腺苷-Adora2a信号介导的p38-STAT1轴激活转录上调CCL5,将Treg募集到胰腺肿瘤并引起免疫抑制微环境。这表明自分泌信号因子也参与调节肿瘤免疫微环境,从而导致肿瘤细胞的免疫耐受。
本研究揭示了一种以肿瘤代谢、免疫微环境和免疫治疗耐药性之间复杂的串扰为特征的理想模型。在这个模型中,致癌信号通路上调某些酶的表达以支持细胞快速增殖,这些酶(如CD73)可以通过非经典效应相互调节相关的信号通路,促进肿瘤生长和侵袭。这表明代谢重编程和基因失调在胰腺癌的发生和发展中起着重要作用,并可能为未来的治疗提供新的靶点。

五、研究意义与展望
本研究首次揭示了CD73在胰腺癌免疫抑制中的兼职功能及其机制,为胰腺癌的免疫治疗提供了新的思路。通过靶向CD73和CCL5轴,可以增强胰腺癌的免疫治疗效果,为胰腺癌患者带来新的希望。此外,本研究还揭示了代谢重编程和基因失调在胰腺癌发生和发展中的重要作用,为未来的研究提供了新的方向。
尽管本研究取得了重要的进展,但仍存在一些问题和挑战。例如,CD73在胰腺癌中的具体作用机制仍需进一步深入研究;如何更有效地靶向CD73和CCL5轴以提高免疫治疗效果;以及如何将本研究的结果应用于临床实践等。未来的研究将致力于解决这些问题,为胰腺癌的免疫治疗提供更加有效和安全的策略。
六、结论
综上所述,本研究通过深入解析CD73在胰腺癌免疫抑制中的兼职功能及其机制,为胰腺癌的免疫治疗提供了新的思路和方法。通过靶向CD73和CCL5轴,可以增强胰腺癌的免疫治疗效果,为胰腺癌患者带来新的希望。此外,本研究还揭示了代谢重编程和基因失调在胰腺癌发生和发展中的重要作用,为未来的研究提供了新的方向。相信在未来的研究中,我们将能够更深入地了解胰腺癌的免疫机制,为胰腺癌的治疗提供更加有效和个性化的策略。
| 名称 | 货号 | 规格 |
| Stat1 (D1K9Y) Rabbit mAb | 14994S | 100ul |
| beta-Actin (8H10D10) Mouse mAb | 3700T | 20ul |
| Phospho-Stat1 (Ser727) (D3B7) Rabbit mAb | 8826S | 100ul |
| PE-CF594 Mouse Anti-Human CD11b(ICRF44) | 562399 | 100Tst |