19 年
手机商铺
技术资料/正文
170 人阅读发布时间:2025-03-06 13:49
肝癌是严重威胁人类生命健康的恶性肿瘤之一,尤其是原发性肝癌,在中国尤为高发。目前,肝癌的治疗手段多样,包括手术、放化疗、介入、靶向药物及免疫治疗等。其中,对于不可切除的肝癌患者,经导管肝动脉栓塞化疗(TACE)一度成为标准治疗方案,但其整体治疗效果有限。近年来,以奥沙利铂为基础的肝动脉灌注化疗(HAIC)在提高治疗客观缓解率和改善患者预后方面表现出显著优势,成为中晚期肝癌患者的常用治疗手段。然而,部分患者在治疗过程中出现了奥沙利铂原发或继发性耐药,导致治疗效果欠佳。因此,深入探索肝癌奥沙利铂耐药的分子机制,以筛选HAIC治疗优势人群,具有重要的临床意义。
2023年4月6日,中山大学肿瘤防治中心元云飞教授团队与美国MD Anderson癌症中心Dr. Guocan Wang团队在《自然—通讯》(Nature Communications)上联合发表了一篇题为“PRMT3-mediated arginine methylation of IGF2BP1 promotes oxaliplatin resistance in liver cancer”的研究成果。该研究首次在全基因组水平鉴定出精氨酸甲基转移酶3(PRMT3)是介导肝癌奥沙利铂耐药的关键驱动基因,并且进一步探讨了其作为潜在化疗耐药治疗靶点和预测HAIC疗效生物标志物的可能性。

奥沙利铂(Oxaliplatin)是第三代水溶性铂类化合物,化学名为左旋反式二氨环己烷草酸铂。其抗癌作用机制与第一代顺铂(DDP)和第二代卡铂(CBP)相似,主要通过铂原子与DNA链上G共价结合,形成链内交链、链间交链及蛋白质交链,使DNA损伤,破坏DNA复制,最终导致肿瘤细胞凋亡。相比第一代和第二代铂类药物,奥沙利铂无明显的肾毒性、耳毒性及较重的胃肠道反应,其不良反应主要为血液学毒性及神经毒性。

肝动脉灌注化疗(HAIC)是近年来兴起的一种治疗中晚期肝癌的方法。它通过将化疗药物直接灌注到肝动脉,增加肿瘤局部的药物浓度,同时减少全身毒副作用,从而提高了治疗效果。一些临床研究显示,以奥沙利铂为基础的HAIC可显著提高治疗客观缓解率和改善患者的预后。然而,部分患者在治疗过程中会出现奥沙利铂耐药,这成为制约HAIC疗效的关键因素。
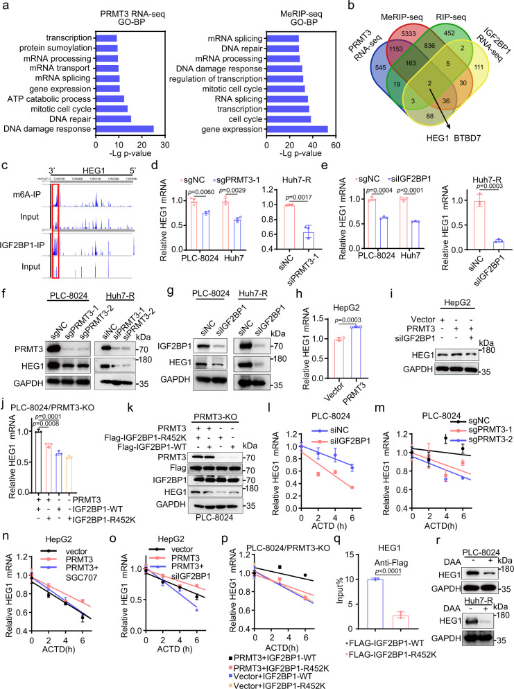
为了提高HAIC的治疗效果,并解决奥沙利铂耐药问题,中山大学肿瘤防治中心元云飞教授团队联合MD Anderson癌症中心团队进行了深入研究。该研究通过CRISPR-Cas9全基因组激活文库对介导肝癌奥沙利铂耐药的基因进行高通量筛选,并结合HAIC治疗有效和无效的肝癌患者组织标本转录组测序(RNA-seq)差异基因结果,首次鉴定出PRMT3是介导肝癌奥沙利铂耐药的关键基因。
PRMT3是一种精氨酸甲基转移酶,能够通过甲基化修饰蛋白质的特定氨基酸,从而影响其功能。为了验证PRMT3在肝癌奥沙利铂耐药中的作用,研究人员进行了体内外功能实验。结果表明,PRMT3高表达显著地促进肝癌对奥沙利铂耐药。进一步的研究发现,PRMT3通过对m6A重要调节因子IGF2BP1的452位精氨酸进行非对称双甲基化修饰,增强了其作为m6A调节因子(Reader)的功能,从而促进肝癌细胞的存活和增殖,以及对奥沙利铂的耐药性。
在明确PRMT3对IGF2BP1的甲基化修饰作用后,研究人员进一步探索了其下游机制。通过转录组学、RIP-seq以及MeRIP-seq等方法,发现HEG1是PRMT3-IGF2BP1轴的重要靶基因。IGF2BP1的452位精氨酸甲基化修饰促进其对结合并稳定HEG1的mRNA,从而上调HEG1的表达。回补实验也证实,HEG1介导了PRMT3-IGF2BP1轴对奥沙利铂耐药的促进作用。这一发现不仅揭示了PRMT3-IGF2BP1轴的作用机制,也为进一步的研究提供了新的思路。

为了进一步探究PRMT3的临床应用价值,研究人员开展了回顾性及前瞻性研究。结果表明,肝癌患者在治疗前的PRMT3表达水平与奥沙利铂为基础的HAIC治疗反应紧密相关。PRMT3高表达的肝癌患者对OXA based-HAIC的客观缓解率显著低于PRMT3低表达的患者。这一结果不仅证实了PRMT3作为预测HAIC疗效生物标志物的潜力,也为其作为肝癌化疗耐药治疗靶点的开发提供了理论基础。
虽然本研究主要集中在肝癌奥沙利铂耐药机制上,但PRMT3作为一种重要的甲基转移酶,在其他肿瘤中的研究也日益受到关注。PRMT3的甲基化修饰作用广泛存在于多种肿瘤中,并且与肿瘤的发生、发展及耐药密切相关。因此,针对PRMT3的抑制剂或调节剂的开发,可能成为未来肿瘤治疗的新策略。
多项研究表明,PRMT3在多种肿瘤的发生过程中发挥着重要作用。通过甲基化修饰特定蛋白质,PRMT3能够影响肿瘤细胞的增殖、分化及凋亡等生物学过程。例如,PRMT3可以甲基化修饰某些抑癌基因,从而降低其表达水平,促进肿瘤的发生。因此,针对PRMT3的抑制剂可能成为预防和治疗肿瘤的新方法。
除了肝癌外,PRMT3在其他肿瘤的耐药机制中也扮演着重要角色。通过甲基化修饰特定蛋白质或RNA分子,PRMT3能够影响肿瘤细胞对化疗药物的敏感性。例如,PRMT3可以甲基化修饰某些药物转运蛋白或药物代谢酶,从而降低化疗药物在肿瘤细胞内的浓度或活性,导致耐药现象的发生。因此,针对PRMT3的调节剂可能成为逆转肿瘤耐药的新策略。
由于PRMT3在多种肿瘤中的表达水平与患者的预后和治疗效果密切相关,因此可以作为潜在的生物标志物用于肿瘤的诊断、预后评估及疗效监测。例如,在肝癌患者中,PRMT3的高表达提示患者对奥沙利铂为基础的HAIC治疗反应不佳,这有助于医生为患者制定更合理的治疗方案。此外,随着检测技术的不断进步和成本的降低,PRMT3作为生物标志物的应用前景将更加广阔。

尽管本研究在揭示肝癌奥沙利铂耐药机制方面取得了重要进展,但仍存在一些挑战和问题需要进一步解决。
虽然本研究发现了PRMT3-IGF2BP1-HEG1轴在肝癌奥沙利铂耐药中的作用,但PRMT3的下游机制可能更加复杂和多样。因此,需要进一步深入探究PRMT3的甲基化修饰作用在其他蛋白质和RNA分子上的影响,以及这些下游分子在肿瘤耐药中的具体作用机制。
虽然PRMT3作为潜在的治疗靶点和生物标志物具有广阔的应用前景,但目前尚未有针对PRMT3的抑制剂或调节剂上市。因此,需要加快药物研发的步伐,开发高效、低毒的PRMT3抑制剂或调节剂,为肿瘤患者的治疗提供新的选择。
尽管本研究在回顾性及前瞻性研究中验证了PRMT3作为预测HAIC疗效生物标志物的潜力,但仍需要开展多中心临床试验进行进一步验证。通过收集更多患者的样本和数据,可以更准确地评估PRMT3在临床应用中的价值和可靠性。
本研究首次在全基因组水平鉴定出PRMT3是介导肝癌奥沙利铂耐药的关键驱动基因,并深入探讨了其作为潜在化疗耐药治疗靶点和预测HAIC疗效生物标志物的可能性。这一发现不仅为揭示肝癌奥沙利铂耐药机制提供了新的视角和思路,也为未来肿瘤治疗的新策略的开发提供了理论基础和实验依据。随着研究的不断深入和技术的不断进步,相信PRMT3将在肿瘤治疗和诊断中发挥越来越重要的作用.
| 名称 | 货号 | 规格 |
| Asymmetric Di-Methyl Arginine Motif [adme-R] MultiMab Rabbit mAb mix | 13522T | 20μl |
| Asymmetric Di-Methyl Arginine Motif [adme-R] MultiMab™ Rabbit mAb mix | 13522S | 100ul |
| DYNABEADS PROTEIN A | 10002D | 5ML |
| QIAGEN Plasmid Plus Mega Kit (5) | 12981 | 5Test |