19 年
手机商铺
技术资料/正文
93 人阅读发布时间:2025-03-07 13:31
慢性肾脏疾病(Chronic Kidney Disease, CKD)是一个全球性的健康问题,影响着全球约8.5亿人口,包括CKD、急性肾损伤(Acute Kidney Injury, AKI)和肾衰竭(Renal Failure, RF)等多种形式。这类疾病的防治一直是医学研究的重点,因为随着患者肾脏功能的衰退,死亡风险呈指数级升高,并伴随高致残率,严重降低患者的生活质量,并带来昂贵的治疗费用。在CKD的病理进程中,肾小管萎缩是一个重要标志,但其具体机制仍不清楚。近期,一篇题为“Polynucleotide phosphorylase protects against renal tubular injury via blocking mt-dsRNA-PKR-eIF2α axis”的研究文章,在揭示肾小管萎缩的机制方面取得了重要进展。本文将详细解析这篇文章的主要内容和结论。

肾小管萎缩是CKD的一个重要病理特征,但其确切原因尚未明确。近年来,越来越多的研究开始关注肾小管损伤和萎缩在CKD中的作用,发现其与肾小球形态变化的关联不如与肾小管损伤(如肾小管萎缩和间质纤维化)密切。尽管已有多种假说被提出,如肾小管上皮细胞凋亡、细胞衰老、间质炎症等,但肾小管萎缩的具体机制仍待进一步阐明。
本研究旨在探讨肾小管细胞多核苷酸磷酸化酶(Polynucleotide phosphorylase 1, PNPT1)在肾小管萎缩中的作用,并揭示其潜在机制。通过这一研究,期望能为CKD的防治提供新的思路和理论依据。

实验对象:选取肾小管功能障碍患者的肾小管萎缩组织样本,以及经缺血-再灌注损伤(Ischemia-Reperfusion Injury, IRI)或单侧输尿管梗阻(Unilateral Ureteral Obstruction, UUO)处理的雄性小鼠。
PNPT1检测:通过分子生物学技术检测肾小管萎缩组织中PNPT1的表达水平。
机制探讨:通过分子生物学和细胞生物学方法,探讨PNPT1下调后线粒体双链RNA(mitochondrial double-stranded RNA, mt-dsRNA)泄漏到胞质中的机制,以及该过程如何激活蛋白激酶R(Protein Kinase R, PKR),进而磷酸化真核翻译起始因子2α(eukaryotic initiation factor 2α, eIF2α),导致蛋白质翻译终止。
功能验证:通过增加PNPT1表达或抑制PKR活性,验证其对IRI或UUO诱导的小鼠肾小管损伤的保护作用。
动物模型:构建肾小管特异性PNPT1敲除小鼠模型,观察其表型变化。

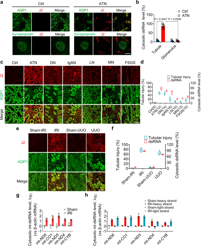
PNPT1下调与肾小管萎缩:在肾小管功能障碍患者和IRI或UUO处理的小鼠中,发现肾小管PNPT1表达显著下调。这一结果与肾小管萎缩密切相关,提示PNPT1可能在肾小管萎缩中发挥重要作用。
mt-dsRNA泄漏与PKR激活:PNPT1下调导致线粒体双链RNA(mt-dsRNA)泄漏到胞质中,进而激活PKR。PKR激活后,磷酸化eIF2α,导致蛋白质翻译终止。这一过程是肾小管翻译停滞和萎缩的重要机制。
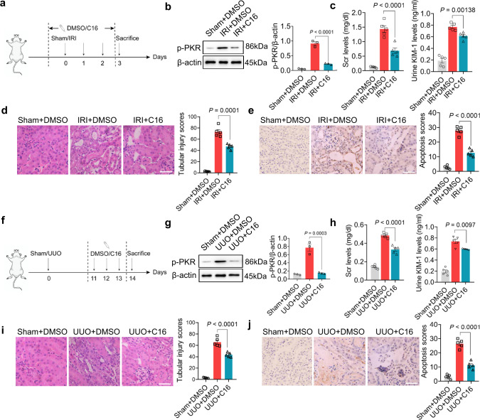
PNPT1的保护作用:通过增加肾小管PNPT1表达或抑制PKR活性,可以显著减轻IRI或UUO诱导的小鼠肾小管损伤。这一结果表明,PNPT1通过阻断mt-dsRNA-PKR-eIF2α轴来保护肾小管。
PNPT1敲除小鼠的表型:肾小管特异性PNPT1敲除小鼠表现出类似Fanconi综合征的表型,伴有重吸收障碍和显著的肾小管损伤。这一结果进一步证实了PNPT1在肾小管保护中的重要作用。
PNPT1的功能:PNPT1是一种具有磷酸化酶和多核苷酸聚合酶功能的酶,广泛存在于微生物中。在哺乳动物中,PNPT1主要催化RNA分解为核苷二磷酸,而不是合成RNA。本研究发现,PNPT1在肾小管中发挥着重要的保护作用,其下调导致mt-dsRNA泄漏和随后的PKR激活。
mt-dsRNA-PKR-eIF2α轴:PKR是一种干扰素刺激基因,能够识别病毒产生的dsRNA而活化。活化的PKR通过磷酸化eIF2α来抑制宿主细胞的蛋白翻译,从而发挥抗病毒作用。本研究发现,在肾小管中,mt-dsRNA泄漏到胞质中后,激活PKR,导致eIF2α磷酸化和蛋白质翻译终止。这一过程是肾小管萎缩的重要机制。
PNPT1的保护机制:PNPT1通过维持线粒体RNA的稳定性,防止mt-dsRNA泄漏到胞质中,从而阻断mt-dsRNA-PKR-eIF2α轴。当PNPT1下调时,mt-dsRNA泄漏增加,PKR激活,eIF2α磷酸化,最终导致肾小管翻译停滞和萎缩。
本研究揭示了PNPT1在肾小管保护中的重要作用及其机制。通过阻断mt-dsRNA-PKR-eIF2α轴,PNPT1能够防止肾小管翻译停滞和萎缩。这一发现为CKD的防治提供了新的思路和理论依据。
未来的研究可以进一步探讨PNPT1在其他肾脏疾病中的作用及其机制,以及PNPT1是否可以作为CKD的治疗靶点。此外,还可以研究PNPT1的调控机制,以期通过调节PNPT1的表达来预防和治疗CKD。

PNPT1是一种多核苷酸磷酸化酶,具有磷酸化酶和多核苷酸聚合酶的功能。在肾小管中,PNPT1主要催化RNA分解为核苷二磷酸。本研究发现,在肾小管萎缩的组织样本中,PNPT1的表达显著下调。这一结果表明,PNPT1可能在肾小管萎缩中发挥重要作用。
为了验证PNPT1的功能,研究者构建了肾小管特异性PNPT1敲除小鼠模型。这些小鼠表现出类似Fanconi综合征的表型,伴有重吸收障碍和显著的肾小管损伤。这一结果进一步证实了PNPT1在肾小管保护中的重要作用。
mt-dsRNA是线粒体中的双链RNA分子。在正常情况下,mt-dsRNA被线粒体膜隔离在线粒体内。然而,当PNPT1下调时,mt-dsRNA可能泄漏到胞质中。胞质中的mt-dsRNA能够激活PKR,导致eIF2α磷酸化和蛋白质翻译终止。
为了验证这一机制,研究者通过分子生物学和细胞生物学方法,检测了mt-dsRNA泄漏、PKR激活和eIF2α磷酸化的过程。结果发现,在PNPT1下调的肾小管细胞中,mt-dsRNA泄漏显著增加,PKR激活和eIF2α磷酸化也随之增加。这一结果证实了mt-dsRNA泄漏与PKR激活的机制。
本研究发现,通过增加肾小管PNPT1表达或抑制PKR活性,可以显著减轻IRI或UUO诱导的小鼠肾小管损伤。这一结果表明,PNPT1具有保护肾小管的作用。
为了揭示PNPT1的保护机制,研究者进一步探讨了PNPT1如何阻断mt-dsRNA-PKR-eIF2α轴。结果发现,PNPT1通过维持线粒体RNA的稳定性,防止mt-dsRNA泄漏到胞质中,从而阻断mt-dsRNA-PKR-eIF2α轴。当PNPT1下调时,mt-dsRNA泄漏增加,PKR激活,eIF2α磷酸化,最终导致肾小管翻译停滞和萎缩。
本研究揭示了PNPT1在肾小管保护中的重要作用及其机制,为CKD的防治提供了新的思路和理论依据。然而,本研究也存在一定的局限性。首先,本研究主要关注了PNPT1在肾小管萎缩中的作用,但CKD的病理过程涉及多个方面,如肾小球损伤、间质纤维化等,因此PNPT1在其他方面的作用仍需进一步探讨。其次,本研究主要基于动物模型和细胞实验,其临床应用的可行性仍需进一步验证。
本研究为CKD的防治提供了新的思路和理论依据。未来的研究可以进一步探讨PNPT1在其他肾脏疾病中的作用及其机制,以及PNPT1是否可以作为CKD的治疗靶点。此外,还可以研究PNPT1的调控机制,以期通过调节PNPT1的表达来预防和治疗CKD。同时,可以考虑开展临床试验,验证PNPT1相关药物或疗法的安全性和有效性,为CKD患者提供更好的治疗方案。
| 名称 | 货号 | 规格 |
| eIF2alpha (D7D3) XP ® Rabbit mAb | 5324S | 100ul |
| eIF2alpha (D7D3) XP ® Rabbit mAb | 5324T | 20ul |
| ALEXA FLUOR 488 DONKEY | A21206 | 1MG |
| Goat anti-Mouse IgG (H+L) Cross-Adsorbed Secondary Antibody, Alexa Fluor 594 | A11005 | 1MG |