19 年
手机商铺
技术资料/正文
257 人阅读发布时间:2025-03-07 13:32
在肿瘤免疫治疗的领域,免疫检查点抑制剂,特别是针对PD-1/PD-L1或CTLA-4的药物,已经取得了显著的进展,并在多种癌症的治疗中展现了广阔的应用前景。然而,尽管这些疗法为部分患者带来了显著的疗效,但总体上只有20-30%的患者对这种免疫疗法有显著响应。因此,如何提高免疫检查点抑制剂的治疗效率,使更多肿瘤患者受益,是当前肿瘤研究领域的热点和前沿问题之一。近期,武汉大学医学研究院的张金方教授课题组在Nature Communications上发表了一项题为“ERK and USP5 govern PD-1 homeostasis via deubiquitination to modulate tumor immunotherapy”的研究,揭示了免疫检查点PD-1调控的新机制,并提出了肿瘤治疗的新策略。

PD-1(程序性细胞死亡蛋白1)是一种在活化的T细胞上表达的抑制性受体,通过与肿瘤细胞或其他免疫细胞上的配体PD-L1(程序性死亡配体1)或PD-L2结合,导致T细胞功能障碍,从而引发免疫逃避和肿瘤发生。近年来,针对PD-1/PD-L1通路的免疫检查点抑制剂已成为多种癌症的标准治疗策略。然而,由于肿瘤微环境的复杂性和患者个体差异,这些疗法的疗效存在显著的不稳定性和不确定性。因此,深入探究PD-1的调控机制,寻找提高免疫治疗响应率的新策略,具有重要的理论和临床意义。
泛素化是一种重要的蛋白质翻译后修饰,通过调节蛋白质的稳定性和相互作用,参与多种细胞过程的调控。泛素化和去泛素化过程是可逆的,分别由E3连接酶和去泛素化酶(DUBs)调控。近年来,越来越多的研究表明,泛素化修饰在肿瘤免疫治疗中发挥着重要作用。然而,尽管已有研究报道了调节PD-1稳定性的泛素E3连接酶,但对于PD-1的去泛素化酶却知之甚少。

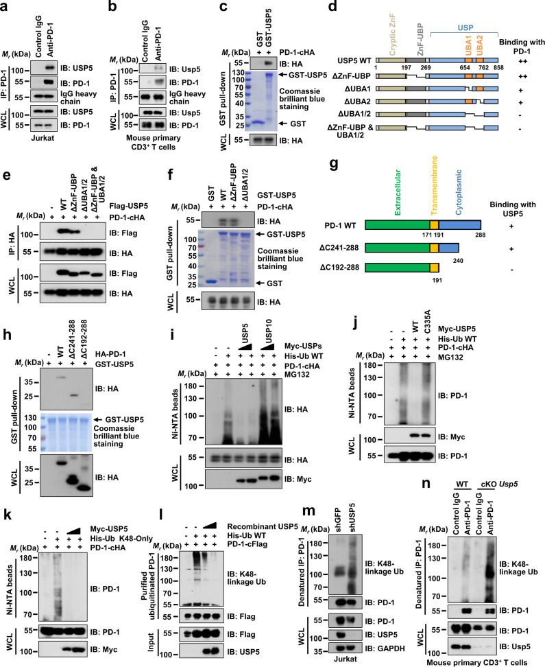
张金方课题组首先筛选了四种去泛素化酶(USP5、USP10、USP15和OTUB1),通过一系列实验确定了USP5是调节细胞中PD-1蛋白稳态的主要去泛素化酶。他们发现,敲低USP5可显著降低Jurkat和MOLT-4细胞中的内源性PD-1蛋白水平,而异位表达USP5则对PD-1 mRNA水平没有显著影响,表明USP5主要在翻译后水平正向调节PD-1蛋白的稳定性。此外,他们还发现了一种同时靶向USP5、USP9x和USP24的通用抑制剂EOAI3402143,该抑制剂主要通过靶向USP5降低PD-1蛋白丰度。
为了进一步探究USP5对PD-1的调控机制,研究人员进行了免疫共沉淀实验,证实USP5与PD-1具有强结合亲和力。他们发现,在Jurkat、MOLT-4和小鼠原代CD3+ T细胞中,USP5与PD-1存在内源性相互作用。此外,他们还发现USP5包含两个泛素结合相关结构域(UBA1和UBA2),并通过这两个结构域与PD-1相互作用。通过体内泛素化试验和体外去泛素化实验,他们进一步证实了USP5能够特异性地去除PD-1的泛素化修饰。

磷酸化是另一种重要的蛋白质翻译后修饰,与泛素化在调节蛋白质稳定性和功能方面存在密切联系。研究人员在筛选了一系列激酶后,发现ERK1是最有效提高细胞中PD-1蛋白丰度的激酶。他们发现,表达ERK上游刺激因子RAS或BRAF也能提高PD-1蛋白水平。此外,他们还发现磷酸化ERK与结直肠癌样本中的PD-1共定位,并且ERK1的异位表达显著延长了PD-1蛋白的半衰期。通过开发磷酸化抗体,他们进一步验证了ERK直接与PD-1相互作用并磷酸化PD-1的Thr234位点。
为了探究ERK磷酸化对PD-1与USP5相互作用的影响,研究人员进行了Co-IP实验。他们发现,异位表达ERK或其上游激活因子KRAS或BRAF可显著增强PD-1与USP5的相互作用。相反,抑制ERK活性可显著降低细胞中PD-1与USP5的相互作用。此外,他们还发现磷酸化缺陷型突变体与USP5的相互作用减弱,并且重组人USP5蛋白与ERK1磷酸化的GST-PD-1(192-288)在体外具有高亲和力。这些结果表明,ERK介导的PD-1的Thr234磷酸化促进了PD-1与USP5的相互作用,进而稳定了PD-1。
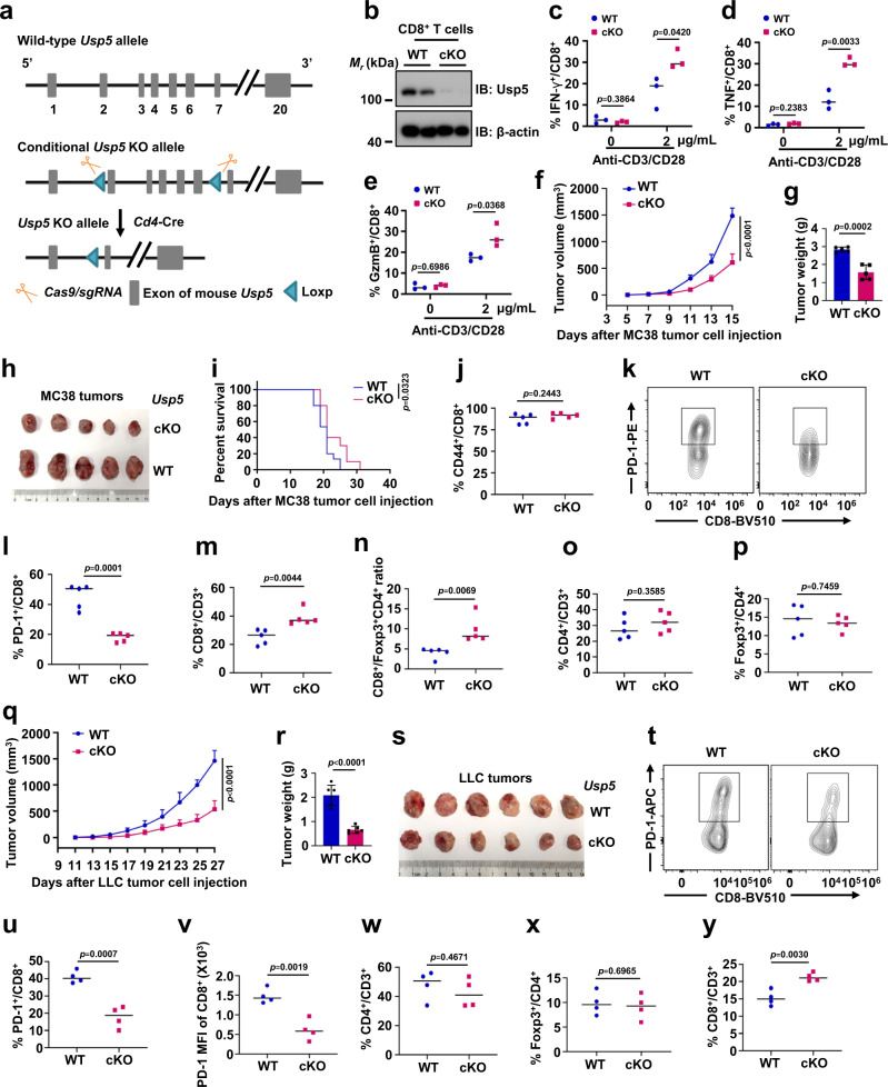
为了进一步验证USP5在肿瘤免疫治疗中的作用,研究人员利用基因敲除小鼠进行了实验。他们发现,与USP5缺陷的细胞共培养的MC38细胞的凋亡明显增加,表明敲低USP5可以增强CD8+ T细胞对MC38肿瘤细胞的细胞毒性。与野生型小鼠相比,USP5缺陷不影响T细胞的发育和记忆T细胞群体。然而,进一步研究发现T细胞中Usp5的缺失促进了CD8+ T细胞的活化,并可能通过减少CD8+ T细胞中的PD-1表达来增强抗肿瘤免疫。小鼠皮下肿瘤模型结果显示,Usp5 cKO小鼠的MC38肿瘤生长速度更慢,存活时间更长。这些结果表明,在T细胞中条件性敲除Usp5可以增强抗肿瘤免疫力,有效控制肿瘤生长。
基于以上研究结果,研究人员进一步探索了联合使用USP5抑制剂与MEK抑制剂或anti-CTLA-4抗体在肿瘤治疗中的效果。他们发现,联合使用USP5抑制剂与MEK抑制剂Trametinib或anti-CTLA-4抗体在多种小鼠肿瘤模型中具有更好的治疗效果。这些结果表明,联合靶向USP5和ERK信号或CTLA-4通路可以协同降低PD-1蛋白丰度,抑制肿瘤生长。这一发现为肿瘤免疫治疗提供了新的策略和方法。
本研究揭示了免疫检查点PD-1调控的新机制,即USP5作为PD-1的特异性去泛素化酶,通过与ERK相互作用稳定PD-1。在CD8+ T细胞中敲除Usp5会降低PD-1蛋白表达,增加细胞因子和细胞毒性分子的产生,从而增强抗肿瘤免疫力。此外,联合使用USP5抑制剂与MEK抑制剂或anti-CTLA-4抗体在多种小鼠肿瘤模型中具有更好的治疗效果。这些发现不仅为深入理解PD-1的调控机制提供了新的视角,也为肿瘤免疫治疗提供了新的策略和方法。

本研究的意义在于:
尽管本研究取得了显著的成果,但仍有许多问题有待进一步探究。例如,USP5和ERK在肿瘤微环境中的具体作用机制、PD-1去泛素化与其他翻译后修饰(如糖基化)的相互关系、以及联合使用USP5抑制剂与其他免疫检查点抑制剂的疗效和安全性等。未来的研究将针对这些问题进行深入探讨,以期为肿瘤免疫治疗提供更多的理论支持和临床指导。
| 名称 | 货号 | 规格 |
| USP9X (D4Y7W) Rabbit mAb | 14898S | 100ul |
| Pan-Keratin (C11) Mouse mAb | 4545T | 20ul |
| PD-1 (Intracellular Domain) (D7D5W) XP® Rabbit mAb | 84651S | 100ul |
| Fixable Viability Stain 700 | 564997 | 100ug |