19 年
手机商铺
技术资料/正文
165 人阅读发布时间:2025-04-15 10:48
一、引言
胃癌作为消化系统常见的恶性肿瘤,一直以来都是医学界研究的重点。近年来,随着对胃癌发病机制的深入研究,科学家们逐渐认识到蛋白乳酰化修饰在胃癌进展中的重要作用。近日,我院黄陈教授和范广建教授团队在Nature Communications杂志上发表了一篇题为“Lactylation of METTL16 promotes cuproptosis via m6A-modification on FDX1 mRNA in gastric cancer”的研究论文。该研究不仅阐明了METTL16在胃癌铜死亡中的驱动作用,还揭示了乳酰化修饰及m6A修饰在胃癌发生发展中的重要性,为胃癌的靶向治疗提供了新的靶标和思路。

二、研究背景
胃癌的发病机制和临床诊疗一直是医学研究的热点。近年来,随着表观遗传学研究的深入,N6甲基腺苷(m6A)修饰作为常见的表观遗传学修饰形式,逐渐受到科学家们的关注。METTL16作为一种非典型的甲基转移酶,在m6A修饰中发挥着重要作用。已有研究表明,METTL16可以通过m6A修饰调控多种人类疾病的发生发展。然而,METTL16在胃癌中的具体作用机制仍不清楚。
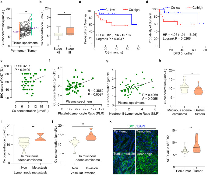
此外,铜离子在胃癌病灶中的高度富集现象也引起了科学家们的注意。研究表明,铜离子浓度与胃癌的进展正相关,与患者预后呈负相关。因此,探索铜离子在胃癌中的作用机制,对于胃癌的诊疗具有重要意义。

三、研究方法
本研究采用了多种实验方法,包括组学筛选、功能验证、分子生物学实验等,旨在揭示METTL16在胃癌铜死亡中的具体作用机制。
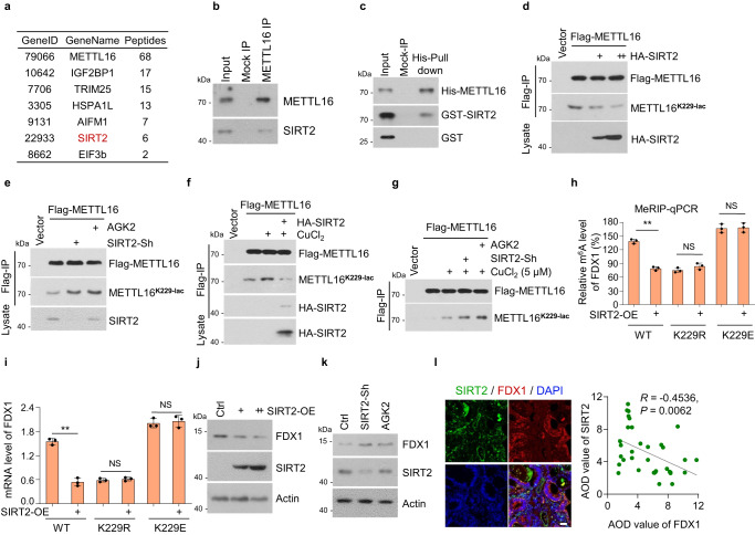
组学筛选:研究团队利用高通量测序技术,对胃癌样本进行了组学筛选,旨在寻找与胃癌铜死亡相关的关键分子。经过筛选,研究团队确定了甲基转移酶METTL16为胃癌铜死亡途径中的关键调控分子。
功能验证:为了验证METTL16在胃癌铜死亡中的作用,研究团队利用分子生物学实验方法,构建了METTL16过表达和敲除的胃癌细胞系,并观察了铜离子对这些细胞系的影响。实验结果表明,METTL16的过表达促进了胃癌细胞的铜死亡,而METTL16的敲除则抑制了胃癌细胞的铜死亡。
机制探索:在确定了METTL16在胃癌铜死亡中的关键作用后,研究团队进一步探索了其作用机制。通过蛋白质组学分析,研究团队发现乳酸可导致METTL16-K229乳酰化,从而进一步引起FDX1 mRNA的m6A修饰,增加FDX1 mRNA的表达,最终导致胃癌细胞铜死亡。此外,研究团队还发现铜离子通过调控乳酰化酶和去乳酰化酶SIRT2调控METTL16-K229乳酰化,从而调控其活性。

四、研究结果
本研究的主要研究结果如下:
METTL16是胃癌铜死亡途径中的关键调控分子。研究团队通过组学筛选和功能验证,确定了METTL16在胃癌铜死亡中的关键作用。实验结果表明,METTL16的过表达促进了胃癌细胞的铜死亡,而METTL16的敲除则抑制了胃癌细胞的铜死亡。
乳酰化修饰和m6A修饰在胃癌铜死亡中起重要作用。研究团队发现乳酸可导致METTL16-K229乳酰化,从而进一步引起FDX1 mRNA的m6A修饰,增加FDX1 mRNA的表达,最终导致胃癌细胞铜死亡。这一发现揭示了乳酰化修饰和m6A修饰在胃癌铜死亡中的重要作用。
SIRT2在胃癌铜死亡中起调控作用。研究团队发现铜离子通过调控乳酰化酶和去乳酰化酶SIRT2调控METTL16-K229乳酰化,从而调控其活性。这一发现为胃癌的靶向治疗提供了新的靶标和思路。
铜离子在胃黏液分泌性腺癌中富集水平更高。研究团队还发现铜离子在胃黏液分泌性腺癌中的富集水平更高,且与肿瘤脉管侵犯的相关性更为显著。这一发现为利用铜死亡治疗该胃癌亚型提供了理论基础。
五、研究意义
本研究的意义主要体现在以下几个方面:
揭示了METTL16在胃癌铜死亡中的关键作用。本研究通过组学筛选和功能验证,确定了METTL16为胃癌铜死亡途径中的关键调控分子,为胃癌的靶向治疗提供了新的靶标。
阐明了乳酰化修饰和m6A修饰在胃癌铜死亡中的重要作用。本研究发现乳酸可导致METTL16-K229乳酰化,从而进一步引起FDX1 mRNA的m6A修饰,增加FDX1 mRNA的表达,最终导致胃癌细胞铜死亡。这一发现为胃癌的发病机制提供了新的解释。
为胃癌的诊疗提供了新的思路。本研究发现铜离子在胃癌病灶中高度富集,且与胃癌的进展正相关,与患者预后呈负相关。此外,本研究还发现铜离子在胃黏液分泌性腺癌中的富集水平更高,且与肿瘤脉管侵犯的相关性更为显著。这些发现为利用铜死亡治疗胃癌提供了新的思路。
推动了表观遗传学在胃癌研究中的应用。本研究通过揭示METTL16在胃癌铜死亡中的作用机制,进一步推动了表观遗传学在胃癌研究中的应用。未来,随着表观遗传学研究的深入,将有更多的胃癌相关基因和分子被揭示出来,为胃癌的诊疗提供更多的靶标和思路。
六、未来研究方向
尽管本研究取得了重要的发现,但仍存在一些问题需要进一步研究:
METTL16在胃癌中的其他作用机制。本研究主要关注了METTL16在胃癌铜死亡中的作用机制,但METTL16作为一种非典型的甲基转移酶,在胃癌中可能还有其他作用机制。未来,需要进一步研究METTL16在胃癌中的其他作用机制,以更全面地了解其在胃癌发生发展中的作用。
乳酰化修饰和m6A修饰在其他疾病中的作用。本研究发现乳酰化修饰和m6A修饰在胃癌铜死亡中起重要作用,但乳酰化修饰和m6A修饰在其他疾病中是否也起重要作用仍需进一步研究。未来,可以通过高通量测序等技术手段,对更多疾病样本进行组学分析,以揭示乳酰化修饰和m6A修饰在其他疾病中的作用机制。
铜离子在胃癌中的其他作用。本研究主要关注了铜离子在胃癌铜死亡中的作用,但铜离子作为一种重要的微量元素,在胃癌中可能还有其他作用。未来,需要进一步研究铜离子在胃癌中的其他作用机制,以更全面地了解其在胃癌发生发展中的作用。
胃癌的个体化治疗策略。本研究为胃癌的靶向治疗提供了新的靶标和思路,但胃癌作为一种复杂的恶性肿瘤,其发病机制和治疗策略因人而异。未来,需要结合患者的个体差异和基因型等信息,制定更加个体化的治疗策略,以提高胃癌的治疗效果。

七、结论
本研究通过揭示METTL16在胃癌铜死亡中的作用机制,为胃癌的靶向治疗提供了新的靶标和思路。同时,本研究还发现乳酰化修饰和m6A修饰在胃癌铜死亡中起重要作用,为胃癌的发病机制提供了新的解释。未来,需要进一步研究METTL16在胃癌中的其他作用机制、乳酰化修饰和m6A修饰在其他疾病中的作用、铜离子在胃癌中的其他作用以及胃癌的个体化治疗策略等问题,以推动胃癌研究的深入发展。
| 名称 | 货号 | 规格 |
| CD9 (E8L5J) Rabbit mAb | 98327T | 20μl |
| CD8alpha (D4W2Z) XP® Rabbit mAb | 98941S | 100ul |
| rmIL-2 (500 ug) | 402-ML-500 | 500ug |
| Leukocyte Activation Cocktail, with BD GolgiPlug | 550583 | 2x100uL |