19 年
手机商铺
技术资料/正文
237 人阅读发布时间:2025-04-15 10:42
引言
癌症作为威胁人类健康的重大疾病之一,其复杂的发病机制和多样化的治疗手段一直是医学研究的热点。近年来,随着单细胞测序技术的快速发展,科学家们得以在单个细胞层面深入探究肿瘤细胞的异质性、免疫微环境的动态变化以及肿瘤细胞与免疫系统之间的相互作用。本文将详细解析一篇近期发表在Nature Communications上的题为“Tumor-intrinsic YTHDF1 drives immune evasion and resistance to immune checkpoint inhibitors via promoting MHC-I degradation”的研究论文,该研究通过单细胞测序技术揭示了肿瘤固有的YTHDF1在驱动免疫逃逸和免疫检查点抑制剂(ICI)抵抗中的重要作用,为理解肿瘤免疫逃逸机制和开发新的治疗策略提供了重要见解。

一、研究背景
癌症的一个显著特征是逃避免疫系统的杀伤作用,这使得肿瘤细胞能够在体内持续增殖和扩散。近年来,越来越多的研究聚焦于揭示肿瘤免疫逃逸的具体机制,以期找到打破免疫耐受、恢复抗肿瘤免疫的新方法。N6-甲基腺苷(m6A)是真核生物中一种常见的内源性修饰,在调节基因表达、细胞命运决定和疾病发生发展中发挥着重要作用。研究表明,m6A甲基化在肿瘤免疫逃逸中也扮演着重要角色。YTHDF1作为一种多功能、强大的m6A reader,近年来在抗肿瘤免疫调节中的作用逐渐受到关注,但其在免疫逃逸中的具体作用机制尚不完全清楚。
二、实验设计与研究方法
本研究由上海质子重离子医院的孔琳教授团队完成,他们利用CRISPR/Cas9基因编辑技术构建了Ythdf1缺失的黑色素瘤B16/F10细胞(Ythdf1-KO),并与野生型B16/F10细胞(WT)进行了对比研究。研究团队采用了多种技术手段,包括转录组测序、单细胞测序、TMT蛋白质组、免疫组化、免疫荧光检验法、免疫沉淀(eCLIP)和Western blot等,以全面解析YTHDF1在肿瘤免疫逃逸中的作用机制。
在单细胞测序方面,研究团队采用了烈冰生物提供的10x Genomics平台进行单细胞捕获,并利用NovelBrain®云平台进行细胞聚类、GO分析、Pathway分析和拟时序分析等,以获得更深入的细胞异质性信息和基因表达模式。

三、研究结果与解析
3.1 YTHDF1与ICI耐药性相关
研究团队首先基于TCGA-皮肤黑色素瘤(SKCM)数据集进行了免疫评分,发现YTHDF1 RNA与免疫评分呈显著负相关,提示其可能在调节免疫逃逸中发挥作用。进一步的单样本基因集富集分析表明,肿瘤固有YTHDF1呈现“免疫荒漠”表型,即肿瘤组织中免疫细胞浸润减少,免疫活性降低。此外,研究团队还发现,对ICI治疗具有耐药性的黑色素瘤B16/F10细胞系中,YTHDF1表达显著上调。这些结果表明,YTHDF1的高表达与ICI治疗的耐药性有关,提示其可能是肿瘤免疫逃逸和ICI耐药性的关键分子。
3.2 YTHDF1缺失抑制肿瘤生成
为了探究YTHDF1对肿瘤生长的影响,研究团队构建了Ythdf1缺失的黑色素瘤B16/F10细胞(Ythdf1-KO),并将其与野生型B16/F10细胞(WT)进行了对比研究。他们发现,Ythdf1-KO细胞与WT细胞在增殖能力和活力上没有显著差异。然而,在皮下注射到正常/免疫缺陷小鼠的实验中,研究团队发现,在免疫缺陷小鼠中,Ythdf1-KO组与WT组之间的肿瘤体积和重量没有差异;但在正常小鼠中,YTHDF1缺失显著抑制了肿瘤的生成。这些结果表明,YTHDF1在正常免疫环境下对肿瘤生长具有重要影响,其缺失能够抑制肿瘤的生成。
3.3 Ythdf1-KO和WT小鼠肿瘤的免疫景观
为了进一步揭示免疫微环境的异质性,研究团队进行了单细胞转录组测序,分析了Ythdf1-KO和WT肿瘤浸润的CD45+免疫细胞。他们获得了22个细胞亚群,并进一步划分为10种免疫细胞群体。其中,T细胞、NK细胞和增殖混合免疫细胞在Ythdf1-KO肿瘤中富集,而中性粒细胞和B细胞在WT肿瘤中浸润程度更高。这些结果表明,YTHDF1的缺失改变了肿瘤免疫微环境的组成,促进了抗肿瘤免疫细胞的浸润。
深入研究发现,在CD4+ T细胞中,naive CD4+ T细胞在Ythdf1-KO组中只占6%,而CD4+ TEMs(效应记忆CD4+ T细胞)、Tregs(调节性CD4+ T细胞)等相较于WT组明显增加。KEGG和GO富集结果均显示,一系列免疫相关通路(如抗原加工和呈递、T细胞受体信号通路等)在CD4+ TEMs、proliferating CD4+ T细胞中上调。这些结果表明,YTHDF1的缺失增强了CD4+ T细胞的免疫功能,特别是促进了效应记忆CD4+ T细胞和调节性CD4+ T细胞的增加。
在CD8+ T细胞中,研究团队也发现了类似的变化趋势。他们发现,KO组肿瘤表现出更多的CD8+ T细胞浸润,且体外细胞毒性实验显示,KO组肿瘤浸润CD8+ T细胞比WT组具有更强的体外杀伤能力。这些结果表明,YTHDF1的缺失促进了CD8+ T细胞的浸润和杀伤功能,从而增强了抗肿瘤免疫反应。

3.4 YTHDF1缺失增强了ICI治疗效果
研究团队还比较了WT组和KO组之间的免疫检查点分子表达情况。他们发现,在肿瘤细胞中,YTHDF1缺失会增加PD-L1蛋白在体内的表达。然而,令人惊讶的是,尽管PD-L1表达增加,但抗PD-L1或抗CTLA-4抗体治疗可以显著减小Ythdf1-KO组的肿瘤体积。其中,87.5%的抗CTLA-4和75%抗PD-L1治疗的小鼠表现出了肿瘤完全排斥并实现无瘤生存。这些结果表明,YTHDF1的缺失将冷肿瘤转化为热肿瘤,使其对ICI治疗更加敏感。
进一步的研究发现,YTHDF1缺失抑制了溶酶体基因的翻译过程,并限制了MHC-I和抗原的溶酶体蛋白水解。这导致MHC-I在肿瘤细胞表面的表达增加,从而增强了免疫系统对肿瘤的识别能力,恢复了肿瘤免疫监测。这些结果表明,YTHDF1通过促进MHC-I的水解来驱动免疫逃逸,而YTHDF1的缺失则能够打破这一机制,恢复抗肿瘤免疫反应。
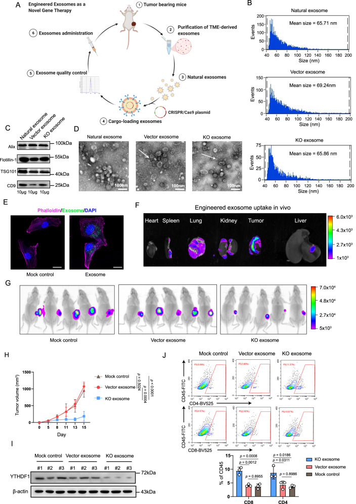
3.5 外泌体介导的CRISPR/Cas9传递系统
最后,研究团队还设计了一个外泌体介导的CRISPR/Cas9传递系统,在体内靶向结合Ythdf1基因。他们发现,KO外泌体治疗组中,小鼠体内B16/F10细胞的生长明显受到抑制,YTHDF1的表达明显减少,肿瘤浸润CD4+和CD8+ T细胞数量增加,抗肿瘤活性增强。同时,该方法的安全性也得到了证实。这些结果表明,外泌体介导的YTHDF1缺失可以通过激活抗肿瘤免疫反应来抑制肿瘤生长,为肿瘤治疗提供了新的思路。

四、总结与展望
本研究通过单细胞测序技术揭示了肿瘤固有的YTHDF1在驱动免疫逃逸和ICI抵抗中的重要作用。研究结果表明,YTHDF1缺失可增强CD8+和CD4+ T细胞的浸润来改变TME的组成,同时也会限制MHC-I和抗原的水解,最终恢复肿瘤免疫监测,并引发了强大的抗肿瘤免疫。此外,该研究还开发了一种外泌体诱导的CRISPR/Cas9传递系统,该系统可消耗YTHDF1并恢复肿瘤免疫监测,为抑制和治疗肿瘤细胞提供了新的研究思路。
未来,研究团队将进一步探究YTHDF1在肿瘤免疫逃逸中的具体作用机制,以及外泌体介导的CRISPR/Cas9传递系统在肿瘤治疗中的应用潜力。同时,他们还将探索其他m6A调控因子在肿瘤免疫逃逸中的作用,以期找到更多新的治疗靶点和方法。这些研究将有助于深入理解肿瘤免疫逃逸机制,为开发更有效的肿瘤免疫治疗策略提供重要支持。
| 名称 | 货号 | 规格 |
| CD9 (E8L5J) Rabbit mAb | 98327T | 20μl |
| CD8alpha (D4W2Z) XP® Rabbit mAb | 98941S | 100ul |
| rmIL-2 (500 ug) | 402-ML-500 | 500ug |
| Leukocyte Activation Cocktail, with BD GolgiPlug | 550583 | 2x100uL |