19 年
手机商铺
技术资料/正文
117 人阅读发布时间:2025-04-15 10:55
引言
甲状腺发育不全(Thyroid Dysgenesis, TD)作为一类常见的先天性甲状腺疾病,其发病机制一直是内分泌学和发育生物学领域的研究热点。TD患者常表现出甲状腺功能减退的症状,影响生长发育和代谢功能。然而,关于TD的具体发病机制,尤其是细胞层面的相互作用,仍然知之甚少。近期,一篇题为《Myeloid cells interact with a subset of thyrocytes to promote their migration and follicle formation through NF-κB》的研究论文,为我们揭示了这一领域的新发现。本研究通过单细胞RNA测序和空间转录组测序技术,鉴定出一类特殊的甲状腺细胞——NF-κB激活的甲状腺细胞(NF-κB-activated thyrocytes),并阐明了它们在甲状腺发育中的关键作用,以及与髓样细胞(Myeloid cells)的相互作用机制。

研究方法
实验动物与样本准备:研究团队选取了出生后的小鼠和斑马鱼胚胎作为实验对象。通过解剖,获取甲状腺组织样本,用于后续的测序分析。
单细胞RNA测序:利用高通量测序技术,对甲状腺组织中的单个细胞进行RNA测序,以获取每个细胞的基因表达谱。通过聚类分析,识别出不同类型的甲状腺细胞。
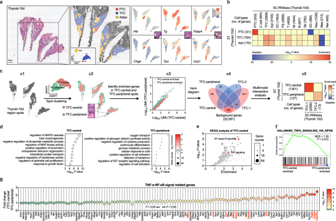
空间转录组测序:为了进一步研究这些细胞在甲状腺组织中的分布和相互作用,研究团队采用了空间转录组测序技术。这项技术能够同时提供基因表达的空间位置和定量信息,有助于揭示细胞间的相互作用和信号传导路径。
信号通路抑制实验:为了验证NF-κB信号通路在甲状腺细胞迁移和滤泡形成中的作用,研究团队采用了信号通路抑制剂进行处理,并观察了处理前后甲状腺组织的变化。
研究结果
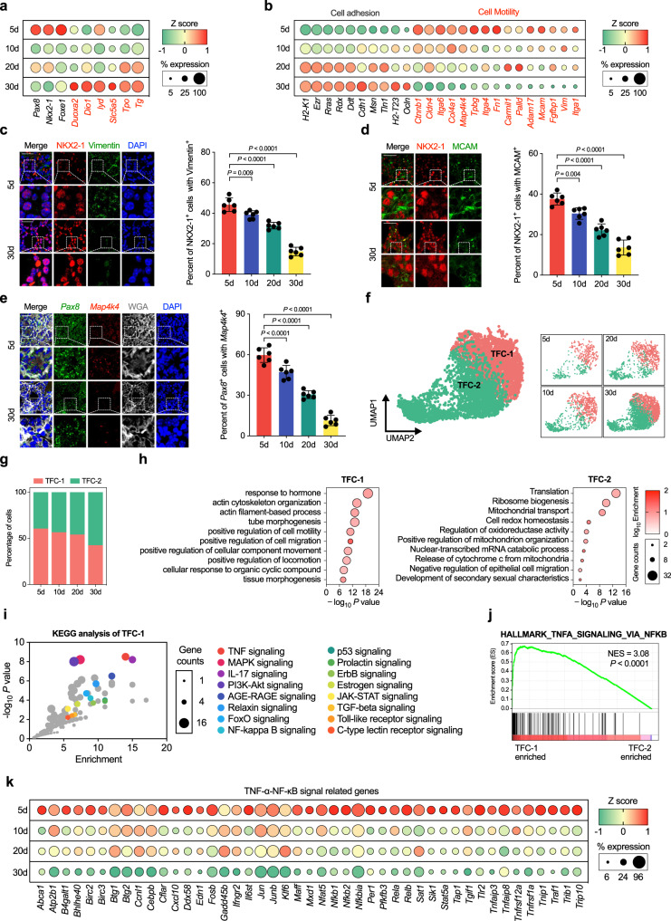
NF-κB激活的甲状腺细胞的鉴定:通过单细胞RNA测序,研究团队在出生后小鼠的甲状腺组织中鉴定出一类特殊的甲状腺细胞,这些细胞位于甲状腺组织的中心区域,并表现出部分间充质细胞的特性。进一步分析发现,这些细胞中的NF-κB信号通路被激活。
甲状腺细胞的迁移与滤泡形成:利用斑马鱼胚胎进行连续追踪实验,研究团队发现这些NF-κB激活的甲状腺细胞能够主动伸出甲状腺原基,并生成新的滤泡。这表明这些细胞在甲状腺滤泡形成过程中发挥着关键作用。
NF-κB信号通路的作用:通过抑制NF-κB信号通路,研究团队观察到甲状腺细胞的迁移和滤泡形成受到显著影响,导致小鼠和斑马鱼均出现类似TD的表型。这表明NF-κB信号通路在甲状腺发育中至关重要。
髓样细胞的作用:在甲状腺滤泡形成过程中,髓样细胞通过与甲状腺细胞保持紧密接触并分泌肿瘤坏死因子TNF-α来发挥关键作用。研究团队发现,在cebpa突变斑马鱼中,所有髓样细胞均被耗尽,导致甲状腺细胞迁移缺陷。这表明髓样细胞来源的TNF-α诱导的NF-κB激活对于促进脊椎动物甲状腺细胞的迁移和滤泡生成至关重要。

研究意义
揭示了甲状腺发育的新机制:本研究首次揭示了NF-κB激活的甲状腺细胞在甲状腺发育中的关键作用,以及它们与髓样细胞的相互作用机制。这为理解TD等甲状腺疾病的发病机制提供了新的视角。
为甲状腺疾病的治疗提供新思路:基于本研究的发现,未来可以通过调节NF-κB信号通路和髓样细胞的功能来治疗TD等甲状腺疾病。例如,开发针对NF-κB信号通路的抑制剂或促进髓样细胞功能恢复的药物,可能有助于改善患者的甲状腺功能。
推动了单细胞测序技术的发展:本研究采用了单细胞RNA测序和空间转录组测序技术,这些高通量测序技术为揭示细胞层面的相互作用和信号传导路径提供了有力工具。随着这些技术的不断发展,未来将在更多领域取得突破性进展。
研究展望
尽管本研究已经揭示了NF-κB激活的甲状腺细胞与髓样细胞在甲状腺发育中的相互作用机制,但仍有许多问题有待进一步探索。例如,NF-κB信号通路如何被精确调控以维持甲状腺细胞的正常功能?髓样细胞如何识别并作用于特定的甲状腺细胞?这些问题的解决将有助于更深入地理解甲状腺发育的调控机制,并为甲状腺疾病的治疗提供新的靶点。
此外,本研究主要聚焦于小鼠和斑马鱼等动物模型,未来还需要在人类甲状腺组织中进行验证,以确认这些发现是否同样适用于人类。同时,也需要关注其他可能参与甲状腺发育的细胞类型和信号通路,以构建一个更加完整的甲状腺发育调控网络。

结论
综上所述,《Myeloid cells interact with a subset of thyrocytes to promote their migration and follicle formation through NF-κB》这篇研究论文为我们揭示了甲状腺发育的新机制。通过单细胞RNA测序和空间转录组测序技术,研究团队鉴定出一类特殊的NF-κB激活的甲状腺细胞,并阐明了它们与髓样细胞的相互作用机制。这些发现不仅有助于我们理解TD等甲状腺疾病的发病机制,还为未来的治疗提供了新的思路和靶点。随着研究的不断深入,相信未来将在甲状腺发育和疾病治疗领域取得更多突破性进展。
| 名称 | 货号 | 规格 |
| Phospho-IKKalpha/beta (Ser176/180) (16A6) Rabbit mAb | 2697T | 20ul |
| Phospho-IKKalpha/beta (Ser176/180) (16A6) Rabbit mAb | 2697S | 100ul |
| NF-kappaB p65 (D14E12) XP ® Rabbit mAb | 8242T | 20ul |
| RNeasy Mini Kit (50) | 74104 | 50Test |