19 年
手机商铺
技术资料/正文
180 人阅读发布时间:2025-04-15 10:54
前言
重度抑郁症,作为一种以情绪、认知和行为异常为特征的精神疾病,长久以来一直困扰着大量人群,严重影响其身心健康。尽管科研界对此进行了广泛的研究,但关于压力诱发抑郁症的神经生物学机制仍然是一个尚未完全解开的谜团。近年来,随着神经科学的不断发展,越来越多的研究开始关注于大脑内部复杂的神经网络及其调控机制。2023年11月30日,发表在《Nature Communications》杂志上的一篇题为《The claustrum-prelimbic cortex circuit through dynorphin/κ-opioid receptor signaling underlies depression-like behaviors associated with social stress etiology》的文章,揭示了慢性应激如何通过κ-受体(KOR)信号减弱屏状核(CLA)-内侧前额叶皮层(mPFC)的兴奋性输入,进而诱发抑郁样行为。本文将对该文章进行详细的解析,以期为我们理解抑郁症的神经机制提供新的视角。

一、研究背景与问题提出
皮质网络,作为大脑处理信息、调控行为的重要结构,主要由兴奋性锥体神经元(PN)和抑制性中间神经元组成。这两类神经元的平衡,对于维持皮层网络的稳定性以及一系列大脑高级功能和行为控制至关重要。内侧前额叶皮层(mPFC),作为参与调节认知和情绪行为的关键皮层区域,经常成为慢性压力影响的主要目标。mPFC接收来自多个皮质下区域的兴奋性投射,其中屏状核(CLA)是一个重要的输入源。CLA通过释放谷氨酸能投射到mPFC,而谷氨酸能神经元是哺乳动物大脑中的主要兴奋性神经元。值得注意的是,CLA对mPFC中的前边缘皮层(PL)的抑制性中间能神经元(PL-PV)具有更多的兴奋性输入,形成了前馈抑制作用。此外,CLA还是表达κ-受体(KORs)最高的脑区,KOR信号是谷氨酸传递的重要调控因子。

尽管我们已经知道mPFC在抑郁症中扮演重要角色,但CLA-mPFC这一环路在抑郁症中的具体作用机制仍然不清楚。因此,本研究团队通过慢性社交挫败应激模型(CSDS)来诱导小鼠出现抑郁样行为,并深入探究了CLA-PL环路在这一过程中的作用。
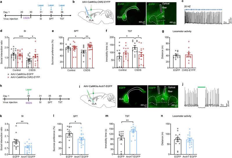
二、CLA-PL环路在抑郁行为中的重要作用
研究人员首先通过CSDS模型诱导小鼠出现抑郁样行为,表现为社交障碍和快感缺失。有趣的是,他们发现阈下社会挫败应激(SSDS)并不足以引起这些抑郁样行为。为了进一步探究CLA-PL环路的作用,研究人员利用化学遗传学技术抑制CLA核团兴奋性神经元,结果发现,在SSDS条件下,这种抑制足以诱发抑郁样行为。相反,当激活这些神经元时,可以逆转CSDS诱发的抑郁样行为障碍。
为了验证CLA兴奋性神经元的投射目标,研究人员进行了病毒示踪实验。他们发现CLA兴奋性神经元投射到mPFC的多个亚区,包括前边缘皮层(PL)、基底外侧杏仁核(BLA)、腹侧苍白球(VP)和丘脑背内侧核(MD)等。进一步的免疫荧光实验显示,慢性应激降低了CLA脑区兴奋性神经元和PL脑区小清蛋白(PV,mPFC脑区最主要的抑制性神经元)阳性神经元的数量,同时增加了PL脑区兴奋性神经元的数量。光纤钙成像技术也记录到了这些变化。

为了更直接地证明CLA-PL环路参与调控应激引起的抑郁样行为,研究人员通过光遗传学技术激活该环路,结果逆转了慢性应激诱发的抑郁样行为。相反,在抑制该环路后,SSDS足以诱发抑郁样行为。这些结果表明,CLA-PL环路在调控应激引起的抑郁样行为中起着重要作用。
三、慢性应激对PL脑区前馈抑制作用的损害
既然CLA-PL环路在抑郁样行为中扮演重要角色,那么慢性应激是如何影响这一环路的呢?为了探究这一问题,研究人员进一步研究了慢性应激对PL脑区兴奋性锥体神经元活性的影响机制。
他们发现,CLA兴奋性神经元与PL脑区PV能抑制性神经元(PL-PV能神经元)存在突触连接。通过钙成像实验,他们观察到CSDS抑制了CLA和PL-PV能神经元的兴奋性,同时增加了PL脑区兴奋性神经元的活性。这表明慢性应激可能通过减弱CLA兴奋性神经元投射到PL-PV能神经元环路,进而减弱PV能神经元的抑制性作用,最终增强PL脑区兴奋性神经元活性。这一发现为我们理解慢性应激如何影响大脑神经网络提供了新的线索。
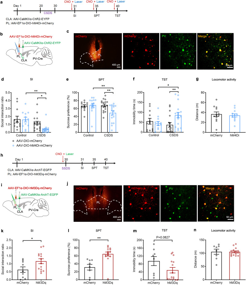
四、PL-PV神经元的化学调控与抑郁样行为的双向调节
在前面的研究中,我们已经发现CLA可以通过PL区的前反馈调节来促进CLA-PL兴奋性传递。那么,这种调节是如何影响抑郁样行为的呢?研究人员进一步发现,CLA-PL环路诱导的抗抑郁或促抑郁作用的光遗传学激活或抑制可能归因于增强或抑制PL-PV中间神经元活性。
为了验证这一假设,他们通过光遗传学技术激活或抑制CLA-PL环路,并观察了PL-PV神经元的活性变化以及小鼠的抑郁样行为。结果发现,当激活CLA-PL环路时,PL-PV神经元的活性增强,小鼠的抑郁样行为得到缓解;而当抑制CLA-PL环路时,PL-PV神经元的活性减弱,小鼠的抑郁样行为加剧。这些结果表明,PL-PV神经元的活性对抑郁样行为具有必要性和充分性,其化学调控可能是实现双向调节的关键。

五、KOR通过抑制CLA-PL兴奋性环路参与调控抑郁样行为
为了更深入地理解CLA-PL环路在抑郁样行为中的作用机制,研究人员进一步研究了KOR在这一过程中的作用。他们通过原位杂交实验发现,KOR富集表达在投射到PL脑区的CLA兴奋性神经元上。此外,他们还发现KOR激动剂可以减弱光激活CLA-PL环路诱发的兴奋性突触后电流。
为了进一步验证KOR的作用,研究人员在PL脑区注射KOR激动剂或过表达KOR,结果发现这可以阻断光激活CLA-PL环路的抗抑郁作用。相反,注射KOR拮抗剂或敲低KOR则可以阻断光抑制CLA-PL环路引起的应激敏感性。这些结果表明,KOR通过抑制CLA-PL兴奋性环路参与调控抑郁样行为。
此外,研究人员还发现慢性应激增加PL脑区强啡肽(KOR的配体)的水平,但不影响KOR本身的水平变化。这一发现进一步证实了KOR在慢性应激诱发抑郁样行为中的重要作用,并为我们寻找新的抗抑郁药物靶点提供了线索。
六、结论与展望
综上所述,本研究通过多个系统实验揭示了慢性应激CSDS通过减弱CLA-PL兴奋性环路、增强PL脑区强啡肽水平和兴奋性神经元活性来诱发抑郁样行为的新机制。同时,本研究还发现KOR拮抗剂可以阻断慢性应激诱发的抑郁样行为,进一步证实了KOR在CSDS诱导的抑郁样行为中的关键作用。
这一研究不仅为我们理解抑郁症的神经机制提供了新的视角,也为寻找新的抗抑郁药物靶点提供了重要线索。未来,我们可以进一步深入研究KOR及其相关信号通路在抑郁症中的作用机制,以期开发出更加有效、副作用更小的抗抑郁药物。同时,我们也可以利用先进的神经科学技术手段如光遗传学、化学遗传学等来进一步探究大脑神经网络在抑郁症中的调控机制,为抑郁症的治疗和预防提供更加精准的策略和方法。
| 名称 | 货号 | 规格 |
| beta-Actin (8H10D10) Mouse mAb | 3700S | 100ul |
| beta-Actin (8H10D10) Mouse mAb | 3700T | 20ul |
| FluoroGold™ | sc-358883 | 20mg |
| PROLONG GOLD ANTIFADE REAGENT | P36930 | 10ML |