引言
哺乳动物繁育过程中,胚胎与子宫之间的相互作用是确保成功妊娠的关键步骤。子宫内膜腔上皮(Le)作为囊胚最初接触的细胞类群,在这一过程中扮演着至关重要的角色。然而,尽管这一领域的研究已经取得了一些进展,但在受孕窗口期间,囊胚对子宫上皮分化的具体影响仍然缺乏深入的理解。近日,厦门大学王海滨/孔双博教授团队与中国某学院张华教授团队在《Autophagy》杂志上发表了一篇题为“The presence of blastocyst within the uteri facilitates lumenal epithelium transformation for implantation via upregulating lysosome proteostasis activity”的研究论文。该研究通过深入分析妊娠第四天小鼠子宫腔上皮细胞,揭示了囊胚诱导子宫上皮分化以及激活溶酶体在子宫接受态建立和胚胎植入中的重要作用。本文将对该研究进行详细的文献解析。

研究背景
胚胎与子宫之间的相互作用是一个复杂而精细的过程,涉及多种分子和细胞机制。子宫内膜腔上皮(Le)作为囊胚最初接触的细胞类群,在这一过程中起着至关重要的作用。然而,尽管已经有一些研究探讨了囊胚对子宫上皮的影响,但这些研究大多集中在形态学变化或特定分子的表达上,对于囊胚如何诱导子宫上皮分化以及这一过程中涉及的分子机制仍然缺乏深入的理解。

研究目的
本研究的主要目的是探讨囊胚对子宫上皮分化的影响,并揭示这一过程中涉及的分子机制。具体而言,研究旨在回答以下问题:
- 囊胚如何影响子宫上皮的分化?
- 溶酶体在这一过程中扮演什么角色?
- 囊胚与子宫上皮之间的相互作用是否涉及特定的分子信号通路?
研究方法
- 实验动物与样本收集:研究选择了妊娠第四天的小鼠作为实验对象,通过激光捕获显微切割(LCM)技术分离子宫腔上皮细胞(Le)。
- 转录组数据分析:对分离得到的子宫腔上皮细胞进行转录组测序,比较真孕小鼠(有胚胎存在)和假孕小鼠(无胚胎存在)之间基因表达模式的变化。
- 溶酶体活性与数量检测:通过生化方法和显微镜观察,检测子宫腔上皮细胞中溶酶体的数量和活性变化。
- 信号通路分析:利用分子生物学技术,探讨囊胚来源的分子如何影响子宫上皮中特定信号通路的活化。
- 蛋白质组学分析:基于子宫腔上皮细胞和分离的溶酶体进行蛋白质组学分析,揭示在胚胎植入过程中表达下调的蛋白是否被上皮中溶酶体降解。

研究结果
- 囊胚诱导子宫上皮分化:研究结果显示,真孕小鼠子宫腔上皮细胞中,与子宫接受态建立相关的基因Areg(amphiregulin)、Ihh(Indian hedgehog)、Lifr(白血病抑制因子受体)表达上调,而Msx1(msh homeobox 1)、Pgr(孕激素受体)和Gata2(GATA结合蛋白2)表达下调。这些变化表明,囊胚的存在诱导了子宫上皮的正常分化。
- 溶酶体激活促进子宫接受态建立:研究还发现,囊胚诱导子宫腔上皮细胞中溶酶体数量增加和酸化程度增强,这与溶酶体水解酶活性增强一致。进一步的实验表明,抑制溶酶体功能会导致子宫接受态建立相关基因表达异常,进而导致胚胎植入失败。
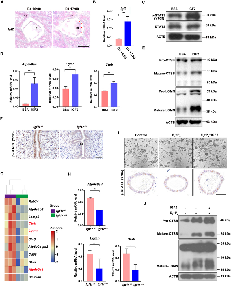
- 囊胚来源的IGF2参与信号通路活化:研究揭示了囊胚来源的IGF2参与Le中STAT3信号的活化,进而诱导溶酶体水解酶的表达。这一发现为理解囊胚如何影响子宫上皮分化提供了新的视角。
- 蛋白质组学揭示溶酶体降解蛋白:基于子宫腔上皮细胞和分离的溶酶体的蛋白质组学数据,研究揭示了CLDN1(claudin 1)和MUC1(黏膜1,跨膜蛋白质)这两种已知在胚胎植入时表达下调的蛋白被上皮中溶酶体降解。这一发现进一步证实了溶酶体在胚胎植入过程中的重要作用。
结果分析与讨论
- 囊胚对子宫上皮分化的影响:本研究通过转录组数据分析,揭示了真孕小鼠和假孕小鼠子宫腔上皮细胞中基因表达模式的显著差异。这些变化表明,囊胚的存在对子宫上皮分化具有重要影响。特别是与子宫接受态建立相关的基因表达上调,以及孕激素受体等基因表达下调,为理解囊胚如何诱导子宫上皮分化提供了新的线索。
- 溶酶体在子宫接受态建立和胚胎植入中的作用:溶酶体作为细胞内重要的降解器官,在多种生理和病理过程中发挥着重要作用。本研究发现,囊胚诱导子宫腔上皮细胞中溶酶体数量增加和活性增强,这有利于子宫接受态的建立和胚胎的植入。抑制溶酶体功能会导致子宫接受态建立相关基因表达异常,进而导致胚胎植入失败。这些发现进一步证实了溶酶体在哺乳动物繁育过程中的重要作用。
- 囊胚来源的IGF2与STAT3信号通路的活化:本研究揭示了囊胚来源的IGF2参与Le中STAT3信号的活化,进而诱导溶酶体水解酶的表达。这一发现为理解囊胚如何影响子宫上皮分化提供了新的视角,并揭示了囊胚与子宫上皮之间相互作用的具体分子机制。
- 蛋白质组学揭示的溶酶体降解蛋白:本研究通过蛋白质组学分析,揭示了CLDN1和MUC1这两种已知在胚胎植入时表达下调的蛋白被上皮中溶酶体降解。这一发现进一步证实了溶酶体在胚胎植入过程中的重要作用,并揭示了溶酶体降解蛋白的具体机制。

研究意义与未来展望
本研究揭示了囊胚对子宫上皮分化的影响以及溶酶体在子宫接受态建立和胚胎植入中的重要作用,为理解哺乳动物繁育过程中胚胎与子宫之间的相互作用提供了新的视角。研究结果不仅丰富了我们对这一复杂过程的认识,还为相关疾病的治疗和辅助生殖技术的发展提供了新的思路。
未来,研究者可以进一步探讨囊胚与子宫上皮之间相互作用的其他分子机制,以及这些机制在不同物种和病理条件下的异同。此外,还可以利用基因编辑等先进技术,构建相关动物模型,进一步验证和拓展本研究的结果。同时,将研究成果应用于临床实践中,提高辅助生殖技术的成功率和安全性,也是未来研究的重要方向。
结论
本研究通过深入分析妊娠第四天小鼠子宫腔上皮细胞,揭示了囊胚诱导子宫上皮分化以及激活溶酶体在子宫接受态建立和胚胎植入中的重要作用。研究结果不仅丰富了我们对哺乳动物繁育过程中胚胎与子宫之间相互作用的认识,还为相关疾病的治疗和辅助生殖技术的发展提供了新的思路。未来,研究者可以进一步探讨这一过程的分子机制,并将其应用于临床实践中,为提高人类生育健康水平做出贡献。
| 名称 |
货号 |
规格 |
| Cy3-conjugated AffiniPure™ Donkey Anti-Rat IgG (H+L) (min X Bov,Ck,Gt,GP,Sy Hms,Hrs,Hu,Ms,Rb,Shp Sr Prot) |
712-165-153 |
0.5mg |
| RNeasy Micro Kit (50) |
74004 |
50Test |