19 年
手机商铺
技术资料/正文
88 人阅读发布时间:2025-04-18 10:48
细胞自噬是细胞内物质降解和循环利用的重要过程,对维持细胞稳态和适应环境变化具有重要意义。然而,细胞自噬水平的异质性在细胞群体中的存在,给研究带来了挑战。传统的细胞分选方法往往依赖于转染标记,这不仅操作复杂,还可能对细胞功能产生影响。因此,开发一种无转染、高灵敏度的细胞分选方法对于深入研究细胞自噬具有重要意义。
近期,一篇题为“AIE-enabled transfection-free identification and isolation of viable cell subpopulations differing in the level of autophagy”的研究论文在权威期刊上发表,该研究由来自中国科学技术大学/广东省人民医院的温龙平教授课题组完成。该研究利用聚集诱导发光(Aggregation-Induced Emission, AIE)技术,成功实现了无转染条件下细胞自噬水平差异细胞亚群的鉴定与分离。本文将对该研究进行深入的解析和探讨。

细胞自噬是一个复杂的生物学过程,涉及多种分子和细胞器的协调作用。在细胞自噬过程中,受损或多余的细胞成分被包裹在自噬体中,并与溶酶体融合进行降解,降解产物则被细胞重新利用。细胞自噬水平的异质性在细胞群体中广泛存在,这种异质性可能与细胞的生理状态、疾病状态以及对外界刺激的响应有关。
传统的细胞分选方法,如荧光激活细胞分选(Fluorescence Activated Cell Sorting, FACS),通常依赖于转染标记的荧光蛋白或染料。然而,转染过程可能对细胞功能产生干扰,甚至导致细胞死亡。此外,转染标记的荧光蛋白或染料可能受到细胞内环境的影响,导致信号不稳定或失真。因此,开发一种无转染、高灵敏度的细胞分选方法对于深入研究细胞自噬具有重要意义。

聚集诱导发光(AIE)是一种独特的荧光现象,与传统荧光染料的聚集导致荧光猝灭不同,AIE分子在聚集状态下能够发出强烈的荧光。这种特性使得AIE分子在生物成像和细胞分选等领域具有广泛的应用前景。
AIE分子的发光机制与其分子结构密切相关。在溶解状态下,AIE分子的分子内运动(如旋转和振动)会消耗激发能,导致荧光猝灭。然而,在聚集状态下,AIE分子的分子内运动受到限制(Restriction of Intramolecular Motions, RIM),使得激发能更多地用于荧光发射,从而发出强烈的荧光。
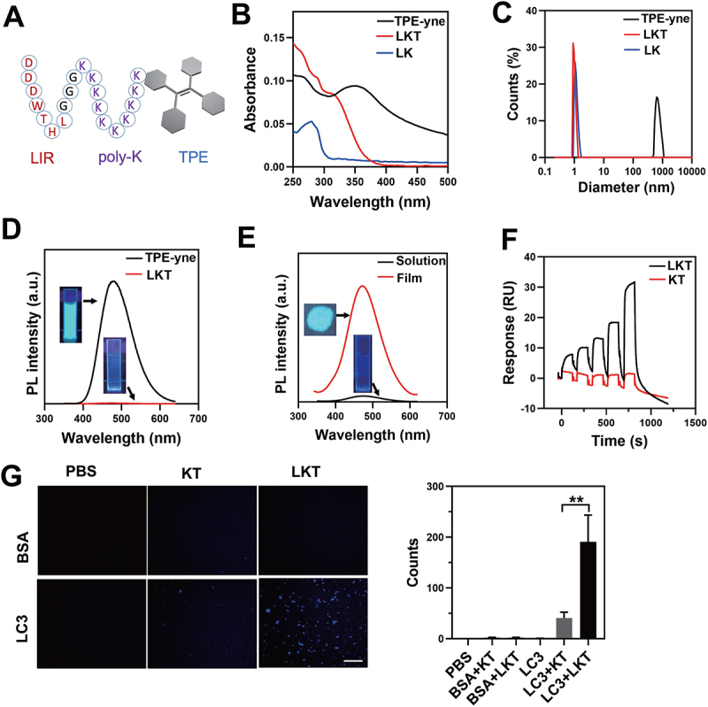
在该研究中,研究人员利用AIE技术设计了一种新型的分子探针LKT,用于无转染条件下细胞自噬水平差异细胞亚群的鉴定与分离。LKT分子探针由LC3-相互作用肽、细胞穿透肽和AIE发光团四苯基乙烯组成。LC3-相互作用肽能够特异性地结合自噬体膜上的LC3蛋白,从而实现自噬体的标记。细胞穿透肽则能够确保LKT分子探针进入细胞内部。AIE发光团则提供强烈的荧光信号,用于细胞成像和分选。
通过流式细胞术和荧光显微镜观察,研究人员发现LKT分子探针能够特异性地标记细胞内的自噬体,并且荧光强度与细胞自噬水平呈正相关。此外,LKT分子探针还具有良好的生物相容性和稳定性,不会对细胞功能产生显著影响。
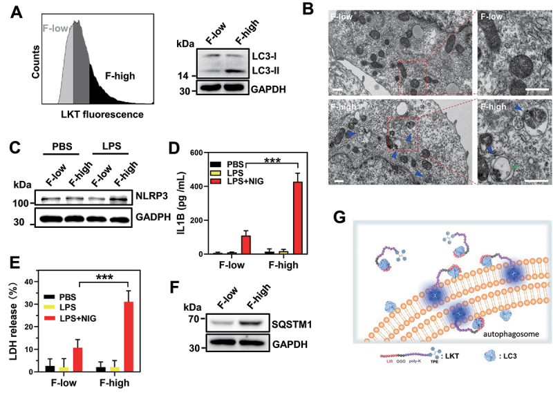
为了进一步验证LKT分子探针的实用性,研究人员利用LKT分子探针成功实现了无转染条件下细胞自噬水平差异细胞亚群的分离。通过流式细胞术将细胞分为高自噬水平细胞亚群和低自噬水平细胞亚群,并通过Western blot和透射电镜等方法验证了分选结果的准确性。


该研究利用AIE技术成功实现了无转染条件下细胞自噬水平差异细胞亚群的鉴定与分离,为细胞自噬的研究提供了一种新的工具和方法。该方法的建立不仅有助于深入揭示细胞自噬的分子机制和生理功能,还为疾病诊断和治疗提供了新的思路。
在未来,研究人员可以进一步探索LKT分子探针在疾病模型中的应用,如利用LKT分子探针来监测疾病发展过程中细胞自噬水平的变化,以及筛选能够调节细胞自噬水平的药物或化合物。此外,还可以将LKT分子探针与其他生物学技术相结合,如单细胞测序和基因编辑等,以更深入地研究细胞自噬在细胞命运决定和疾病发生中的作用。
同时,该研究也为其他细胞生物学领域的研究提供了新的思路。可以利用类似的AIE分子探针来标记和分离具有特定生物学特征的细胞亚群,如具有特定代谢状态的细胞、具有特定信号传导途径的细胞等。这些研究将有助于更深入地理解细胞群体的异质性和复杂性,为疾病的诊断和治疗提供更精确和个性化的方案。
综上所述,该研究利用AIE技术成功实现了无转染条件下细胞自噬水平差异细胞亚群的鉴定与分离,为细胞自噬的研究提供了一种新的工具和方法。该方法的建立不仅有助于深入揭示细胞自噬的分子机制和生理功能,还为疾病诊断和治疗提供了新的思路。未来,研究人员可以进一步探索LKT分子探针在疾病模型中的应用,以及与其他生物学技术的结合应用,为细胞生物学领域的研究注入新的活力。
| 名称 | 货号 | 规格 |
| GTXHU IGG FC AP AFFINITY | A18820 | 1mg |