19 年
手机商铺
技术资料/正文
144 人阅读发布时间:2025-04-24 15:51
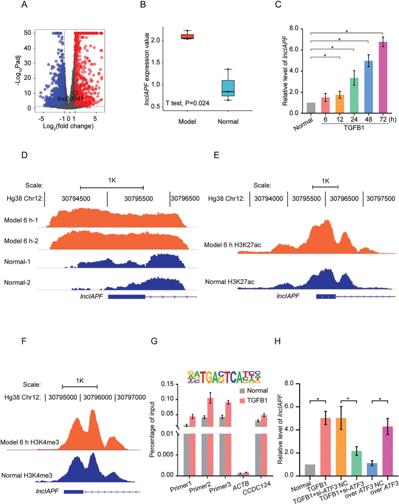
特发性肺纤维化(Idiopathic Pulmonary Fibrosis,IPF)是一种慢性、进行性、致死性的肺间质疾病,其主要特征是肺部出现瘢痕形成,导致肺组织结构异常重塑,最终引发呼吸功能衰竭。目前,IPF尚无有效的治疗方法,因此,深入探索其发病机制并寻找潜在的治疗靶点显得尤为重要。近期,一篇题为“ATF3-activated accelerating effect of LINC00941/lncIAPF on fibroblast-to-myofibroblast differentiation by blocking autophagy depending on ELAVL1/HuR in pulmonary fibrosis”的研究论文在Autophagy期刊上发表,该研究揭示了长链非编码RNA(lncRNA)LINC00941/lncIAPF在肺纤维化中的关键作用及其机制,为IPF的治疗提供了新的思路。

肺纤维化是一种复杂的病理过程,涉及多种细胞类型、信号通路和分子机制的相互作用。其中,成纤维细胞向肌成纤维细胞的分化、肌成纤维细胞的增殖和迁移是肺纤维化进展的主要临床表现。这些过程不仅促进了肺组织的破坏和瘢痕形成,还加剧了肺功能的下降。因此,阻止这些过程成为了一种实用的治疗策略。
近年来,越来越多的研究表明,lncRNA在多种疾病的发生和发展中发挥着重要作用。lncRNA是一类长度超过200个核苷酸的RNA分子,它们不编码蛋白质,但可以通过调节基因表达、影响信号通路等方式参与疾病的病理过程。然而,关于lncRNA在肺纤维化中的具体作用及其机制仍知之甚少。
本研究旨在探讨lncRNA LINC00941/lncIAPF在肺纤维化中的作用及其机制,特别是其如何通过影响成纤维细胞向肌成纤维细胞的分化以及肌成纤维细胞的增殖和迁移来加速肺纤维化的进程。同时,本研究还希望为IPF的治疗提供新的靶点和策略。


本研究揭示了lncRNA LINC00941/lncIAPF在肺纤维化中的关键作用及其机制。高度上调的LINC00941/lncIAPF通过促进成纤维细胞向肌成纤维细胞的分化以及肌成纤维细胞的增殖和迁移来加速肺纤维化。LINC00941与ELAVL1/HuR形成RNA-蛋白复合物,共同发挥促纤维化作用。此外,LINC00941-ELAVL1轴通过抑制自噬体与溶酶体的融合来抑制自噬过程,并通过控制靶基因EZH2、STAT1和FOXK1的稳定性来进一步抑制自噬。最后,在小鼠模型和肺纤维化患者中验证了LINC00941的治疗效果,表明其可能成为IPF治疗的新靶点。

本研究为IPF的治疗提供了新的靶点和策略。LINC00941作为肺纤维化中的关键lncRNA,其表达水平的变化可能反映了疾病的进展和严重程度。因此,LINC00941可以作为IPF的诊断标志物之一,用于评估疾病的预后和指导治疗。此外,针对LINC00941或其相关信号通路的药物研发可能成为IPF治疗的新方向。通过抑制LINC00941的表达或活性,可以减缓肺纤维化的进程,改善患者的预后和生活质量。
尽管本研究揭示了LINC00941/lncIAPF在肺纤维化中的关键作用及其机制,但仍有许多问题有待进一步探讨。例如,LINC00941如何与其他分子相互作用来调控肺纤维化的进程?是否存在其他与LINC00941相关的信号通路或分子机制参与了肺纤维化的发生和发展?此外,针对LINC00941的药物研发也需要进一步深入,以寻找更有效、更安全的治疗方法。
本研究通过高通量测序、功能获得和缺失实验、分子机制研究等技术手段,揭示了lncRNA LINC00941/lncIAPF在肺纤维化中的关键作用及其机制。高度上调的LINC00941/lncIAPF通过促进成纤维细胞向肌成纤维细胞的分化以及肌成纤维细胞的增殖和迁移来加速肺纤维化。LINC00941与ELAVL1/HuR形成RNA-蛋白复合物后共同发挥促纤维化作用,并通过抑制自噬过程来进一步加剧肺纤维化。本研究为IPF的治疗提供了新的靶点和策略,为未来的药物研发提供了思路。
| 名称 | 货号 | 规格 |
| PRIMER PAGE 3-6BP | A13142 | 11-50OD |