19 年
手机商铺
技术资料/正文
231 人阅读发布时间:2025-04-24 15:54
骨关节炎(Osteoarthritis,OA)是一种最常见的衰老退变性关节疾病,全球范围内约有2亿人受其影响。随着人口老龄化的加剧,OA的患病率呈逐年增加趋势,病变累及整个关节,包括软骨、滑膜及软骨下骨等,致残率高居全球第二位,给家庭和社会带来沉重的经济负担和压力。然而,目前临床上对于OA的治疗主要集中于症状产生后的对症治疗,如使用镇痛药物等保守治疗来缓解症状,直至晚期进行关节置换手术,尚缺乏有效的早期防治手段。因此,探究OA早期关节免疫细胞的功能变化并寻求靶向调控策略,有望使OA的治疗关口前移,具有重要的临床意义和应用价值。
上海交通大学医学院附属新华医院骨科张晓玲教授及其研究团队,携手中国科学院上海营养与健康研究所吕伟教授和华东师范大学纳米医学与生物材料研究室程义云教授,在Nature子刊《Bone Research》上发表了一篇题为“Targeted knockdown of PGAM5 in synovial macrophages efficiently alleviates osteoarthritis”的合作论著。该研究旨在揭示调控巨噬细胞极化的关键分子——磷酸甘油酸变位酶家族成员5(PGAM5)在OA发生发展中的重要作用,并探索通过靶向敲除滑膜巨噬细胞PGAM5来治疗OA的新策略。

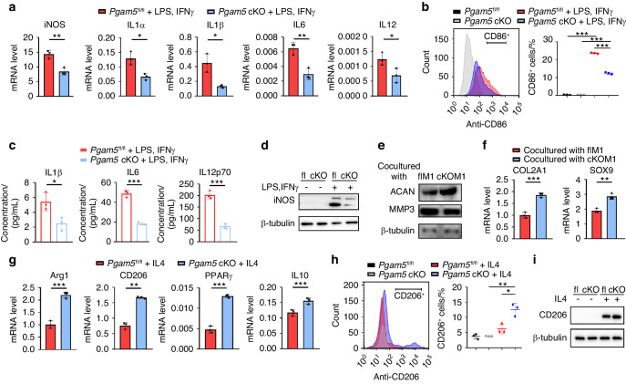
临床样本分析:研究团队首先通过单细胞组学分析及临床OA病人滑膜标本,发现OA滑膜巨噬细胞的PGAM5水平显著提高。这一发现提示PGAM5可能与OA的发生发展密切相关。
动物模型构建:为了验证PGAM5在滑膜巨噬细胞中的作用,研究团队构建了PGAM5 flox-Lyz2 Cre的条件性敲基因小鼠,该小鼠在巨噬细胞中特异性缺失PGAM5。通过RNA测序技术等大量体内外实验,研究团队进一步探讨了PGAM5对巨噬细胞极化的调控作用。
机制探索:研究团队进一步构建了PGAM5 flox, β-catenin flox-Lyz2 Cre的条件性敲基因小鼠,揭示了PGAM5通过与Dvl2蛋白结合抑制β-catenin信号,进而影响巨噬细胞极化。这一发现为理解PGAM5在OA发生发展中的机制提供了新的视角。
治疗方法探索:为实现稳定的在体巨噬细胞靶向高效递送,研究团队利用甘露糖修饰含氟聚合物,搭载PGAM5的siRNA,通过关节内注射的方式,有效靶向抑制小鼠滑膜巨噬细胞PGAM5的表达,从而缓解OA症状。这一策略为OA的精准靶向免疫治疗提供了新的思路。
PGAM5水平升高与OA发生发展密切相关:研究团队通过单细胞组学分析及临床OA病人滑膜标本,发现OA滑膜巨噬细胞的PGAM5水平显著高于正常对照组。这一发现提示PGAM5可能是OA发生发展的关键分子之一。
PGAM5调控巨噬细胞极化:通过构建PGAM5 flox-Lyz2 Cre的条件性敲基因小鼠,研究团队发现PGAM5可以调控巨噬细胞M2向M1的复极化。在缺失PGAM5的情况下,巨噬细胞向M1极化的趋势减弱,从而减少了炎症因子的分泌,进而抑制了软骨基质的降解及OA的发生发展。
PGAM5通过抑制β-catenin信号影响巨噬细胞极化:研究团队进一步构建了PGAM5 flox, β-catenin flox-Lyz2 Cre的条件性敲基因小鼠,并发现PGAM5通过与Dvl2蛋白结合抑制β-catenin信号通路,从而影响巨噬细胞的极化过程。这一发现揭示了PGAM5在OA发生发展中的新机制。
靶向敲除PGAM5有效缓解OA症状:为实现稳定的在体巨噬细胞靶向高效递送,研究团队利用甘露糖修饰含氟聚合物搭载PGAM5的siRNA,通过关节内注射的方式,有效靶向抑制小鼠滑膜巨噬细胞PGAM5的表达。实验结果显示,该方法能够显著缓解OA症状,为OA的精准靶向免疫治疗提供了新的策略。

PGAM5作为OA治疗新靶点的潜力:本研究首次揭示了PGAM5在滑膜巨噬细胞极化中的关键作用及机制,为OA的治疗提供了新的靶点。通过靶向敲除PGAM5,可以有效抑制巨噬细胞的异常极化,减少炎症因子的分泌,从而缓解OA症状。这一发现为OA的精准靶向免疫治疗提供了理论依据和实验基础。
OA早期防治策略的探索:目前临床上对于OA的治疗主要集中于症状产生后的对症治疗,缺乏有效的早期防治手段。本研究通过探究OA早期关节免疫细胞的功能变化并寻求靶向调控策略,有望将OA的治疗关口前移。通过早期干预滑膜巨噬细胞的极化过程,可以抑制OA的发生发展,降低致残率,减轻家庭和社会的经济负担。
未来研究方向与展望:虽然本研究取得了显著的成果,但仍存在一些需要解决的问题和挑战。例如,如何进一步优化靶向递送系统,提高siRNA在体内的稳定性和效率;如何探索其他与OA发生发展相关的免疫细胞和分子靶点;以及如何开展更大规模的临床试验,验证该策略的有效性和安全性等。未来的研究将致力于解决这些问题,推动OA精准靶向免疫治疗策略的临床应用。

本研究首次揭示了PGAM5在滑膜巨噬细胞极化中的关键作用及机制,为OA的精准靶向免疫治疗提供了新的策略。通过靶向敲除滑膜巨噬细胞PGAM5,可以有效抑制巨噬细胞的异常极化,减少炎症因子的分泌,从而缓解OA症状。这一发现为OA的早期防治提供了新的思路和方法,具有重要的临床意义和应用价值。未来的研究将进一步探索该策略的有效性和安全性,推动其临床应用进程。
| 名称 | 货号 | 规格 |
| MO IL-6 UNCOATED ELISA | 88-7064-88 | 10X96TE |