引言
骨关节炎(Osteoarthritis, OA)是一种全球范围内广泛流行的慢性关节疾病,主要表现为关节软骨的退化和继发性骨赘形成,导致关节疼痛、僵硬和功能障碍。尽管多年来对其病理机制和治疗手段进行了大量研究,但OA的确切发病机制仍不完全清楚,且目前尚无有效的治疗策略能够完全逆转OA的进展。因此,寻找新的治疗靶点对于OA的治疗具有重要意义。近期,一篇题为《Inhibition of fibroblast activation protein ameliorates cartilage matrix degradation and osteoarthritis progression》的研究文章在学术期刊上发表,引起了广泛关注。本研究通过探讨成纤维细胞激活蛋白(Fibroblast Activation Protein, Fap)在OA中的作用,揭示了其作为OA治疗潜在靶点的可能性。本文将对该文献进行详细解析,以期为进一步的研究和临床应用提供参考。

一、研究背景
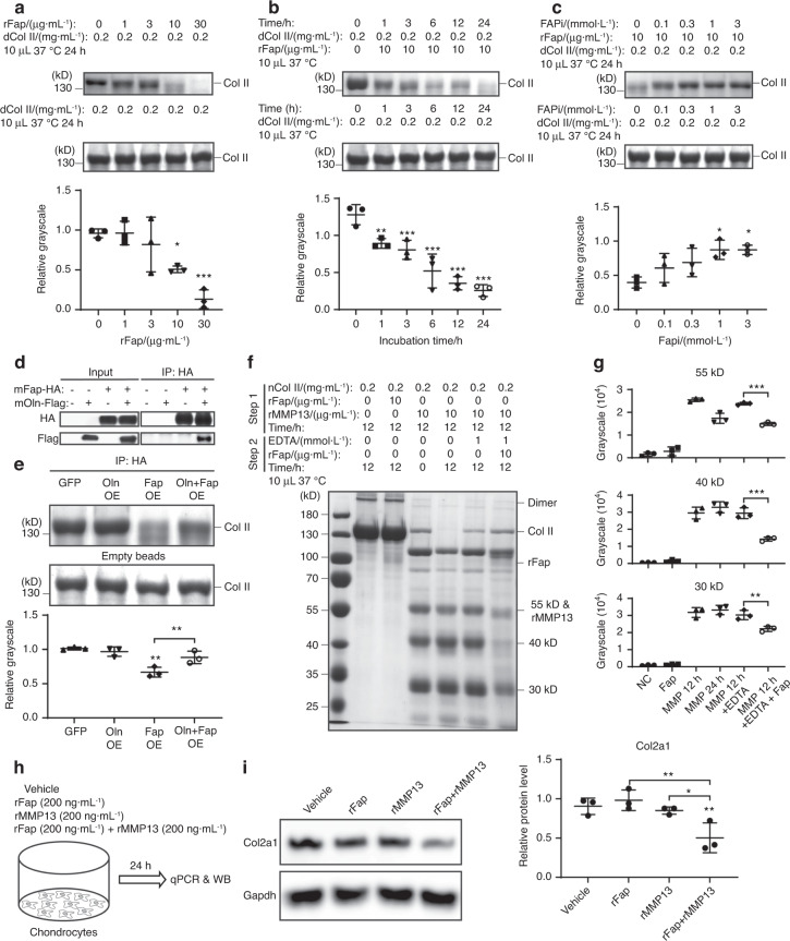
Fap是一种丝氨酸蛋白酶,具有广泛的底物特异性,能够降解变性I型胶原、α2-抗纤溶酶和FGF21等。在骨髓间充质干细胞中,Fap作为成骨抑制因子发挥作用,并可被骨生长因子Osteolectin(Oln)抑制。此外,Fap在滑膜成纤维细胞中表达,并与类风湿性关节炎(Rheumatoid Arthritis, RA)的严重程度呈正相关。然而,关于Fap在OA中的具体作用及其机制尚不清楚。因此,本研究旨在探讨Fap在OA中的作用,并评估其作为治疗靶点的潜力。
二、研究方法
- 动物模型:采用小鼠OA模型,通过手术诱导小鼠膝关节OA,并观察Fap在OA进展中的表达变化。
- 基因操作:利用基因敲除技术,构建Fap基因敲除小鼠,观察Fap缺失对OA进展的影响。
- 药理学抑制:使用Fap抑制剂处理OA小鼠,评估其对OA进展的抑制作用。
- 组织学分析:通过组织学染色和显微镜观察,评估OA小鼠关节软骨的退变程度及骨赘形成情况。
- 分子生物学分析:采用Western Blotting、qRT-PCR等方法,检测Fap及其相关分子在OA小鼠关节组织中的表达水平。
- 体内实验:通过关节内注射重组Fap(rFap)或重组Oln(rOln),观察其对OA进展的影响。

三、研究结果
- Fap在OA滑膜中表达升高:研究发现,与正常小鼠相比,OA小鼠滑膜中Fap的表达显著升高。这一结果提示Fap可能参与了OA的进展。
- Fap缺失或抑制可改善OA进展:基因敲除或药理学抑制Fap可显著减轻OA小鼠关节软骨的退变程度,减少骨赘形成,并改善关节功能。这一结果进一步证实了Fap在OA进展中的关键作用。
- Fap促进软骨基质降解:研究发现,Fap能够降解变性II型胶原(Col II)和Mmp13裂解的天然Col II,从而加速软骨基质的降解。这一结果揭示了Fap促进OA进展的具体机制。
- Oln在OA中表达下调,但可部分逆转Fap的促进作用:研究发现,Oln在OA关节软骨表层细胞中表达下调。然而,遗传缺失Oln可显著加剧OA进展,而Fap缺失或抑制可部分逆转这一效应。此外,关节内注射rOln也可显著改善OA进展。这些结果提示Oln可能作为Fap的拮抗剂,在OA中发挥保护作用。
- Fap与OA严重程度的相关性:研究还发现,Fap的表达水平与OA的严重程度呈正相关,进一步支持了Fap作为OA治疗靶点的可能性。

四、研究意义
- 揭示了Fap在OA进展中的关键作用:本研究通过基因敲除、药理学抑制和体内实验等方法,证实了Fap在OA进展中的关键作用。这一发现为OA的发病机制提供了新的见解,并为治疗OA提供了新的思路。
- 为OA治疗提供了新的靶点:鉴于Fap在OA进展中的重要作用,本研究提出Fap可作为OA治疗的潜在靶点。通过抑制Fap的活性,可能能够减缓OA的进展,改善患者的关节功能和生活质量。
- 促进了OA相关药物研发:本研究还提示,针对Fap的抑制剂可能具有治疗OA的潜力。未来,可以进一步开发针对Fap的特异性抑制剂,并进行临床试验,以评估其疗效和安全性。
五、研究展望
尽管本研究取得了重要的发现,但仍存在一些需要解决的问题和未来的研究方向:
- Fap的具体作用机制:虽然本研究揭示了Fap促进软骨基质降解的作用机制,但Fap如何影响其他OA相关分子(如炎症因子、基质金属蛋白酶等)的活性及其相互作用关系仍不清楚。未来,可以进一步深入研究Fap在OA中的具体作用机制。
- Fap抑制剂的研发:目前,针对Fap的特异性抑制剂尚未开发成功。未来,可以借鉴其他丝氨酸蛋白酶抑制剂的研发经验,开发针对Fap的高效、低毒的抑制剂,并进行临床试验以评估其疗效和安全性。
- OA的多因素发病机制:OA是一种多因素疾病,其发病机制涉及遗传、环境、代谢等多个方面。未来,可以进一步探讨Fap与其他OA相关因素(如年龄、性别、肥胖、关节损伤等)的相互作用关系,以更全面地了解OA的发病机制。
- 个体化治疗策略:鉴于OA患者的个体差异较大,未来可以开发基于Fap表达的个体化治疗策略。通过检测患者关节组织中Fap的表达水平,可以制定针对性的治疗方案,以提高治疗效果和患者的满意度。

六、结论
综上所述,本研究通过探讨Fap在OA中的作用,揭示了其作为OA治疗潜在靶点的可能性。研究发现,Fap在OA滑膜中表达升高,并促进软骨基质的降解和OA的进展。而Fap缺失或抑制可显著改善OA小鼠的关节功能,减少骨赘形成。此外,Fap的表达水平与OA的严重程度呈正相关。这些发现为OA的发病机制提供了新的见解,并为治疗OA提供了新的思路。未来,可以进一步深入研究Fap在OA中的具体作用机制,开发针对Fap的特异性抑制剂,并探索基于Fap表达的个体化治疗策略,以期为患者提供更好的治疗效果和生活质量。
| 名称 |
货号 |
规格 |
| hFAP Aff Pur PAb (100 ug) |
AF3715 |
100ug |
| mSCGF Aff Pur PAb (100 ug) |
AF3729 |
100ug |
| COLLOIDAL BLUE STAINING KIT |
LC6025 |
KIT |
| ALEXA FLUOR 647 DONKEY |
A21448 |
1MG |
资料格式:
7b99e08dc6584821b3d6c55ab9b5af7d.png
查看详细文档