19 年
手机商铺
技术资料/正文
122 人阅读发布时间:2025-04-24 15:56
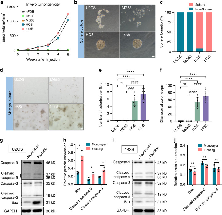
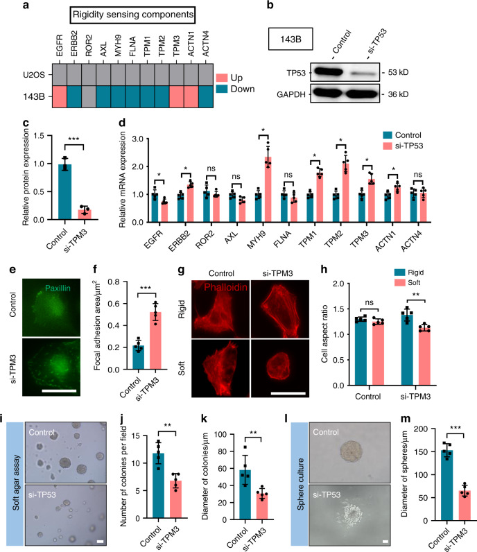
骨肉瘤(Osteosarcoma, OS)作为最常见的原发性恶性儿科骨肿瘤,具有高度的异质性,其临床表现和治疗效果存在显著差异。近年来,越来越多的研究开始关注骨肉瘤细胞在物理微环境中的响应机制,特别是刚度感应(rigidity sensing)在肿瘤发生和发展中的作用。刚度感应是指细胞通过感知周围基质的刚度变化,从而调节其生长、迁移和侵袭等生物学行为的过程。本文献揭示了突变TP53(Tumor Protein p53)功能获得对骨肉瘤细胞刚度感应的损害机制,为理解骨肉瘤的异质性和治疗提供了新的视角。

骨肉瘤是一种高度异质性的肿瘤,其细胞系在体内致瘤性和体外克隆形成能力上存在显著差异。然而,这种差异背后的分子机制尚不清楚。刚度感应作为细胞感知物理微环境的重要方式,在肿瘤的发生和发展中发挥着重要作用。特别是TP53基因,作为最重要的肿瘤抑制基因之一,其突变在骨肉瘤中极为常见,且与肿瘤的恶性程度和预后密切相关。然而,突变TP53在骨肉瘤刚度感应中的作用尚未得到深入研究。
本研究旨在通过探究突变TP53对骨肉瘤细胞刚度感应的影响,揭示其潜在的分子机制,为骨肉瘤的治疗提供新的思路。


本研究揭示了突变TP53功能获得对骨肉瘤细胞刚度感应的损害机制,为理解骨肉瘤的异质性和治疗提供了新的视角。然而,本研究仍存在一些局限性。例如,研究者只鉴定了一种新的TP53突变(R156P),并探究了其在骨肉瘤刚度感应中的作用。然而,骨肉瘤中TP53的突变类型众多,不同突变类型对刚度感应的影响可能存在差异。因此,未来研究需要深入探究不同TP53突变对骨肉瘤刚度感应的影响,以更全面地理解突变TP53在骨肉瘤中的作用机制。
此外,本研究主要关注了骨肉瘤细胞在体外和体内的生长和迁移能力,以及刚度感应相关蛋白的表达和调控。然而,骨肉瘤的发生和发展是一个复杂的过程,涉及多种细胞和分子的相互作用。因此,未来研究还需要深入探究骨肉瘤细胞与周围基质、免疫细胞等之间的相互作用,以及这些相互作用对刚度感应的影响。
最后,本研究的结果表明,刚度感应可能成为一种新的治疗骨肉瘤的策略。然而,目前关于刚度感应调节的具体方法和药物尚不清楚。因此,未来研究需要深入探究刚度感应调节的机制和药物,为骨肉瘤的治疗提供新的方法和手段。

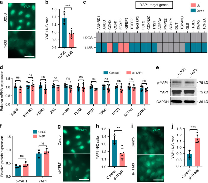
本研究揭示了突变TP53功能获得对骨肉瘤细胞刚度感应的损害机制,为理解骨肉瘤的异质性和治疗提供了新的视角。研究发现,转化后的骨肉瘤细胞在刚度感应功能上受损,表现为细胞在软基质上的生长和迁移能力降低。这种受损与刚度感应相关传感器蛋白的表达下调和上游核心转录因子的调控异常有关。此外,研究者还鉴定了一种新的TP53突变(R156P),该突变在转化后的骨肉瘤细胞中获得功能,抑制刚度感应,从而维持转化后的生长。这一发现不仅揭示了突变TP53在骨肉瘤刚度感应损害中的机制,也为骨肉瘤的治疗提供了新的靶点。未来研究需要深入探究不同TP53突变对骨肉瘤刚度感应的影响,以及刚度感应调节的具体方法和药物,为骨肉瘤的治疗提供新的思路和方法。
| 名称 | 货号 | 规格 |
| hFAP Aff Pur PAb (100 ug) | AF3715 | 100ug |
| mSCGF Aff Pur PAb (100 ug) | AF3729 | 100ug |
| COLLOIDAL BLUE STAINING KIT | LC6025 | KIT |
| ALEXA FLUOR 647 DONKEY | A21448 | 1MG |