19 年
手机商铺
技术资料/正文
174 人阅读发布时间:2025-04-25 11:04
胆汁淤积性肝损伤是一种常见的肝脏疾病,其主要特点是胆汁酸在肝脏内积累,导致肝脏纤维化和进行性损伤。然而,胆汁酸对肝星状细胞(HSCs)活化的具体作用机制仍不清楚。肝星状细胞是肝脏中负责维持正常结构和功能的重要细胞类型,其活化是肝纤维化进程中的关键步骤。因此,深入理解胆汁酸对肝星状细胞活化的影响及其机制,对于探索胆汁淤积性肝纤维化的治疗策略具有重要意义。
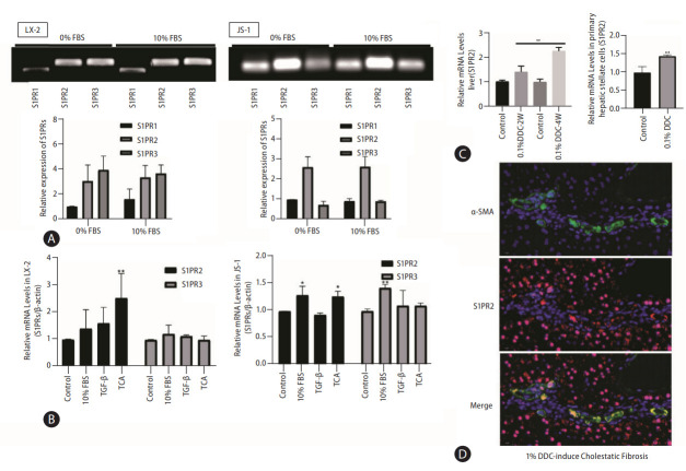
本文题为《Taurocholic acid promotes hepatic stellate cell activation via S1PR2/p38 MAPK/YAP signaling under cholestatic conditions》,由来自韩国的研究人员发表在《Clinical and Molecular Hepatology》上。该研究旨在探讨胆汁酸(特别是牛磺酸胆酸,TCA)对肝星状细胞活化的影响,并解析其潜在的作用机制。通过一系列体内和体外实验,研究人员揭示了牛磺酸胆酸通过S1PR2/p38 MAPK/YAP信号通路促进肝星状细胞活化的新机制,为胆汁淤积性肝纤维化的治疗提供了新的思路。

胆汁淤积是一种复杂的病理过程,涉及胆汁流动的障碍,导致胆汁成分在肝脏内积聚。胆汁酸是胆汁的主要成分之一,其代谢异常与多种肝脏疾病密切相关。肝星状细胞(HSCs)是肝脏中的一种特殊细胞类型,主要位于肝窦内皮细胞和肝细胞之间的Disse间隙中。在正常生理状态下,HSCs处于静止状态,具有储存维生素A和产生少量细胞外基质的功能。然而,在肝脏损伤或炎症条件下,HSCs会被激活,转变为具有增殖、迁移和分泌细胞外基质能力的细胞,进而参与肝纤维化的形成。
近年来,越来越多的研究表明,胆汁酸在肝星状细胞活化过程中发挥着重要作用。然而,关于胆汁酸如何影响肝星状细胞活化的具体机制,特别是如何通过信号通路调节这一过程,仍不清楚。因此,本研究旨在探讨牛磺酸胆酸(TCA)对肝星状细胞活化的影响,并解析其潜在的作用机制,以期为胆汁淤积性肝纤维化的治疗提供新的靶点和策略。

实验细胞:本研究采用永生化的肝星状细胞系LX-2和JS-1进行体外实验。这些细胞系具有稳定的遗传背景和生物学特性,适用于研究肝星状细胞的活化机制。
实验动物:通过给小鼠喂食3,5-二乙氧羰基-1,4-二氢吡啶(DDC)饮食,建立胆汁淤积性肝纤维化模型。该模型能够模拟人类胆汁淤积性肝病的病理特征,为研究胆汁酸对肝星状细胞活化的影响提供可靠的实验平台。
药物干预:使用腺相关病毒(AAV)介导的S1PR2基因敲减和JTE-013药物干预,抑制S1PR2的活性。通过这些方法,可以观察S1PR2在牛磺酸胆酸诱导的肝星状细胞活化过程中的作用。
组织学及生化分析:通过组织学染色、免疫组化、Western blot等生化分析方法,检测肝组织病理损伤、胶原沉积和纤维生成相关基因的表达水平,评估牛磺酸胆酸和S1PR2干预对肝星状细胞活化及肝纤维化的影响。


本研究揭示了牛磺酸胆酸通过S1PR2/p38 MAPK/YAP信号通路促进肝星状细胞活化的新机制。这一发现为胆汁淤积性肝纤维化的治疗提供了新的思路。通过抑制S1PR2或p38 MAPK/YAP信号通路的活性,可能有助于减轻肝脏病理损伤、胶原沉积和纤维生成,从而延缓或逆转胆汁淤积性肝纤维化的进程。
然而,本研究仍存在一定的局限性。例如,虽然研究发现S1PR2在牛磺酸胆酸诱导的肝星状细胞活化中起关键作用,但具体如何通过S1PR2调控p38 MAPK/YAP信号通路仍需进一步深入研究。此外,本研究仅在动物模型中进行,尚需在临床研究中验证其疗效和安全性。
未来,可以进一步探索S1PR2的上游调控机制,以及p38 MAPK/YAP信号通路在肝星状细胞活化中的具体作用机制。同时,也可以开展临床试验,评估针对S1PR2或p38 MAPK/YAP信号通路的治疗策略在胆汁淤积性肝纤维化患者中的疗效和安全性。
本研究具有重要的学术价值和应用前景。首先,通过揭示牛磺酸胆酸通过S1PR2/p38 MAPK/YAP信号通路促进肝星状细胞活化的新机制,为胆汁淤积性肝纤维化的发生和发展提供了新的理论解释。其次,本研究为胆汁淤积性肝纤维化的治疗提供了新的靶点和策略,具有潜在的临床应用价值。通过抑制S1PR2或p38 MAPK/YAP信号通路的活性,可能有助于减轻肝脏病理损伤、胶原沉积和纤维生成,从而改善患者的预后和生活质量。
此外,本研究还促进了相关领域的研究进展。例如,通过探索S1PR2的上游调控机制,可以进一步了解胆汁酸代谢和信号传导的复杂性;通过深入研究p38 MAPK/YAP信号通路在肝星状细胞活化中的具体作用机制,可以为其他类型肝纤维化的治疗提供新的思路。
本研究通过一系列体内和体外实验,揭示了牛磺酸胆酸通过S1PR2/p38 MAPK/YAP信号通路促进肝星状细胞活化的新机制。这一发现为胆汁淤积性肝纤维化的治疗提供了新的靶点和策略,具有重要的学术价值和应用前景。未来,可以进一步探索S1PR2的上游调控机制以及p38 MAPK/YAP信号通路在肝星状细胞活化中的具体作用机制,为胆汁淤积性肝纤维化的治疗提供更多的理论支持和实践指导。同时,也可以开展临床试验,评估针对S1PR2或p38 MAPK/YAP信号通路的治疗策略在胆汁淤积性肝纤维化患者中的疗效和安全性,为患者提供更好的治疗方案和预后改善。
| 名称 | 货号 | 规格 |
| 免疫(共)沉淀(IP/CoIP)试剂盒(磁珠法) | abs9649-10T | 10T |
| 免疫(共)沉淀(IP/CoIP)试剂盒(磁珠法) | abs9649-50T | 50T |
| Fixation/Permeablization Kit | 554714 | 250 Tests |
| Purified Rat Anti-Mouse CD16/CD32 (Mouse BD Fc Block)(2.4G2) | 553142 | 500ug |