19 年
手机商铺
技术资料/正文
119 人阅读发布时间:2025-04-28 16:12
糖代谢作为生物体能量供应和生物合成的重要途径,在细胞生命活动中发挥着至关重要的作用。近年来,越来越多的研究表明,糖代谢不仅影响细胞的生长和分裂,还与细胞衰老、疾病发生等密切相关。其中,自噬和端粒结构作为细胞衰老的两个重要方面,更是吸引了众多研究者的关注。近日,湖北大学生命科学学院、省部共建生物催化与酶工程国家重点实验室的李珊珊/余希岚团队在Cell Discovery期刊上发表了一项重要研究成果,揭示了Glc7/PP1通过调控组蛋白H3T11的磷酸化状态,进而调控自噬与端粒结构的新机制,为糖代谢调控细胞衰老提供了新的见解。

糖代谢与细胞衰老
糖代谢是生物体获取能量的主要方式之一,包括糖酵解、三羧酸循环等过程。近年来,研究发现糖代谢的紊乱与多种疾病的发生发展密切相关,包括糖尿病、心血管疾病、癌症等。此外,糖代谢还与细胞衰老密切相关。细胞衰老是一个复杂的生物学过程,涉及多个方面的变化,包括基因组不稳定、端粒缩短、蛋白质稳态失衡等。糖代谢的紊乱可能通过影响这些过程,加速细胞衰老的进程。
自噬与细胞衰老
自噬是细胞内的一种自我消化过程,通过形成自噬体将细胞内受损或多余的蛋白质和细胞器包裹并降解,以维持细胞的稳态。自噬在细胞衰老中发挥着重要作用。一方面,自噬可以清除细胞内积累的损伤物质,减缓细胞衰老的进程;另一方面,自噬的过度激活也可能导致细胞损伤和死亡。因此,自噬的调控对于细胞衰老的进程具有重要意义。
端粒与细胞衰老
端粒是染色体末端的特殊结构,由重复的DNA序列和相关的蛋白质组成。端粒的主要功能是保护染色体的稳定性和完整性。随着细胞分裂次数的增加,端粒会逐渐缩短,当端粒缩短到一定程度时,会触发细胞衰老和凋亡。因此,端粒的调控对于细胞衰老的进程也具有重要意义。

研究目的
本研究旨在揭示Glc7/PP1通过调控组蛋白H3T11的磷酸化状态,进而调控自噬与端粒结构的新机制,为糖代谢调控细胞衰老提供新的见解。
研究方法

Glc7催化H3T11去磷酸化
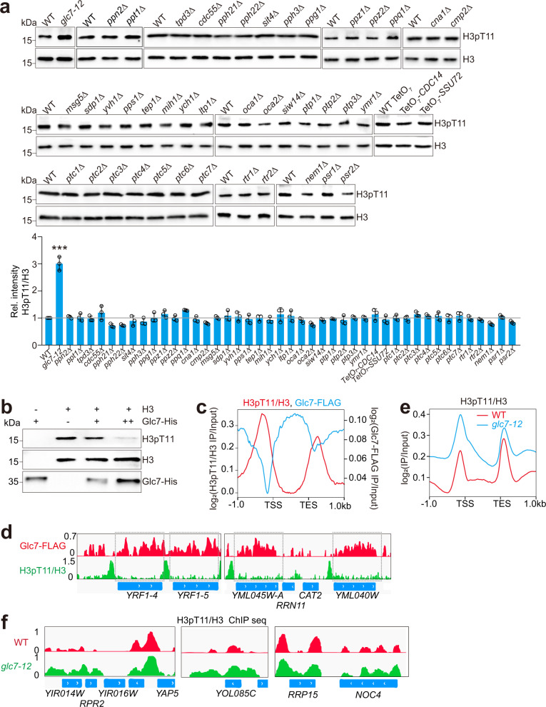
通过筛选酿酒酵母中的磷酸酶突变体库,研究人员发现调节糖原代谢的酶Glc7可直接催化H3T11去磷酸化。进一步研究发现,Glc7与H3pT11在基因组上的结合模式呈现相反趋势,Glc7催化编码区的组蛋白H3pT11去磷酸化。这一发现揭示了Glc7在组蛋白H3T11磷酸化调控中的重要作用。
Glc7调控自噬与端粒结构的机制
研究人员通过蛋白质亲和质谱技术发现,Glc7可以形成Glc7-Sen1和Glc7-Rif1-Rap1两个复合物。Sen1将Glc7招募至常染色质区域,催化自噬基因上H3T11去磷酸化来激活细胞自噬。Rif1与Rap1将Glc7招募至端粒异染色质区域,催化端粒区域H3T11去磷酸化从而破坏端粒结构。在营养饥饿条件下,Glc7-Sen1复合物促进自噬介导Sir2蛋白的降解,从而破坏端粒结构。这一发现揭示了Glc7通过形成两种特异性的复合物来调控自噬和端粒异染色质结构的新机制。
Glc7/PP1在哺乳动物中的保守性
研究人员还发现,Glc7-Sen1和Glc7-Rif1两个复合物的组成与功能在哺乳动物里高度保守。一方面,Sen1的同源蛋白SETX将Glc7的同源蛋白PPP1CA招募到自噬基因上,催化自噬基因上组蛋白H3T11去磷酸化,加快细胞自噬。另一方面,Rif1将PPP1CA招募到端粒异染色质区域,催化端粒区域组蛋白H3T11去磷酸化,破坏端粒异染色质结构,缩短端粒长度与加速细胞衰老。这一发现进一步揭示了Glc7/PP1在哺乳动物细胞衰老中的重要作用。
研究意义与应用前景
本研究揭示了Glc7/PP1通过调控组蛋白H3T11的磷酸化状态,进而调控自噬与端粒结构的新机制,为糖代谢调控细胞衰老提供了新的见解。这一发现不仅有助于深入理解细胞衰老的分子机制,还为抗衰老药物的开发提供了新的靶点。未来,研究人员可以进一步探索Glc7/PP1在疾病发生发展中的作用,以及开发针对Glc7/PP1的抗衰老药物。

本研究通过筛选磷酸酶突变体库、蛋白质亲和质谱技术等方法,揭示了Glc7/PP1通过调控组蛋白H3T11的磷酸化状态,进而调控自噬与端粒结构的新机制。研究发现,Glc7可以形成两种特异性的复合物,分别调控自噬和端粒异染色质结构。此外,Glc7/PP1在哺乳动物中具有高度保守性,为抗衰老药物的开发提供了新的靶点。未来,研究人员可以进一步探索Glc7/PP1在疾病发生发展中的作用机制,以及开发针对Glc7/PP1的抗衰老药物和治疗方法。
| 名称 | 货号 | 规格 |
| RIF1 (D2F2M) Rabbit mAb | 95558S | 100ul |
| RIF1 (D2F2M) Rabbit mAb | 95558T | 20μl |
| MAP LC3α/β (G-4) | sc-398822 | 200ug/ml |