19 年
手机商铺
技术资料/正文
121 人阅读发布时间:2025-04-28 16:13
引言
浙江大学转化医学研究院、浙江大学附属第一医院以及国家基础科学中心的吕志民和杭州医学院的吕建新团队,在2023年7月25日在Cell Discovery上发表了一篇题为“The Fe–S cluster assembly protein IscU2 increases α-ketoglutarate catabolism and DNA 5mC to promote tumor growth”的研究论文。该研究揭示了Fe–S簇组装蛋白IscU2在促进肿瘤生长中的关键机制,特别是在人类胰腺导管腺癌(PDAC)中的作用。本文将详细解析该论文的研究背景、研究方法、主要发现和结论,以及其对未来研究的启示。

一、研究背景
Fe–S簇是生物体内广泛存在的一种无机金属辅因子,对于多种酶的功能至关重要。IscU2作为一种支架蛋白,在Fe–S簇的组装过程中起着关键作用。然而,尽管IscU2在Fe–S簇的组装和含Fe–S的线粒体蛋白功能中的重要性已经得到证实,但其在肿瘤发展中的作用尚不清楚。
胰腺导管腺癌(PDAC)是一种高度致死性的癌症,其预后通常较差。KRAS基因的突变在PDAC中极为常见,被认为是驱动PDAC发展的关键因素之一。因此,研究KRAS激活下IscU2的作用机制,对于揭示PDAC的发展过程具有重要意义。
二、研究方法
研究团队首先收集了PDAC患者的手术样本,包括肿瘤组织和邻近的正常胰腺组织。通过组织病理学分析,验证了样本的肿瘤性质。
通过Western blotting、免疫组织化学染色等方法,检测了IscU2在PDAC组织和正常胰腺组织中的表达水平。同时,测定了与IscU2相关的三羧酸(TCA)循环酶α-酮戊二酸(α-KG)脱氢酶和附子酶2的活性。
利用RNA测序和实时荧光定量PCR等方法,检测了PDAC组织和细胞中IscU2及相关基因的表达水平。通过构建IscU2过表达和敲除的细胞模型,研究了IscU2对PDAC细胞增殖、集落形成、球体生长和肿瘤发展的影响。
通过代谢组学方法,检测了PDAC细胞中α-KG及其代谢产物的水平变化,探讨了IscU2对α-KG分解代谢的影响。
通过ChIP-seq、Co-IP等实验方法,研究了KRAS激活对IscU2表达的调控机制,以及IscU2如何影响α-KG分解代谢和DNA 5mC水平的变化。

三、主要发现
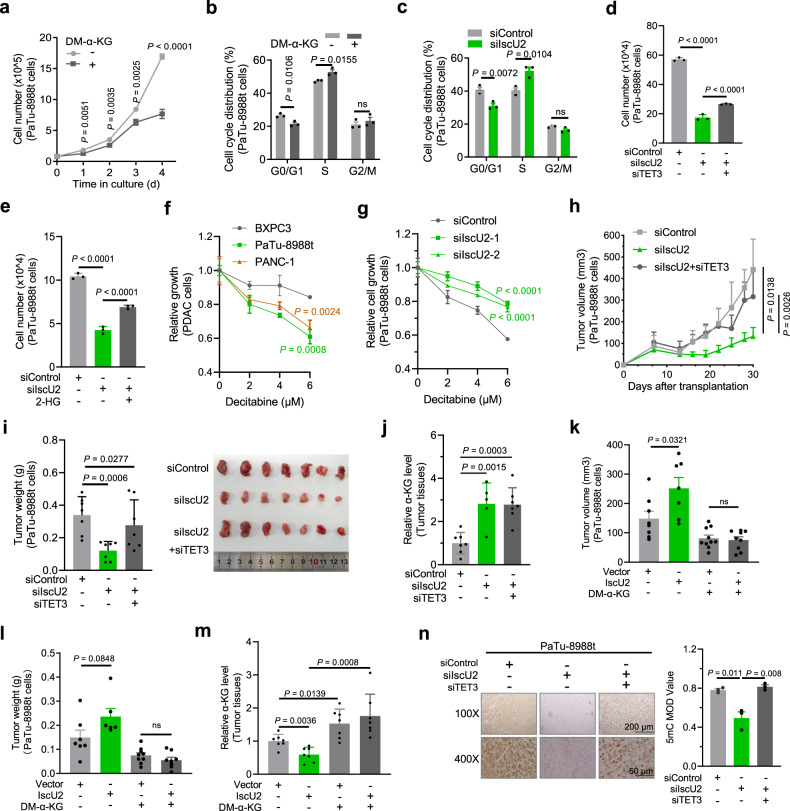
研究结果显示,IscU2在PDAC组织中的表达水平显著高于邻近的正常胰腺组织。这表明IscU2可能在PDAC的发展中起着重要作用。
在PDAC细胞中,活化的KRAS通过增强c-Myc的表达来转录上调IscU2。c-Myc特异性结合IscU2启动子区,从而增加IscU2的转录水平。
上调的IscU2稳定了Fe–S簇,并调节了TCA循环酶α-KG脱氢酶和附子酶2的活性。这两种酶分别通过氧化和还原TCA循环促进α-KG分解代谢。此外,活化的KRAS诱导和IscU2依赖性的α-KG分解代谢加速导致胞质溶胶和细胞核中的α-KG水平降低。
由于Tet甲基胞嘧啶双加氧酶3(TET3)的抑制,IscU2依赖性的α-KG分解代谢加速导致DNA 5mC水平的增加。这一变化促进了包括DNA聚合酶α1催化亚基的基因在内的基因表达,从而促进了PDAC细胞的增殖和肿瘤的生长。
综上所述,研究团队发现IscU2在KRAS促进的α-KG分解代谢、5mC依赖性基因表达和PDAC生长中起着关键作用。IscU2不仅促进了线粒体功能,还通过调节基因表达影响了PDAC细胞的增殖和肿瘤发展。

四、结论
本研究揭示了Fe–S簇组装蛋白IscU2在促进PDAC生长中的新机制。通过上调IscU2的表达,KRAS激活促进了α-KG分解代谢和DNA 5mC水平的增加,从而推动了PDAC细胞的增殖和肿瘤的发展。这一发现为理解PDAC的发病机制和开发新的治疗策略提供了重要依据。
五、研究意义与未来展望
1. 研究意义
(1)揭示了IscU2在PDAC中的关键作用:本研究首次证明了IscU2在PDAC组织中的高表达,并揭示了其在KRAS激活下促进肿瘤生长的机制。这一发现为理解PDAC的发病机理提供了新的视角。
(2)提供了潜在的治疗靶点:IscU2作为KRAS下游的一个关键分子,其抑制可能具有抗PDAC的潜力。因此,本研究为开发针对PDAC的新药物提供了潜在的治疗靶点。
(3)推动了代谢组学和基因表达调控研究:本研究通过代谢组学和基因表达调控分析,揭示了IscU2如何影响α-KG分解代谢和DNA 5mC水平的变化,为相关领域的研究提供了新的思路和方法。
2. 未来展望
(1)进一步探索IscU2的调控机制:本研究虽然揭示了KRAS激活对IscU2表达的调控作用,但IscU2上游的其他调控因子及其相互作用机制仍有待进一步探索。
(2)开展临床试验验证:未来的研究可以在临床试验中验证IscU2作为治疗PDAC的潜在靶点,通过抑制IscU2的表达来评估其抗PDAC的效果。
(3)拓展到其他肿瘤类型:鉴于KRAS突变在多种肿瘤类型中的普遍性,未来可以研究IscU2在其他KRAS突变型肿瘤中的作用机制,以探索更广泛的治疗应用。

六、详细解析实验过程和关键发现
1. 样本收集与组织病理学分析
研究团队从PDAC患者的手术样本中收集了肿瘤组织和邻近的正常胰腺组织。通过组织病理学分析,确认了样本的肿瘤性质,为后续的实验提供了可靠的样本来源。
2. 蛋白质表达和酶活性分析
(1)Western blotting和免疫组织化学染色:利用Western blotting和免疫组织化学染色方法,研究团队检测了IscU2在PDAC组织和正常胰腺组织中的表达水平。结果显示,IscU2在PDAC组织中的表达显著高于正常胰腺组织。
(2)酶活性测定:通过测定与IscU2相关的TCA循环酶α-KG脱氢酶和附子酶2的活性,研究团队发现IscU2的上调稳定了Fe–S簇,并促进了这两种酶的活性,从而增强了α-KG分解代谢。
3. 基因表达与功能分析
(1)RNA测序和实时荧光定量PCR:利用RNA测序和实时荧光定量PCR方法,研究团队检测了PDAC组织和细胞中IscU2及相关基因的表达水平。结果显示,IscU2在PDAC组织和细胞中的表达均显著上调。
(2)细胞模型构建:为了进一步研究IscU2对PDAC细胞的影响,研究团队构建了IscU2过表达和敲除的细胞模型。通过比较不同模型细胞的增殖、集落形成、球体生长和肿瘤发展情况,发现IscU2的过表达促进了PDAC细胞的增殖和肿瘤的发展,而敲除IscU2则抑制了这些过程。
4. 代谢组学分析
利用代谢组学方法,研究团队检测了PDAC细胞中α-KG及其代谢产物的水平变化。结果显示,IscU2依赖性的α-KG分解代谢加速导致胞质溶胶和细胞核中的α-KG水平降低。这一变化与KRAS激活和IscU2上调的表达密切相关。
5. 分子机制探讨
(1)ChIP-seq实验:通过ChIP-seq实验,研究团队发现KRAS激活通过增强c-Myc的表达来转录上调IscU2。c-Myc特异性结合IscU2启动子区,从而增加IscU2的转录水平。
(2)Co-IP实验:利用Co-IP实验,研究团队进一步验证了IscU2与Fe–S簇依赖性TCA酶DLST和ACO2的相互作用。结果显示,IscU2的上调稳定了这些酶的表达,并增强了它们的活性。
(3)DNA 5mC水平检测:通过检测DNA 5mC水平的变化,研究团队发现IscU2依赖性的α-KG分解代谢加速导致DNA 5mC水平的增加。这一变化与TET3的抑制和随后包括用于PDAC细胞增殖和肿瘤生长的基因的表达密切相关。
| 名称 | 货号 | 规格 |
| 5-Methylcytosine (5-mC) (D3S2Z) Rabbit mAb | 28692T | 20μl |
| 5-Methylcytosine (5-mC) (D3S2Z) Rabbit mAb | 28692S | 100ul |
| NDUFS3 (D-4) | sc-374282 | 200ug/ml |