19 年
手机商铺
技术资料/正文
141 人阅读发布时间:2025-04-28 16:19
头颈部鳞状细胞癌(HNSCC)是一种常见的恶性肿瘤,其治疗手段有限,尤其在晚期或转移性患者中,免疫疗法虽然为部分患者提供了新的治疗希望,但反应率仍然较低。CD8+T细胞在肿瘤免疫治疗中扮演着重要角色,其浸润到肿瘤区域是免疫治疗成功的关键步骤之一。然而,限制CD8+T细胞浸润的机制尚未完全明确。近期,上海市交通大学医学院附属第九人民医院张建军团队在Cancer Research上发表了一项重要研究,揭示了HNSCC中一种特定的肿瘤相关成纤维细胞(CAF)亚群——MHC-IhiGal-9+CAF,能够限制CD8+T细胞的浸润和抗肿瘤活性。本文将详细解析该研究的背景、方法、结果及其意义。

免疫疗法在癌症治疗中逐渐崭露头角,特别是在晚期或转移性癌症患者中,提供了替代传统治疗的新选择。然而,HNSCC患者对免疫疗法的反应率较低,限制了其疗效。CD8+T细胞作为细胞毒性T细胞,在肿瘤免疫中发挥着关键作用。它们能够识别并杀死被感染的细胞或癌细胞,是免疫治疗中的核心效应细胞。然而,CD8+T细胞浸润到肿瘤区域,包括肿瘤床和肿瘤巢,是免疫治疗成功的关键步骤之一,也是实体瘤免疫治疗的限制因素之一。
在HNSCC中,CAF是肿瘤微环境的重要组成部分,它们通过分泌多种细胞因子和趋化因子,影响肿瘤的生长、侵袭和转移。然而,CAF在调节CD8+T细胞浸润和抗肿瘤活性方面的作用尚未完全明确。因此,深入研究CAF在HNSCC中的功能,特别是其对CD8+T细胞的影响,对于提高免疫疗法的疗效具有重要意义。
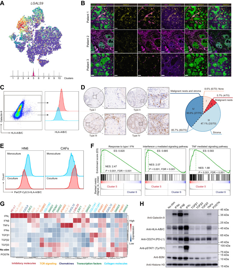
为了揭示HNSCC中CAF对CD8+T细胞浸润和抗肿瘤活性的影响,研究者首先对具有不同免疫浸润的HNSCC标本进行了空间转录组分析。空间转录组技术是一种能够在组织原位检测基因表达的方法,能够揭示基因表达的空间分布和异质性。通过该技术,研究者能够分析CAF和CD8+T细胞在肿瘤微环境中的分布和相互作用。
为了更深入地了解CAF和CD8+T细胞的异质性,研究者对五对肿瘤和邻近组织进行了单细胞RNA测序。单细胞RNA测序是一种能够在单个细胞水平上检测基因表达的方法,能够揭示细胞间的异质性和差异。通过该技术,研究者能够鉴定出与CD8+T细胞浸润限制和功能障碍相关的特定CAF亚群。

尽管空间转录组技术和单细胞RNA测序提供了丰富的基因表达数据,但它们在蛋白水平上的验证仍然面临挑战。因此,研究者采用了Tissue Cytometry技术,这是一种能够在单细胞分辨率下对原位组织进行多重免疫荧光定量分析的技术。该技术结合了精准的单细胞识别算法、组织识别算法以及空间分布的关系算法,能够实现对原位转录组水平数据的精准验证。
为了克服冰冻切片在多重免疫荧光染色中的困难,研究者使用了TG配套多重免疫荧光染色试剂盒,并优化了漂白和洗脱步骤。通过该技术,研究者能够在同一张冰冻切片上同步验证解析空间转录组的数据,实现了对CAF和CD8+T细胞在蛋白水平上的精准定量和分析。
通过空间转录组分析和单细胞RNA测序,研究者鉴定出了一种特定的CAF亚群——MHC-IhiGal-9+CAF。这些CAF表现出高表达的CXCLs(CXCL9、CXCL10、CXCL12)和主要组织相容性复合物I类(MHC-I)以及半乳凝素-9(Gal-9)的富集。这些特征使得MHC-IhiGal-9+CAF成为限制CD8+T细胞浸润和抗肿瘤活性的关键因素。
研究者进一步分析了MHC-IhiGal-9+CAF与CD8+T细胞的关系。他们发现,MHC-IhiGal-9+CAF的比例与CD8+T细胞中TCF1+GZMK+亚群的丰度呈负相关。这表明,MHC-IhiGal-9+CAF能够抑制TCF1+GZMK+CD8+T细胞的生成和功能。此外,研究者还发现,CAF上的Gal-9能够诱导CD8+T细胞功能障碍,并降低肿瘤浸润TCF1+CD8+T细胞的比例。这些结果进一步证实了MHC-IhiGal-9+CAF在限制CD8+T细胞浸润和抗肿瘤活性中的关键作用。
为了验证上述结果,研究者使用了Tissue Cytometry技术进行了多重免疫荧光定量分析。他们发现,在三种免疫表型的HNSCC中,Gal-9+CAF与TCF1+CD8+T细胞的比例存在显著差异。此外,他们还发现,在不同距离范围内,Gal-9+CAF与恶性细胞(Panck+细胞)之间的比例也存在差异。这些结果进一步证实了MHC-IhiGal-9+CAF在HNSCC中的空间分布和异质性。
本研究揭示了CAF在HNSCC中的新功能——限制CD8+T细胞的浸润和抗肿瘤活性。通过鉴定出MHC-IhiGal-9+CAF亚群,研究者为理解CAF在癌症免疫逃避中的确切作用提供了新的视角。这一发现不仅有助于深入了解CAF在肿瘤微环境中的功能,也为开发更有效的HNSCC免疫疗法提供了新的靶点。
本研究为HNSCC的免疫疗法提供了新的策略。通过针对MHC-IhiGal-9+CAF进行干预,可以打破CAF对CD8+T细胞的限制,从而提高免疫疗法的疗效。例如,可以使用针对Gal-9的抗体或抑制剂来阻断CAF对CD8+T细胞的抑制作用,从而增强CD8+T细胞的浸润和抗肿瘤活性。此外,还可以探索其他针对CAF的干预策略,如靶向CAF分泌的细胞因子或趋化因子等。
本研究还推动了Tissue Cytometry技术的发展。通过在同一张冰冻切片上同步验证解析空间转录组的数据,研究者展示了Tissue Cytometry技术在蛋白水平验证方面的优势。这一技术不仅具有高精度和高通量的特点,还能够保留组织的原位信息,为深入研究肿瘤微环境中的细胞相互作用提供了新的工具。
本研究揭示了HNSCC中MHC-IhiGal-9+CAF亚群对CD8+T细胞浸润和抗肿瘤活性的限制作用,为理解CAF在癌症免疫逃避中的确切作用提供了新的视角。然而,本研究仍存在一些局限性。例如,研究者仅对HNSCC进行了研究,尚不清楚MHC-IhiGal-9+CAF在其他类型癌症中是否存在类似的功能。此外,研究者虽然鉴定出了MHC-IhiGal-9+CAF亚群,但尚未探索其具体的分子机制和调控网络。
未来研究可以进一步探索MHC-IhiGal-9+CAF的分子机制和调控网络,以及其在其他类型癌症中的功能和作用。此外,还可以探索针对MHC-IhiGal-9+CAF的干预策略,如靶向Gal-9的抗体或抑制剂等,以开发更有效的HNSCC免疫疗法。同时,随着Tissue Cytometry技术的不断发展,未来还可以将其应用于更多类型的组织和疾病研究中,以揭示更多关于细胞相互作用和疾病机制的奥秘。

本研究通过空间转录组分析、单细胞RNA测序和Tissue Cytometry技术,揭示了HNSCC中MHC-IhiGal-9+CAF亚群对CD8+T细胞浸润和抗肿瘤活性的限制作用。这一发现不仅有助于深入了解CAF在肿瘤微环境中的功能,也为开发更有效的HNSCC免疫疗法提供了新的靶点和策略。未来研究可以进一步探索MHC-IhiGal-9+CAF的分子机制和调控网络,以及针对其的干预策略,以推动HNSCC免疫疗法的发展和进步。
| 名称 | 货号 | 规格 |
| Hoechst 33342 | abs813337-10mg | 10mg |
| DAB显色试剂盒(棕黄色,IHC) | abs9210-1kit | 1kit |
| 苏木素染液 | abs9214-100ml | 100ml |
| 中性树胶(镜检用永久封片剂) | abs9177-100ml | 100ml |