19 年
手机商铺
技术资料/正文
406 人阅读发布时间:2025-05-07 11:06
一、引言
胶质瘤(Glioblastoma,GBM)作为最常见的原发性恶性脑肿瘤,具有高复发率和预后不良的特点。GBM的异质性是阻碍其治疗进展的重要因素之一。GBM微环境中的肿瘤细胞和非肿瘤细胞之间的相互作用机制复杂,理解这些机制对于寻找有效的治疗方法至关重要。本文题为《CEBPB glioblastoma subcluster specifically drives the formation of M2 tumor-associated macrophages to promote malignancy growth》,由研究团队利用单细胞测序和空间转录组学技术,深入探讨了GBM微环境中特定肿瘤细胞亚群(GBM亚群6)与M2型肿瘤相关巨噬细胞(M2 TAMs)之间的相互作用机制,特别是CEBPB转录网络在这一过程中的关键作用。

二、研究背景
GBM的异质性表现在遗传、表观遗传和转录水平等多个层面。这种异质性不仅存在于不同患者之间,也存在于同一患者的不同肿瘤区域之间。这种异质性导致了GBM治疗的复杂性,使得单一疗法难以取得长期疗效。
TAMs是肿瘤微环境中的重要组成部分,根据功能和表型的不同,可以分为M1型和M2型。M1型TAMs具有抗肿瘤作用,而M2型TAMs则促进肿瘤生长、血管生成和免疫抑制。因此,研究TAMs的极化机制对于开发新的抗肿瘤疗法具有重要意义。
CEBPB是一种重要的转录因子,参与多种生物学过程,包括细胞增殖、分化和凋亡。在肿瘤中,CEBPB的异常表达与肿瘤的发生和发展密切相关。然而,CEBPB在GBM中的作用及其与TAMs极化的关系尚不清楚。

三、研究方法
本研究采用了综合方法,结合了胶质瘤单细胞测序和空间转录组学技术,以深入分析GBM微环境中的分子相互作用和空间定位。具体方法包括:
单细胞测序:通过单细胞测序技术,对GBM样本中的肿瘤细胞和免疫细胞进行测序,以揭示它们的基因表达谱和异质性。
空间转录组学:利用空间转录组学技术,对GBM样本中的基因表达进行空间定位,以揭示不同细胞类型之间的相互作用和分布模式。
体外和体内实验:通过体外细胞培养实验和体内动物模型实验,验证CEBPB转录网络在GBM亚群6中的调控作用,以及其对M2 TAMs招募和极化的影响。
四、研究结果
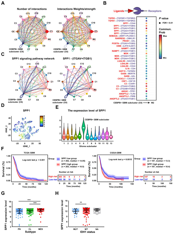
研究发现,GBM亚群6与M2 TAMs之间存在显著的相关性。通过单细胞测序和空间转录组学分析,研究团队发现GBM亚群6高表达CEBPB等特定基因,这些基因与M2 TAMs的招募和极化密切相关。
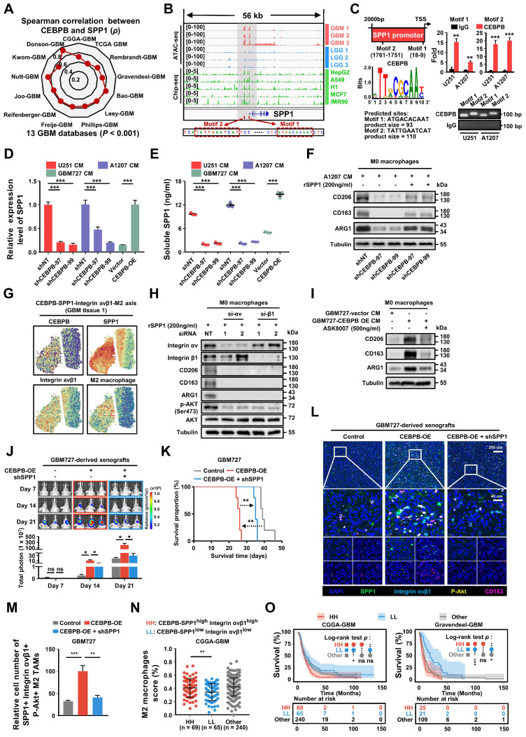
进一步的研究表明,CEBPB转录网络在GBM亚群6中发挥着关键的调控作用。CEBPB通过调控MCP1等分子,促进M2 TAMs的招募;同时,通过SPP1-Integrin αvβ1-Akt信号通路,促进M2 TAMs的极化。这些发现揭示了CEBPB转录网络在GBM微环境中对M2 TAMs形成的特异性驱动作用。
为了验证上述发现,研究团队进行了体外和体内实验。体外细胞培养实验表明,CEBPB的敲除或抑制可以显著减少M2 TAMs的招募和极化。体内动物模型实验也表明,CEBPB的敲除可以显著抑制GBM的生长和转移,同时减少M2 TAMs的浸润。这些结果进一步证实了CEBPB转录网络在GBM微环境中对M2 TAMs形成的特异性驱动作用。

五、研究意义
本研究不仅加深了我们对M2 TAMs形成的理解,特别是揭示了GBM中异质性细胞在这一过程中的不同作用,而且为有效控制GBM的恶性进展提供了新的见解。具体意义如下:
本研究首次揭示了GBM亚群6与M2 TAMs之间的相互作用机制,特别是CEBPB转录网络在这一过程中的关键作用。这一发现有助于我们更好地理解GBM微环境中的分子相互作用和免疫调节机制。
本研究发现CEBPB是GBM亚群6中调控M2 TAMs形成的关键分子。因此,CEBPB可以作为GBM治疗的新靶点。通过抑制CEBPB的表达或功能,可以减少M2 TAMs的招募和极化,从而抑制GBM的生长和转移。这一发现为GBM的精准治疗和免疫治疗提供了新的思路。
本研究采用了先进的单细胞测序和空间转录组学技术,深入分析了GBM微环境中的分子相互作用和空间定位。这些技术的应用不仅提高了研究的准确性和可靠性,也为胶质瘤研究的进展提供了新的方法和手段。
六、研究局限与未来展望
尽管本研究取得了重要的发现,但仍存在一些局限性和挑战。首先,本研究主要关注了GBM亚群6与M2 TAMs之间的相互作用机制,但GBM的异质性使得其他亚群也可能与TAMs存在相互作用。因此,未来的研究需要更全面地探讨GBM中不同亚群与TAMs的相互作用机制。其次,本研究主要采用了体外和体内实验进行验证,但临床数据的缺乏使得研究结果的转化应用受到一定限制。未来的研究需要收集更多的临床数据,以验证CEBPB作为GBM治疗靶点的有效性和安全性。最后,本研究主要关注了CEBPB转录网络在M2 TAMs形成中的调控作用,但其他转录因子和信号通路也可能参与这一过程。因此,未来的研究需要更深入地探讨GBM微环境中不同转录因子和信号通路之间的相互作用机制。
展望未来,随着单细胞测序、空间转录组学等技术的不断发展,我们将能够更深入地了解GBM微环境中的分子相互作用和免疫调节机制。同时,结合人工智能、机器学习等先进技术,我们可以开发更加精准和个性化的GBM治疗方案。此外,加强跨学科合作和国际交流也是推动胶质瘤研究进展的重要途径。通过共享数据和资源、共同解决科学问题,我们可以更快地推动胶质瘤研究的发展,为患者带来更好的治疗效果和生活质量。

七、结论
本研究通过单细胞测序和空间转录组学技术,深入探讨了GBM微环境中特定肿瘤细胞亚群(GBM亚群6)与M2型肿瘤相关巨噬细胞(M2 TAMs)之间的相互作用机制。研究发现,CEBPB转录网络在GBM亚群6中发挥着关键的调控作用,通过调控MCP1等分子促进M2 TAMs的招募,并通过SPP1-Integrin αvβ1-Akt信号通路促进M2 TAMs的极化。这些发现不仅加深了我们对M2 TAMs形成的理解,也为有效控制GBM的恶性进展提供了新的见解。未来,随着技术的不断进步和跨学科合作的加强,我们有理由相信,胶质瘤的治疗将取得更加显著的进展。
| 名称 | 货号 | 规格 |
| Anti-Osteopontin Reference Antibody(ASK8007) | abs171938-50ug | 50ug |
| Anti-Osteopontin Reference Antibody(ASK8007) | abs171938-1mg | 1mg |
| 五色多重荧光免疫组化染色试剂盒(抗兔二抗) | abs50029-100T | 100T |
| C/EBP β (H-7) | sc-7962 | 200ug/ml |