19 年
手机商铺
技术资料/正文
170 人阅读发布时间:2025-05-07 11:07
急性痛风性关节炎是一种由体内嘌呤代谢紊乱导致的疾病,表现为过量尿酸钠结晶在关节中沉积,引起关节剧烈疼痛和炎症,严重影响患者的生活质量。现有的临床治疗药物,如非甾体抗炎药和秋水仙碱,虽然能够在一定程度上缓解病情,但长期应用会带来胃肠道溃疡、肝肾损害等不良反应。因此,探寻新的治疗痛风性关节炎的药物及靶点具有十分重要的临床意义。近期,中国海洋大学的刘伟治教授团队与浙江中医药大学第三临床医学院的刘伯一教授团队携手,在知名学术期刊Theranostics上发表了一篇题为“Well-defined alginate oligosaccharides ameliorate joint pain and inflammation in a mouse model of gouty arthritis”的研究论文。该研究团队通过从褐藻中提取的活性成分褐藻三糖(AOS3),揭示了其对痛风性关节炎的潜在治疗活性及相关机制,为海洋中药活性产物应用于痛风关节炎临床治疗提供了崭新方向和研发靶点。

急性痛风性关节炎是由于体内嘌呤代谢紊乱导致尿酸排泄减少或合成增多,使得血尿酸水平升高,尿酸钠结晶在关节中沉积引发炎症反应。这种炎症会导致关节剧痛、红肿和功能障碍,严重影响患者的生活和工作。当前,临床上主要使用非甾体抗炎药和秋水仙碱等药物进行治疗,但这些药物长期使用会产生明显的副作用,如胃肠道不适、肝肾损伤等,限制了其临床应用。因此,开发新的、安全有效的治疗痛风性关节炎的药物具有重要意义。
海洋是地球上最大的生物资源库,蕴藏着丰富的天然产物,是人类探寻新药的重要来源之一。中药海藻作为一种常见的海洋植物,具有悠久的历史和广泛的应用。据中医古籍记载,海藻味苦、咸,性寒、无毒,并具有清热解毒、软坚散结之功效。现代药理学研究也发现,海藻中的寡糖成分具有抗炎、提高免疫力等多种生物活性。这些研究为探寻治疗痛风性关节炎的潜在药物提供了新的思路。

本研究的主要目的是从海洋中药海藻中提取并制备高纯度且聚合度均一的活性成分,并评估其在痛风性关节炎模型小鼠中的治疗效果及相关机制。通过动物行为学实验、药理学研究、基因测序、神经电生理和细胞内钙成像等手段,揭示该活性成分对痛风性关节炎的治疗作用及其作用机制,为开发新的治疗痛风性关节炎的药物提供科学依据。

本研究揭示了中药海藻有效活性成分AOS3对痛风性关节炎的潜在治疗活性及相关机制,为海洋中药活性产物应用于痛风关节炎临床治疗提供了崭新方向和研发靶点。具体而言,本研究的意义体现在以下几个方面:
尽管本研究取得了显著的进展,但仍存在一些问题和挑战需要解决。未来的研究可以从以下几个方面进行拓展:

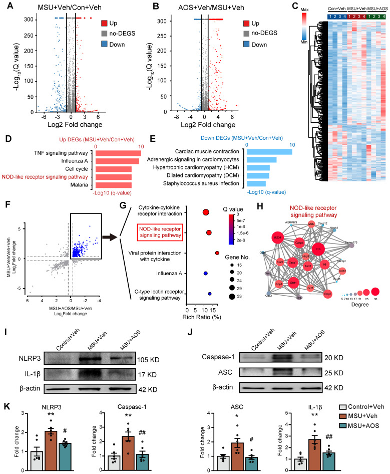
本研究通过从褐藻中提取并制备高纯度且聚合度均一的活性成分AOS3,并评估其在痛风性关节炎模型小鼠中的治疗效果及相关机制,揭示了AOS3对痛风性关节炎的潜在治疗活性及相关机制。AOS3通过激活巨噬细胞中的NRF2抗氧化应激通路,抑制氧化应激产物的生成和NLRP3炎性小体通路活化,减少炎症因子在关节部位的释放及中性粒细胞浸润,进而降低TRPV1通道活性及其兴奋性,缓解关节疼痛和炎症。本研究为海洋中药活性产物应用于痛风关节炎临床治疗提供了崭新方向和研发靶点,为痛风性关节炎患者提供了新的治疗选择,推动了海洋中药活性产物的研究与应用,促进了多学科交叉融合。未来的研究可以进一步深入探索AOS3的作用机制、优化制备工艺并开展临床试验,为其产业化应用和临床应用提供更加全面和深入的科学依据。