19 年
手机商铺
技术资料/正文
436 人阅读发布时间:2025-05-07 11:08
溃疡性结肠炎(Ulcerative Colitis,UC)是一种慢性、复发性的炎症性肠病,主要影响结肠和直肠,导致肠道黏膜持续炎症、溃疡形成和肠道功能障碍。UC的发病机制复杂,涉及遗传、环境、免疫和微生物等多种因素的相互作用。近年来,研究表明硒蛋白在调节肠道炎症和维持肠道稳态中发挥着重要作用。其中,硒蛋白S(Selenoprotein S,SelS)作为一种重要的硒蛋白,在肠道上皮细胞和巨噬细胞中表达,对预防肠道炎症具有关键作用。然而,SelS在UC中的具体作用机制尚不完全清楚。本文将对一篇题为“Selenoprotein S maintains intestinal homeostasis in ulcerative colitis by inhibiting necroptosis of colonic epithelial cells through modulation of macrophage polarization”的研究文献进行解析,探讨SelS在UC中的作用及其机制。

UC是一种全球性的健康问题,严重影响患者的生活质量。其发病机制涉及多种细胞类型和信号通路的相互作用,包括肠道上皮细胞、免疫细胞(如巨噬细胞)以及肠道微生物等。肠道上皮细胞的屏障功能受损和免疫细胞的异常活化是UC发病的重要机制之一。近年来,研究发现坏死性凋亡(Necroptosis)作为一种新型的细胞死亡方式,在UC的肠道炎症中发挥着重要作用。坏死性凋亡是一种由受体相互作用蛋白激酶1(RIPK1)和受体相互作用蛋白激酶3(RIPK3)介导的细胞程序性坏死过程,可导致细胞膜破裂和炎症因子的释放,从而加剧肠道炎症。
另一方面,巨噬细胞作为重要的免疫细胞,在UC的发病中发挥着双重作用。巨噬细胞可根据微环境的不同极化为不同的表型,包括经典活化的M1型巨噬细胞和替代性活化的M2型巨噬细胞。M1型巨噬细胞促进炎症反应,而M2型巨噬细胞则具有抗炎和修复作用。因此,调节巨噬细胞的极化状态是控制UC肠道炎症的重要策略之一。

本研究通过建立SelS敲除小鼠的UC模型,探究了SelS在UC中的作用及其机制。实验方法包括动物模型构建、细胞培养、分子生物学实验、蛋白质相互作用分析以及生物信息学分析等。研究结果如下:
SelS敲除加剧UC肠道炎症
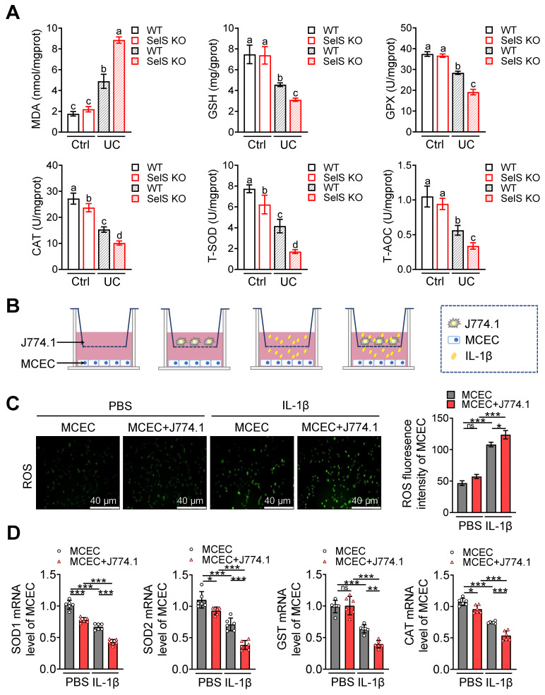
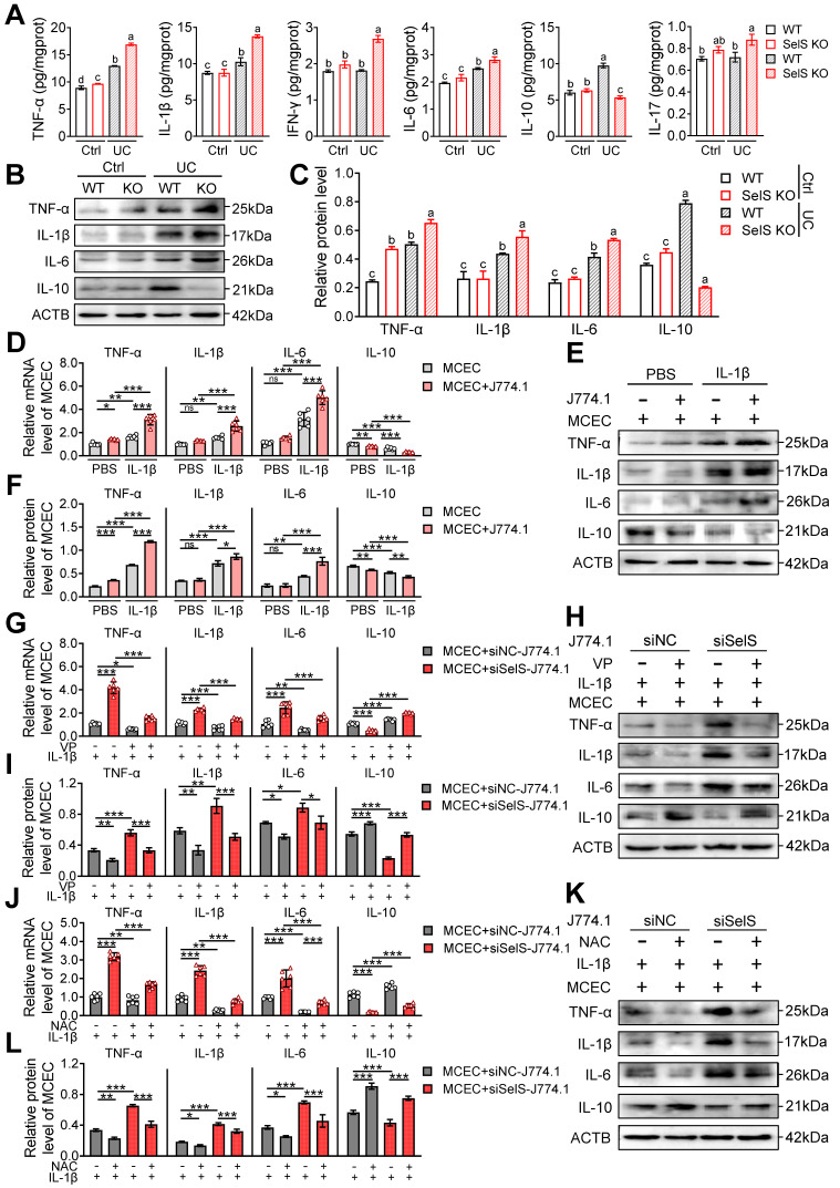
研究首先建立了SelS敲除小鼠的UC模型,通过给予3.5%的硫酸葡聚糖钠(DSS)诱导肠道炎症。结果显示,SelS敲除小鼠的UC症状更加严重,表现为体重下降、腹泻、便血以及结肠组织损伤加剧。同时,SelS敲除小鼠的结肠组织中炎症细胞浸润、细胞因子释放以及肠道屏障功能破坏均显著增加。
SelS抑制结肠上皮细胞坏死性凋亡
为了探究SelS在UC中的作用机制,研究进一步分析了SelS敲除对结肠上皮细胞(CECs)的影响。结果显示,SelS敲除导致CECs中活性氧(ROS)产生增加,坏死性凋亡相关蛋白RIPK1和RIPK3的表达上调,以及坏死性凋亡的发生增加。同时,SelS敲除还导致CECs中细胞因子释放增加和紧密连接蛋白破坏,进一步加剧了肠道炎症。
SelS调节巨噬细胞极化
除了对CECs的影响外,研究还分析了SelS对巨噬细胞极化的影响。结果显示,SelS敲除导致巨噬细胞向M1型极化增加,而M2型极化减少。同时,SelS敲除还促进了NF-κB/NLRP3信号通路的活化,进一步加剧了肠道炎症。通过蛋白质相互作用分析,研究发现SelS与泛素A-52残基核糖体蛋白融合产物1(Uba52)存在相互作用,并共同调节YAP蛋白的稳定性和活性。SelS敲除导致Uba52对YAP的泛素化降解抑制,从而促进了M1型巨噬细胞的极化。
硒补充剂对UC的干预效果
最后,研究探索了四种硒补充剂对UC的干预效果。结果显示,外源性硒补充剂可以有效缓解UC小鼠的肠道炎症,表现为结肠组织损伤减轻、炎症细胞浸润减少以及细胞因子释放降低。同时,硒补充剂还可以抑制CECs的坏死性凋亡和巨噬细胞的M1型极化,进一步证实了SelS在UC中的保护作用。
本研究揭示了SelS在UC中的重要作用及其机制,为UC的治疗提供了新的靶点和思路。首先,本研究发现SelS能够抑制CECs的坏死性凋亡,从而减轻肠道炎症。坏死性凋亡作为一种新型的细胞死亡方式,在UC的肠道炎症中发挥着重要作用。通过抑制坏死性凋亡,SelS可以减少炎症因子的释放和肠道屏障功能的破坏,从而减轻UC症状。其次,本研究还发现SelS能够调节巨噬细胞的极化状态,促进M2型巨噬细胞的极化并抑制M1型巨噬细胞的极化。M2型巨噬细胞具有抗炎和修复作用,而M1型巨噬细胞则促进炎症反应。通过调节巨噬细胞的极化状态,SelS可以进一步减轻UC的肠道炎症。
此外,本研究还发现外源性硒补充剂可以有效缓解UC小鼠的肠道炎症。硒是人体必需的微量元素之一,参与多种生物过程。硒蛋白作为硒的主要存在形式之一,在抗氧化、抗炎和免疫调节等方面发挥着重要作用。因此,通过补充硒蛋白或硒补充剂,可能成为一种有效的UC治疗方法。然而,需要注意的是,硒的补充量需要严格控制,过量补充可能导致硒中毒等不良反应。

在未来的研究中,可以进一步探索SelS在UC中的其他作用机制,如与其他信号通路的相互作用、与肠道微生物的相互作用等。同时,也可以开展临床试验,验证硒蛋白或硒补充剂在UC治疗中的有效性和安全性。此外,还可以探索其他硒蛋白在UC中的作用及其机制,为UC的治疗提供更多的靶点和思路。

本研究揭示了SelS在UC中的重要作用及其机制,发现SelS能够抑制CECs的坏死性凋亡并调节巨噬细胞的极化状态,从而减轻UC的肠道炎症。此外,外源性硒补充剂也可以有效缓解UC小鼠的肠道炎症。这些发现为UC的治疗提供了新的靶点和思路,有望为UC患者带来更好的治疗效果和生活质量。未来的研究将进一步探索SelS在UC中的其他作用机制,并开展临床试验验证硒蛋白或硒补充剂在UC治疗中的有效性和安全性。
| 名称 | 货号 | 规格 |
| STREPTAVIDIN- TEXAS RED(R | S872 | 1MG |
| 5-(AND-6)-CARBOXYTETRAMET | C300 | 100MG |
| 3PRIME AMINOLINKER(C7) HPLC | A12963 | OD6-10 |