19 年
手机商铺
技术资料/正文
143 人阅读发布时间:2025-05-08 14:38
非酒精性脂肪肝病(NAFLD)已成为全球范围内最常见的慢性肝病之一,其发病率逐年上升,严重威胁着人类的健康。NAFLD不仅影响肝脏功能,还与代谢综合征、2型糖尿病、心血管疾病等多种疾病密切相关。因此,探索有效的NAFLD治疗方法具有重要的临床意义。近年来,NAD+(烟酰胺腺嘌呤二核苷酸)代谢在代谢性疾病中的作用逐渐受到关注,NAD+-Boosting疗法作为一种新兴的治疗策略,为NAFLD的治疗提供了新的思路。本文将详细解析一篇题为“NAD+-Boosting疗法通过刺激新型运动因子Fndc5/Irisin缓解非酒精性脂肪肝病”的研究论文,探讨NAD+-Boosting疗法在NAFLD治疗中的潜在机制和应用前景。

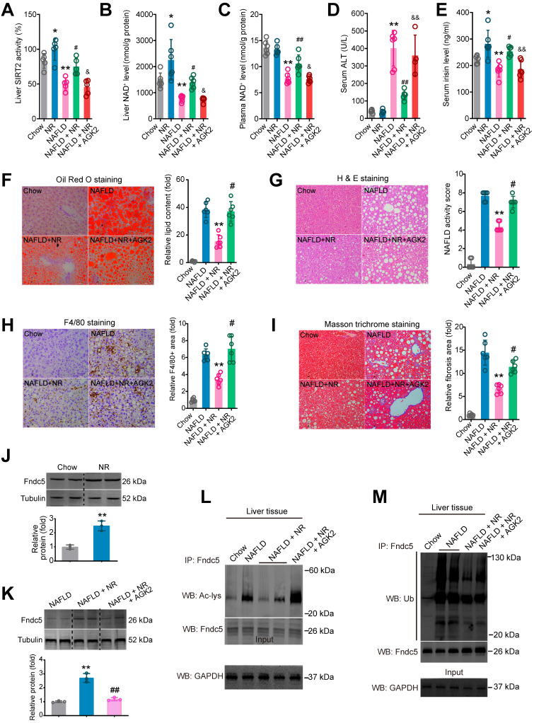
NAD+是细胞内重要的辅酶,参与多种生物化学反应,包括能量代谢、氧化还原反应和DNA修复等。近年来,研究发现NAD+代谢与多种代谢性疾病密切相关,如糖尿病、肥胖和NAFLD等。NAD+-Boosting疗法通过提高细胞内NAD+水平,改善代谢异常,为代谢性疾病的治疗提供了新的途径。Fndc5(Fibronectin type III domain containing 5)是一种新型的运动相关激素,其编码产物Irisin在运动中显著升高,具有改善代谢、促进能量消耗和减轻肥胖等作用。研究表明,Irisin在NAFLD的发病和治疗中可能发挥重要作用。然而,NAD+-Boosting疗法是否通过调节Fndc5/Irisin水平来改善NAFLD的病理进程尚不清楚。

本研究旨在探讨NAD+-Boosting疗法在NAFLD治疗中的作用机制,特别是其是否通过刺激Fndc5/Irisin的生成和释放来发挥治疗作用。通过动物实验和人体研究,本研究旨在揭示NAD+-Boosting疗法对NAFLD病理进程的改善作用,以及Fndc5/Irisin在这一过程中的关键作用。


本研究首次揭示了NAD+-Boosting疗法通过调控SIRT2依赖的Fndc5去乙酰化和去泛素化过程,刺激Fndc5/Irisin的生成和释放,从而改善NAFLD病理进程的机制。这些发现为NAD+-Boosting疗法在NAFLD治疗中的应用提供了坚实的理论基础和实验依据。未来,可以进一步探索NAD+-Boosting疗法与其他治疗方法的联合应用,以及针对特定人群(如肥胖、糖尿病患者)的个性化治疗方案。此外,还可以深入研究Fndc5/Irisin在NAFLD发病和治疗中的其他作用机制,为NAFLD的预防和治疗提供更多有效的手段。
| 名称 | 货号 | 规格 |
| Recombinant Human/Mouse/Rat Irisin/FNDC5 Protein(C-6His) | abs04509-50ug | 50ug |
| Recombinant Human/Mouse/Rat Irisin/FNDC5 Protein(C-6His) | abs04509-1mg | 1mg |
| Recombinant Human/Mouse/Rat Irisin/FNDC5 Protein(C-6His) | abs04509-500ug | 500ug |
| Recombinant Human/Mouse/Rat Irisin/FNDC5 Protein(C-6His) | abs04509-10ug | 10ug |