19 年
手机商铺
技术资料/正文
226 人阅读发布时间:2025-05-08 14:38
草酸钙(CaOx)晶体能够引发肾脏损伤,这是导致肾钙化症发病的重要原因。肾钙化症是一种肾脏疾病,表现为肾脏内钙质沉积,可能导致肾功能下降和肾脏结构改变。巨噬细胞作为免疫系统的重要组成部分,在肾脏炎症和损伤过程中发挥着关键作用。巨噬细胞的不同极化状态(M1和M2)对肾脏疾病的发展具有重要影响。然而,关于芳烃受体(AhR)如何调节CaOx肾钙化症的具体机制尚不清楚。本文将对一篇题为“AhR activation attenuates calcium oxalate nephrocalcinosis by diminishing M1 macrophage polarization and promoting M2 macrophage polarization”的研究文章进行解析,以期为相关领域的研究人员提供有价值的参考。

草酸钙晶体在肾脏中的沉积是肾钙化症的主要特征之一。这些晶体能够触发肾脏炎症反应,导致肾脏组织损伤和功能障碍。巨噬细胞作为重要的免疫细胞,在肾脏炎症和修复过程中发挥着双重作用。根据其功能和表型特征,巨噬细胞可以分为M1型和M2型。M1型巨噬细胞具有促炎作用,能够分泌多种炎性细胞因子,促进炎症反应和组织损伤;而M2型巨噬细胞则具有抗炎和修复作用,能够促进组织修复和炎症消退。
AhR是一种广泛存在于多种细胞类型中的核转录因子,能够调节多种生物学过程,包括炎症反应、细胞增殖和分化等。近年来,越来越多的研究表明AhR在肾脏疾病中发挥着重要作用。然而,关于AhR如何调节CaOx肾钙化症的具体机制尚不清楚。因此,本研究旨在探讨AhR在CaOx肾钙化症中的作用及其机制。

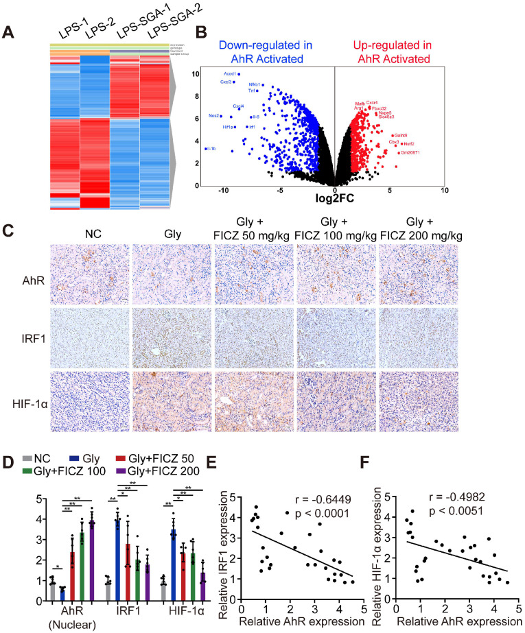
为了研究AhR在CaOx肾钙化症中的作用,研究人员采用了小鼠模型进行实验。他们首先通过腹腔注射乙二酰甘氨酸建立CaOx肾钙化症模型,然后给予AhR激活剂6-甲酰基吲哚并[3,2-b]咔唑(FICZ)处理,观察AhR激活对CaOx肾钙化症的影响。
在实验中,研究人员采用了多种技术手段来评估肾脏损伤和晶体沉积情况。他们使用正电子发射断层扫描计算机断层成像(PET-CT)成像、过碘酸雪夫染色(PAS)和偏振光光学显微镜来观察小鼠肾脏中的晶体沉积和肾脏损伤情况。此外,他们还通过蛋白质印迹、免疫荧光、染色质免疫沉淀、微小核糖核酸荧光原位杂交和荧光素酶报告基因测定等技术手段来分析巨噬细胞的极化状态和调节机制。

研究结果显示,在给予FICZ处理后,小鼠肾脏中AhR的表达显著上调,并且与干扰素调节因子1(IRF1)和缺氧诱导因子1α(HIF-1α)的水平呈负相关。此外,AhR激活能够抑制IRF1和HIF-1α的水平,并在体外实验中减少M1型巨噬细胞的极化。
在机制方面,生物信息学分析和染色质免疫沉淀实验证实,AhR能够结合到miR-142a的启动子上,从而转录激活miR-142a。此外,荧光素酶报告基因测定也验证了miR-142a能够通过直接靶向IRF1和HIF-1α的3'-非翻译区来抑制它们的表达。
这些结果表明,AhR激活能够通过AhR-miR-142a-IRF1/HIF-1α途径来减少M1型巨噬细胞的极化,并促进M2型巨噬细胞的极化,从而抑制CaOx肾钙化症的发展。
AhR的表达与调节
研究结果显示,在CaOx肾钙化症模型中,AhR的表达显著上调。这表明AhR可能在CaOx肾钙化症的发展过程中发挥着重要作用。此外,AhR的表达与IRF1和HIF-1α的水平呈负相关,这进一步提示AhR可能通过调节这些因子的表达来影响CaOx肾钙化症的进程。
AhR对巨噬细胞极化的影响
巨噬细胞在肾脏炎症和修复过程中发挥着重要作用。根据功能和表型特征,巨噬细胞可以分为M1型和M2型。M1型巨噬细胞具有促炎作用,而M2型巨噬细胞则具有抗炎和修复作用。研究结果显示,AhR激活能够抑制M1型巨噬细胞的极化,并在体外实验中减少其数量。同时,AhR激活还能够促进M2型巨噬细胞的极化,从而发挥抗炎和修复作用。这些结果表明AhR可能通过调节巨噬细胞的极化状态来影响CaOx肾钙化症的发展。
AhR-miR-142a-IRF1/HIF-1α途径的作用机制
为了探讨AhR调节巨噬细胞极化的具体机制,研究人员进行了生物信息学分析、染色质免疫沉淀实验和荧光素酶报告基因测定。结果显示,AhR能够结合到miR-142a的启动子上,从而转录激活miR-142a。此外,miR-142a能够通过直接靶向IRF1和HIF-1α的3'-非翻译区来抑制它们的表达。这些结果表明AhR可能通过AhR-miR-142a-IRF1/HIF-1α途径来调节巨噬细胞的极化状态,从而抑制CaOx肾钙化症的发展。
AhR在肾脏疾病中的其他作用
除了本研究中探讨的AhR在CaOx肾钙化症中的作用外,越来越多的研究表明AhR在肾脏疾病中发挥着重要作用。例如,有研究表明AhR能够调节肾脏细胞的增殖和分化,从而影响肾脏的发育和功能。此外,还有研究表明AhR能够参与肾脏纤维化和衰老的过程,加速肾脏疾病的进展。这些研究表明AhR可能是肾脏疾病治疗的重要靶点之一。
本研究揭示了AhR在CaOx肾钙化症中的重要作用及其机制。通过激活AhR,可以减少M1型巨噬细胞的极化,并促进M2型巨噬细胞的极化,从而抑制CaOx肾钙化症的发展。这一发现为CaOx肾钙化症的治疗提供了新的思路和方法。
首先,本研究为CaOx肾钙化症的治疗提供了新的靶点。通过调节AhR的活性,可以影响巨噬细胞的极化状态,从而抑制肾脏炎症和损伤的发展。这为开发针对CaOx肾钙化症的新型治疗药物提供了理论基础。
其次,本研究有助于深入理解AhR在肾脏疾病中的作用机制。AhR作为一种广泛存在于多种细胞类型中的核转录因子,能够调节多种生物学过程。本研究揭示了AhR在CaOx肾钙化症中的具体作用机制,为深入理解AhR在肾脏疾病中的作用提供了重要线索。
最后,本研究也为其他肾脏疾病的研究提供了借鉴和参考。虽然本研究主要关注CaOx肾钙化症,但AhR在肾脏疾病中的广泛作用表明,它可能也参与其他肾脏疾病的发生和发展过程。因此,未来的研究可以进一步探讨AhR在其他肾脏疾病中的作用及其机制,为肾脏疾病的治疗提供更多的靶点和思路。

尽管本研究已经揭示了AhR在CaOx肾钙化症中的重要作用及其机制,但仍有许多问题有待进一步探讨。
首先,需要进一步研究AhR在肾脏疾病中的具体作用机制。虽然本研究已经揭示了AhR通过AhR-miR-142a-IRF1/HIF-1α途径来调节巨噬细胞的极化状态,但AhR是否还通过其他途径影响肾脏疾病的发展尚不清楚。未来的研究可以进一步探讨AhR在肾脏疾病中的其他作用机制,为肾脏疾病的治疗提供更多的靶点和思路。
其次,需要开发针对AhR的新型治疗药物。虽然本研究已经为CaOx肾钙化症的治疗提供了新的靶点,但尚未开发出针对AhR的新型治疗药物。未来的研究可以进一步探索AhR的调节机制,并基于这些机制开发出针对AhR的新型治疗药物,为肾脏疾病的治疗提供更好的选择。
最后,需要关注AhR在其他肾脏疾病中的作用。虽然本研究主要关注CaOx肾钙化症,但AhR在肾脏疾病中的广泛作用表明,它可能也参与其他肾脏疾病的发生和发展过程。因此,未来的研究可以进一步探讨AhR在其他肾脏疾病中的作用及其机制,为肾脏疾病的治疗提供更多的靶点和思路。
本研究揭示了AhR在CaOx肾钙化症中的重要作用及其机制。通过激活AhR,可以减少M1型巨噬细胞的极化,并促进M2型巨噬细胞的极化,从而抑制CaOx肾钙化症的发展。这一发现为CaOx肾钙化症的治疗提供了新的思路和方法,也为其他肾脏疾病的研究提供了借鉴和参考。未来的研究可以进一步探讨AhR在肾脏疾病中的具体作用机制、开发针对AhR的新型治疗药物,并关注AhR在其他肾脏疾病中的作用,为肾脏疾病的治疗提供更多的靶点和思路。
| 名称 | 货号 | 规格 |
| Arginase 1 (E-2) | sc-271430 | 200ug/ml |
| Arginase 1 (E-2) AC | sc-271430AC | 500ug/ml,25%ag |