19 年
手机商铺
技术资料/正文
176 人阅读发布时间:2025-05-08 14:40
草酸钙(CaOx)晶体在肾脏中的沉积是引起肾钙化症(Nephrocalcinosis)的重要原因。这种沉积不仅会导致肾脏的物理性损伤,还会引发肾脏炎症反应,进一步加重肾脏功能的损害。多年来,科学家们一直在探索能够有效抑制CaOx晶体沉积并减轻肾脏炎症反应的方法和药物。近期,一项研究揭示了Sulforaphane(SFN),一种存在于多种蔬菜中的天然异硫氰酸酯,对草酸钙肾钙化症具有显著的双重治疗作用。本文将详细解析这篇题为《Sulforaphane elicits dual therapeutic effects on Renal Inflammatory Injury and crystal deposition in Calcium Oxalate Nephrocalcinosis》的研究文献,以期为相关领域的研究人员和临床医生提供参考和启示。

草酸钙肾钙化症是一种常见的肾脏疾病,其主要特征是肾脏中草酸钙晶体的异常沉积,这些晶体能够引发肾脏肾小管上皮细胞(TECs)的损伤和炎症反应。在这一过程中,Toll样受体4(TLR4)/干扰素调节因子1(IRF1)信号通路起着关键作用。此外,浸润的巨噬细胞(Ms)也可能影响肾脏内CaOx晶体的形成和CaOx诱导的肾脏损伤。
尽管核因子红系2相关因子2(Nrf2)在调节炎症和巨噬细胞极化方面的作用已被广泛研究,但其在调节CaOx肾钙化症中的潜在机制尚不清楚。因此,本研究旨在探讨Sulforaphane是否能够通过影响Nrf2及其下游信号通路,从而减轻草酸钙肾钙化症引起的肾脏炎性损伤和晶体沉积。

为了研究Sulforaphane的作用机制,研究人员采用了多种实验方法,包括基因表达数据分析、荧光素酶报告基因检测、蛋白质印迹、定量聚合酶链反应(qRT-PCR)、免疫荧光染色、荧光原位杂交、正电子发射断层扫描计算机断层成像(PET-CT)成像、流式细胞术和染色质免疫沉淀分析等。这些方法被用于研究Nrf2对miR-93-TLR4/IRF1的调控机制,以及Sulforaphane在体外和体内对炎症活动的抑制和巨噬细胞极化的调节作用。
Sulforaphane减轻CaOx肾钙化症引起的肾脏损伤和晶体沉积
研究发现,Sulforaphane能够显著减轻CaOx肾钙化症小鼠模型中的肾脏损伤和CaOx晶体沉积。这一结果提示,Sulforaphane可能具有治疗草酸钙肾钙化症的潜力。
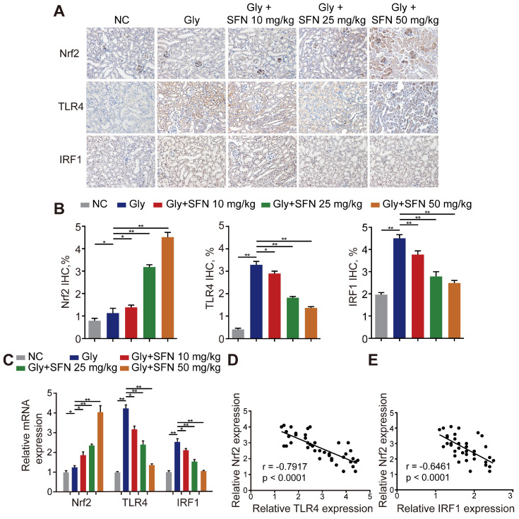
Nrf2水平上调与TLR4和IRF1水平负相关
在Sulforaphane处理的CaOx肾钙化症小鼠模型中,研究人员发现Nrf2水平显著上调,并且与TLR4和IRF1水平呈负相关。这表明Sulforaphane可能通过上调Nrf2水平来抑制TLR4和IRF1的表达,从而减轻肾脏炎症反应。
Nrf2抑制TLR4和IRF1水平并减少M1巨噬细胞极化
进一步的研究表明,Nrf2能够抑制TLR4和IRF1的表达,并减少由草酸钙晶体刺激的肾小管上皮细胞上清液诱导的M1巨噬细胞极化。这一结果进一步证实了Nrf2在调节肾脏炎症反应和巨噬细胞极化中的重要作用。
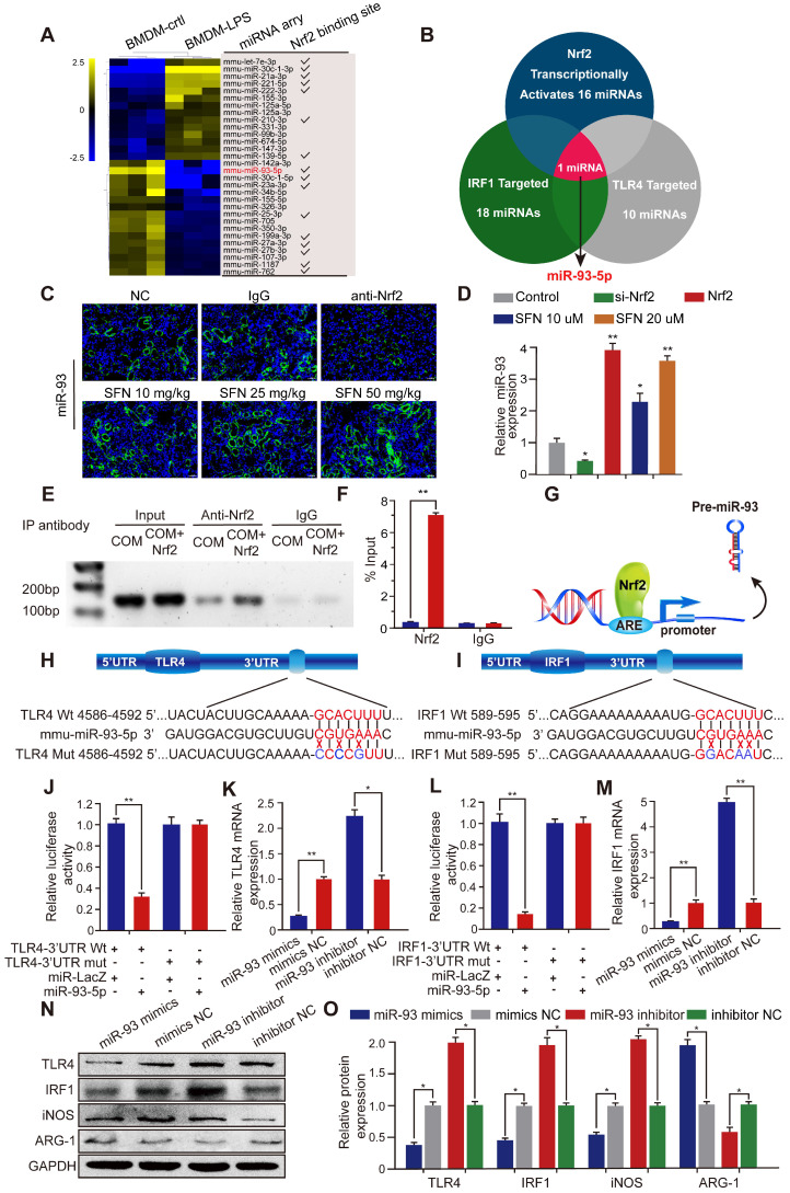
Nrf2通过转录激活miR-93-5p来抑制TLR4和IRF1
在机制方面,研究人员发现Nrf2能够转录激活miR-93-5p,并通过miR-93-5p直接靶向TLR4和IRF1的mRNA来抑制它们的表达。此外,抑制miR-93-5p的表达能够部分逆转Nrf2对TLR4/IRF1的下调作用,这进一步证实了Nrf2-miR-93-TLR4/IRF1信号通路在Sulforaphane减轻肾脏炎症反应中的作用。
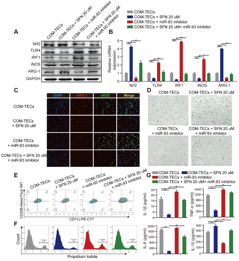
Sulforaphane促进M2巨噬细胞极化
除了抑制M1巨噬细胞极化外,研究还发现Sulforaphane能够促进M2巨噬细胞的极化。M2巨噬细胞在抗炎和修复过程中起着重要作用,因此这一发现进一步支持了Sulforaphane在治疗草酸钙肾钙化症中的潜在应用。

本研究的结果表明,Sulforaphane能够通过Nrf2-miR-93-TLR4/IRF1信号通路在体内外抑制草酸钙肾钙化症引起的肾脏炎性损伤和晶体沉积。具体来说,Sulforaphane上调Nrf2水平,进而抑制TLR4和IRF1的表达,减少M1巨噬细胞的极化,并促进M2巨噬细胞的极化。这些发现不仅揭示了Sulforaphane在治疗草酸钙肾钙化症中的潜在机制,还为开发新的治疗策略提供了重要参考。
值得注意的是,本研究的结果不仅限于草酸钙肾钙化症。由于Sulforaphane能够调节炎症和巨噬细胞极化,因此它可能对其他涉及炎症反应的肾脏疾病也具有治疗作用。未来的研究可以进一步探讨Sulforaphane在其他肾脏疾病中的应用潜力。
此外,本研究还发现Sulforaphane在调节Nrf2信号通路方面具有显著作用。Nrf2是一种重要的抗氧化和抗炎调节因子,它在多种疾病中发挥着重要作用。因此,研究Sulforaphane对Nrf2信号通路的调节作用不仅有助于深入理解其抗炎机制,还可能为开发新的抗炎药物提供新的思路。

本研究的结果揭示了Sulforaphane在治疗草酸钙肾钙化症中的潜在临床应用价值。作为一种天然化合物,Sulforaphane具有较低的毒性和较好的生物利用度,因此它可能成为一种安全有效的治疗草酸钙肾钙化症的新药物。未来的研究可以进一步探讨Sulforaphane的临床应用潜力,包括其给药方式、剂量和安全性等方面的问题。
此外,本研究的结果还可能为其他肾脏疾病的治疗提供新的思路。由于炎症是多种肾脏疾病的共同病理过程,因此抑制炎症反应可能是一种有效的治疗策略。Sulforaphane作为一种具有抗炎作用的天然化合物,可能在这些疾病的治疗中发挥重要作用。
尽管本研究取得了显著成果,但仍存在一些局限性。例如,本研究主要在小鼠模型中进行,因此其结果在人类中的适用性尚需进一步验证。此外,本研究主要关注了Sulforaphane对肾脏炎症反应和巨噬细胞极化的影响,但其对肾脏其他方面的作用尚不清楚。未来的研究可以进一步探讨Sulforaphane对肾脏功能、结构和代谢等方面的影响,以更全面地评估其治疗潜力。
另外,本研究虽然揭示了Sulforaphane通过Nrf2-miR-93-TLR4/IRF1信号通路抑制肾脏炎症反应和晶体沉积的机制,但具体的作用细节和调控网络仍需进一步深入研究。未来的研究可以采用更先进的实验技术和方法,如单细胞测序、蛋白质组学和代谢组学等,以更深入地揭示Sulforaphane的作用机制。
本研究揭示了Sulforaphane在治疗草酸钙肾钙化症中的潜在作用机制,即通过Nrf2-miR-93-TLR4/IRF1信号通路抑制肾脏炎症反应和晶体沉积。这一发现不仅为草酸钙肾钙化症的治疗提供了新的思路和方法,还可能为其他肾脏疾病的治疗提供启示。未来的研究可以进一步探讨Sulforaphane的临床应用潜力和作用机制,以推动其在肾脏疾病治疗中的应用和发展。
| 名称 | 货号 | 规格 |
| PE Rat Anti-Mouse F4/80(T45-2342) | 565410 | 100ug |
| Alexa Fluor 647 Rat Anti-Mouse CD206(MR5D3) | 565250 | 25ug |
| PE-Cy7 Hamster Anti-Mouse CD11c(HL3) | 558079 | 100ug |
| FITC Rat Anti-CD11b(M1/70) | 553310 | 500ug |