19 年
手机商铺
技术资料/正文
154 人阅读发布时间:2025-05-13 11:59
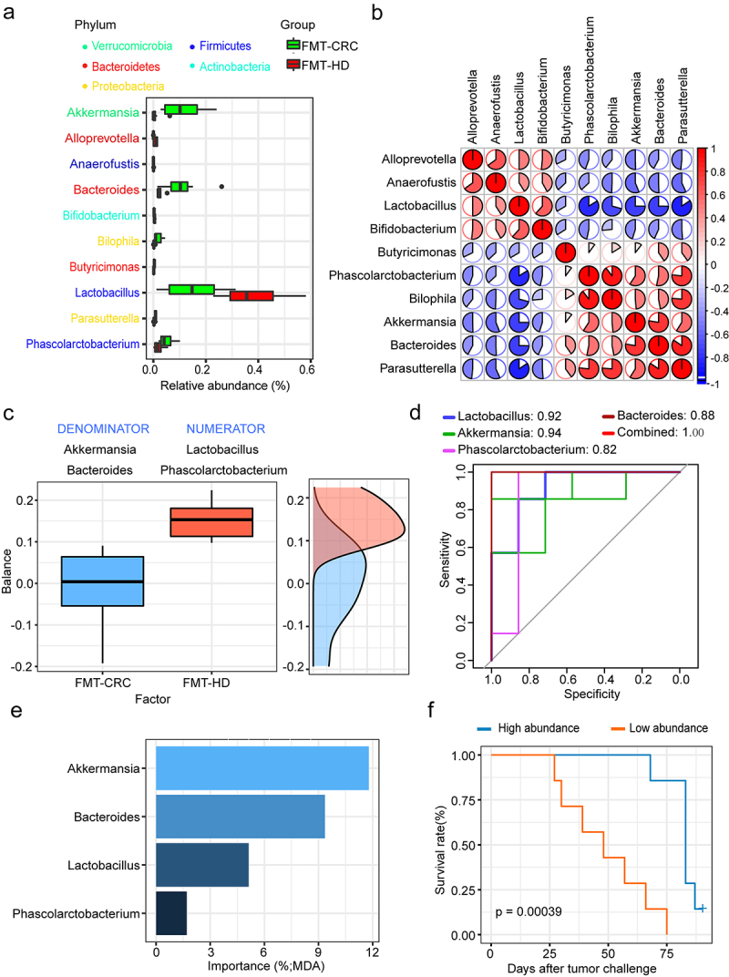
随着现代生物技术的飞速发展,肠道微生物群在人体健康与疾病中的作用逐渐受到科学家们的重视。特别是在癌症治疗领域,肠道微生物的调节作用被视为潜在的突破性方向。近期,一篇题为《Lacticaseibacillus paracasei sh2020 induced antitumor immunity and synergized with anti-programmed cell death 1 to reduce tumor burden in mice》的研究论文在知名期刊上发表,揭示了副干酪乳酪杆菌sh2020(Lacticaseibacillus paracasei sh2020)在诱导抗肿瘤免疫及与抗PD-1协同减少小鼠肿瘤负荷方面的独特作用。本文将对该研究进行详细解析和描述,以期为相关领域的研究人员和临床工作者提供有价值的参考。

肠道微生物群作为人体内一个复杂的生态系统,与宿主之间存在着密切且复杂的相互作用。近年来,越来越多的研究表明,肠道微生物不仅参与营养物质的吸收和代谢,还在调节宿主免疫应答、预防疾病发生和发展等方面发挥着重要作用。特别是在癌症领域,肠道微生物群的调节作用被视为潜在的治疗靶点。
抗PD-1治疗作为目前癌症免疫疗法的重要组成部分,通过阻断PD-1受体与其配体PD-L1的结合,恢复T细胞的抗肿瘤活性,已在多种癌症治疗中显示出显著疗效。然而,抗PD-1治疗的效果在不同患者之间存在较大差异,这可能与肠道微生物群的组成和功能状态密切相关。

本研究旨在探究副干酪乳酪杆菌sh2020对小鼠肠道微生物群的调节作用,以及其与抗PD-1协同减少肿瘤负荷的潜在机制。通过深入分析该菌株在诱导抗肿瘤免疫方面的作用,为癌症免疫治疗提供新的思路和方法。


本研究首次揭示了副干酪乳酪杆菌sh2020在诱导抗肿瘤免疫及与抗PD-1协同减少小鼠肿瘤负荷方面的独特作用。通过深入分析该菌株的作用机制,我们发现其能够调节肠道微生物群的组成和功能状态,进而诱导肿瘤组织内CXCL10趋化因子的表达上调和CD8+ T细胞的招募及活化。这些发现不仅为癌症免疫治疗提供了新的思路和方法,也为后续的临床应用提供了有力的支持。
此外,本研究还提示我们,在癌症免疫治疗中应充分考虑肠道微生物群的调节作用。通过优化肠道微生物群的组成和功能状态,可能能够进一步提高免疫治疗的疗效和安全性。因此,未来的研究应进一步深入探究肠道微生物群与免疫治疗之间的相互作用关系,为癌症患者提供更加精准和有效的治疗方案。
本研究通过构建小鼠结直肠癌模型,成功筛选出具有显著抗肿瘤免疫作用的副干酪乳酪杆菌sh2020。该菌株能够诱导肿瘤组织内CXCL10趋化因子的表达上调和CD8+ T细胞的招募及活化,进而与抗PD-1抗体协同减少小鼠肿瘤负荷。同时,该菌株还具有良好的安全性和稳定性。这些发现为癌症免疫治疗提供了新的思路和方法,有望为癌症患者提供更加精准和有效的治疗方案。
尽管本研究取得了初步的成果,但仍有许多问题有待进一步探讨。例如,副干酪乳酪杆菌sh2020在人体内的作用机制是否与小鼠一致?该菌株是否适用于其他类型的癌症?如何优化肠道微生物群的组成和功能状态以进一步提高免疫治疗的疗效?这些问题将是未来研究的重要方向。
总之,本研究为癌症免疫治疗提供了新的思路和方法,有望为癌症患者带来福音。我们期待在未来的研究中能够进一步深入探究肠道微生物群与免疫治疗之间的相互作用关系,为癌症治疗领域的发展做出更大的贡献。
| 名称 | 货号 | 规格 |
| Rabbit anti-CXCL10 Polyclonal Antibody | abs135937-100ug | 100ug |
| mIP-10 MAb (Cl 13401 (25 ug) | MAB466-SP | 25ug |
| Rabbit anti-CXCL10 Polyclonal Antibody | abs135937-50ug | 50ug |
| InVivoMAb anti-mouse CD8α | BE0117-5MG | 5MG |