19 年
手机商铺
技术资料/正文
116 人阅读发布时间:2025-05-14 13:23
在探索健康与长寿的科学道路上,饮食限制(Dietary Restriction, DR)作为一种干预手段,长久以来一直受到研究者的广泛关注。尽管DR在延长健康寿命方面展现出了显著效果,但其对淋巴系统的抑制效应却成为限制其广泛应用的一大障碍。为了深入理解这一现象的机制,科学家们从多个角度展开了深入研究。近期,一篇题为《Gut microbiota mediates the inhibition of lymphopoiesis in dietary-restricted mice by suppressing glycolysis》的研究论文为我们揭示了肠道菌群在这一过程中的关键作用。本文将对该文献进行深度解析与描述,探讨肠道菌群如何通过调节糖酵解来影响DR小鼠的淋巴生成。

饮食限制(DR)作为一种重要的抗衰老干预手段,已被多项研究证实能够延长健康寿命。然而,DR在抑制淋巴生成方面的负面影响却不容忽视。淋巴系统是免疫系统的重要组成部分,负责生成淋巴细胞,对维持机体免疫稳态至关重要。因此,揭示DR抑制淋巴生成的机制,对于优化DR干预策略、减少其负面影响具有重要意义。
本研究旨在探究肠道菌群在DR小鼠淋巴生成抑制中的作用机制,特别是关注肠道菌群如何通过调节糖酵解来影响淋巴细胞的生成。
实验动物与分组:研究选用了小鼠作为实验对象,将其分为正常饮食组(AL组)和饮食限制组(DR组)。同时,通过抗生素处理或无菌饲养方法构建肠道菌群缺失小鼠,以探究肠道菌群在DR抑制淋巴生成中的作用。
淋巴生成评估:通过流式细胞术检测小鼠骨髓和脾脏中淋巴细胞的数量和比例,评估淋巴生成情况。
糖酵解检测:利用生物化学方法检测淋巴细胞中糖酵解关键酶的活性,以及糖酵解产物的水平,以评估糖酵解过程的变化。
肠道菌群分析:通过16S rRNA基因测序技术,分析小鼠肠道菌群的组成和结构变化,以揭示肠道菌群与淋巴生成抑制之间的关系。
补充实验:通过给DR小鼠补充特定代谢产物(如丁酸盐),观察其对淋巴生成和糖酵解的影响,进一步验证肠道菌群的作用机制。

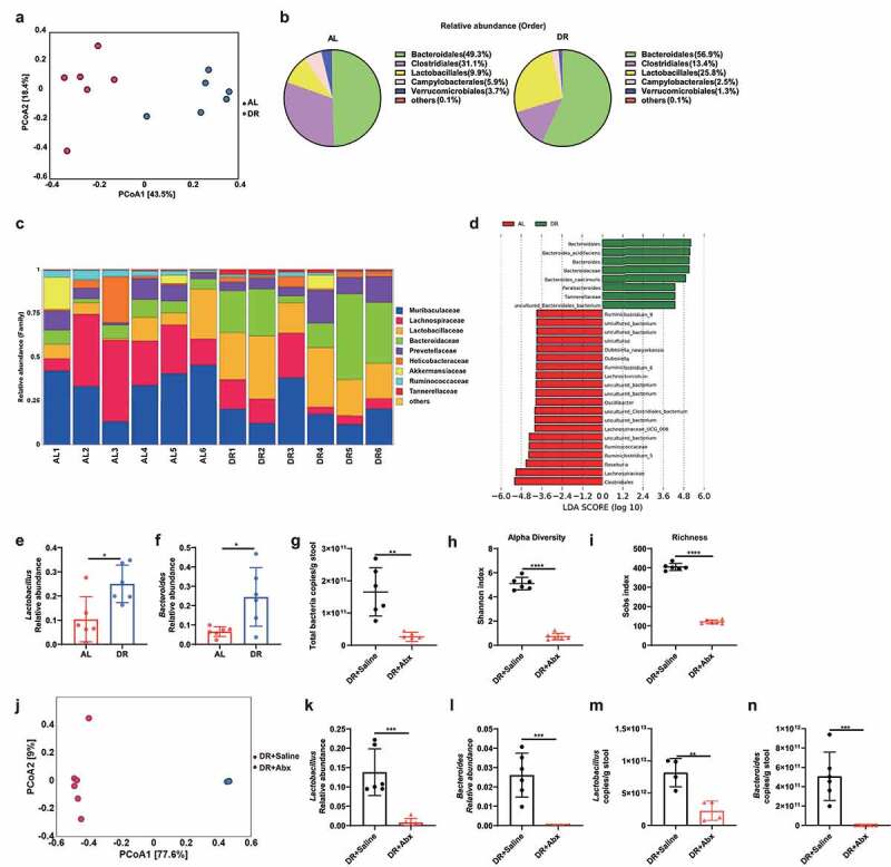
DR抑制淋巴生成:与AL组相比,DR组小鼠骨髓和脾脏中淋巴细胞的数量和比例显著降低,表明DR对淋巴生成具有抑制作用。
肠道菌群缺失缓解DR的抑制效应:抗生素处理或无菌饲养的DR小鼠,其淋巴生成抑制效应得到显著缓解,表明肠道菌群在DR抑制淋巴生成中扮演重要角色。
DR下调淋巴细胞糖酵解:DR小鼠淋巴细胞中糖酵解关键酶的活性降低,糖酵解产物水平下降,表明DR通过抑制糖酵解来影响淋巴生成。
肠道菌群改变与糖酵解抑制:DR显著改变了小鼠肠道菌群的组成和结构,特别是增加了产生丁酸盐的细菌种类。同时,补充丁酸盐的AL小鼠也表现出淋巴细胞糖酵解抑制和淋巴生成减少的现象,进一步证实了肠道菌群通过调节糖酵解来影响淋巴生成。
糖酵解抑制是肠道菌群介导淋巴生成抑制的关键:药理学抑制糖酵解能够逆转肠道菌群缺失对DR小鼠淋巴生成的缓解效应,表明糖酵解抑制是肠道菌群介导淋巴生成抑制的关键机制。

本研究首次揭示了肠道菌群在DR抑制淋巴生成中的关键作用,特别是通过调节糖酵解来实现这一效应。这一发现不仅深化了我们对DR负面效应机制的理解,也为优化DR干预策略、减少其负面影响提供了新的思路。
首先,通过调节肠道菌群或补充特定代谢产物(如丁酸盐),可能有助于缓解DR对淋巴生成的抑制作用,从而提高DR干预的安全性和有效性。其次,本研究也提示我们,在探索新的抗衰老干预手段时,应充分考虑肠道菌群与机体代谢之间的相互作用,以实现更加精准和个性化的干预策略。
此外,本研究还发现DR能够显著改变小鼠肠道菌群的组成和结构,特别是增加了产生丁酸盐的细菌种类。这一发现不仅为肠道菌群在DR效应中的作用提供了新的证据,也为未来研究肠道菌群与机体健康之间的关系提供了新的视角。
然而,本研究也存在一定的局限性。例如,虽然通过抗生素处理或无菌饲养方法成功构建了肠道菌群缺失小鼠,但这种方法可能无法完全模拟自然状态下肠道菌群的缺失情况。此外,本研究主要关注了肠道菌群对淋巴生成的影响,但肠道菌群在DR效应中的其他作用(如代谢调节、免疫调节等)也值得进一步深入研究。

综上所述,本研究揭示了肠道菌群通过抑制糖酵解介导DR小鼠淋巴生成抑制的新机制。这一发现不仅深化了我们对DR负面效应机制的理解,也为优化DR干预策略提供了新的思路。未来研究将进一步探索肠道菌群在DR效应中的其他作用机制,以及如何通过调节肠道菌群来实现更加精准和个性化的抗衰老干预策略。同时,我们也将继续关注肠道菌群与机体健康之间的关系,为推动健康老龄化和提高人类生活质量贡献更多的科学力量。
| 名称 | 货号 | 规格 |
| Rabbit anti-CXCL10 Polyclonal Antibody | abs135937-100ug | 100ug |
| mIP-10 MAb (Cl 13401 (25 ug) | MAB466-SP | 25ug |
| Rabbit anti-CXCL10 Polyclonal Antibody | abs135937-50ug | 50ug |
| InVivoMAb anti-mouse CD8α | BE0117-5MG | 5MG |