19 年
手机商铺
技术资料/正文
211 人阅读发布时间:2025-05-14 13:29
宫颈癌是女性癌症死亡的主要原因之一,每年影响着数以万计的女性。高危型人乳头瘤病毒(HPV)的持续感染被认为是宫颈癌的主要危险因素,其中HPV16和HPV18是最常见的致癌类型。HPV的致癌机制涉及多种病毒基因和宿主细胞蛋白的相互作用,其中E6和E7癌蛋白在诱导细胞恶性转化中扮演关键角色。最近,一篇发表在《Signal Transduction and Targeted Therapy》期刊上的研究文章,揭示了HPV18的E6蛋白通过调节mRNAs的翻译,促进宫颈癌进展的一种新机制。本文将对该研究进行详细的解析。

宫颈癌是全球女性癌症死亡的主要原因之一,每年新增病例数超过57万。高危型HPV感染是宫颈癌的主要危险因素,其中HPV16和HPV18的致癌特性尤为突出。这两种病毒类型的E6和E7癌蛋白能够通过降解和灭活肿瘤抑制因子p53和pRb,放松细胞周期进程,而不诱导细胞凋亡和衰老,从而诱导正常上皮细胞的恶性转化。然而,病毒诱导的mRNA翻译改变在致癌过程中的作用仍不清楚。
本研究旨在探讨HPV18的E6蛋白如何通过调节mRNAs的翻译,促进宫颈癌的进展。通过利用多核糖体分析和RNA测序技术,系统地评估HPV18感染的宫颈癌细胞中E6调节的mRNA翻译,从而揭示E6在宫颈癌发生和发展中的新机制。

细胞培养与转染:研究采用稳定转染E6沉默shRNA(shE6)或靶向不相关LacZ基因的shRNA的HeLa细胞。HeLa细胞是一种常用的宫颈癌细胞系,能够模拟HPV感染的宫颈癌细胞环境。
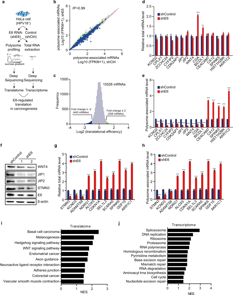
多核糖体分析和RNA测序:利用多核糖体分析技术,分离并纯化处于活跃翻译状态的mRNA。随后,利用RNA测序技术对这些mRNA进行测序,以获得翻译组数据。
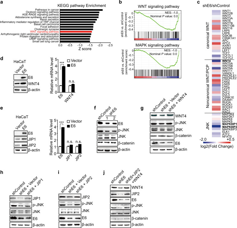
数据分析:通过生物信息学方法,分析翻译组数据,鉴定出E6沉默后翻译水平发生显著变化的mRNAs。并利用KEGG和GSEA进行功能富集分析,探讨这些变化与致癌机制的关系。
蛋白质验证:选择部分翻译水平显著变化的mRNAs,利用qRT-PCR和Western blot技术,验证其转录和翻译水平的变化。
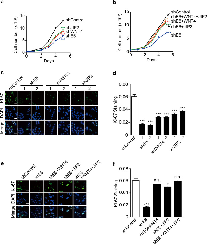
通路验证:通过敲除和异位表达实验,验证E6是否通过调节特定mRNAs的翻译,激活特定的信号通路,从而促进细胞增殖和肿瘤生长。
E6对HeLa细胞mRNA翻译的影响
E6通过增加WNT4和JIP2的翻译,促进非常规的WNT/PCP/JNK通路
E6通过转化激活WNT/PCP/JNK途径促进细胞增殖
E6通过WNT/PCP/JNK途径促进肿瘤生长
人宫颈腺癌E6/WNT/JNK通路的研究

本研究揭示了HPV18的E6蛋白通过调节mRNAs的翻译而产生的一种新的致癌机制。E6能够选择性地上调WNT4和JIP2的翻译,从而激活非经典的WNT/PCP/JNK通路,促进体外细胞增殖和体内肿瘤生长。异位表达WNT4/JIP2可以有效地挽救E6沉默引起的细胞增殖下降,这表明WNT4/JIP2通路介导了E6促进细胞增殖的作用。研究结果不仅加深了对HPV致癌机制的理解,也为宫颈癌的治疗提供了新的潜在靶点。

揭示新机制:本研究首次揭示了HPV18的E6蛋白通过调节mRNAs的翻译,促进宫颈癌进展的新机制,为HPV致癌机制的研究提供了新的视角。
潜在治疗靶点:WNT4和JIP2作为E6调节的关键分子,可能成为宫颈癌治疗的潜在靶点。通过抑制这些分子的翻译或功能,可能阻断E6诱导的细胞增殖和肿瘤生长。
提高筛查效率:本研究为宫颈癌的早期筛查提供了新的思路。通过检测E6、WNT4和JIP2的表达水平,可能提高宫颈癌的筛查效率和准确性。
推动个性化治疗:本研究结果有助于推动宫颈癌的个性化治疗。根据患者的E6、WNT4和JIP2表达水平,制定针对性的治疗方案,可能提高治疗效果和患者的生存率。
深入机制研究:进一步探讨E6如何调节WNT4和JIP2的翻译,以及WNT/PCP/JNK通路在宫颈癌发生和发展中的具体作用机制。
临床验证:通过大规模的临床研究,验证E6、WNT4和JIP2作为宫颈癌筛查和治疗靶点的有效性和安全性。
药物研发:基于本研究结果,开发针对E6、WNT4和JIP2的药物,为宫颈癌的治疗提供新的选择。
多因素综合分析:结合HPV感染、基因组变异、表观遗传修饰等多种因素,综合分析宫颈癌的发生和发展机制,为制定更加精准的治疗方案提供依据。
本研究揭示了HPV18的E6蛋白通过调节mRNAs的翻译,促进宫颈癌进展的新机制,为HPV致癌机制的研究和宫颈癌的治疗提供了新的视角和潜在靶点。未来,随着研究的深入和技术的进步,我们有理由相信,宫颈癌的防治将取得更加显著的进展。
| 名称 | 货号 | 规格 |
| Rabbit anti-JIP1 Polyclonal Antibody(C-term) | abs113309-50ul | 50ul |
| HPV18 E6 (289-13965) | sc-57835 | 200ug/ml |
| JIP-2 (1E11) | sc-53553 | 200ug/ml |
| p53 (DO-1) | sc-126 | 200ug/ml |