19 年
手机商铺
技术资料/正文
140 人阅读发布时间:2025-05-14 13:30
慢性疼痛是一种普遍存在的健康问题,其发病率约占全球人口的1/3,在中国至少有一亿以上的慢性疼痛患者。这种长期的疼痛不仅严重影响患者的生活质量,还极大地增加了抑郁、焦虑等情感障碍的患病风险,对个人、家庭和社会均带来沉重的负担。尽管目前已有一些镇痛药物可供使用,但这些药物的种类有限、治疗效果不理想,且存在较大的毒副作用,远远无法满足临床需求。因此,寻找新的、有效的镇痛干预靶点成为当前神经科学领域的研究热点和难点。
近年来,有关二价锌离子(Zn²⁺)的镇痛效果逐渐受到关注,但其具体镇痛机制一直不清楚。随着研究的深入,G蛋白偶联受体39(GPR39)被推测为Zn²⁺的内源性配体,然而GPR39在痛觉调控中的作用仍知之甚少。近期,兰州大学药学院胡晓东教授团队在GPR39的研究中取得了突破性进展,揭示了GPR39在治疗慢性病理性痛中的分子、细胞和环路机制。这一研究成果不仅为慢性疼痛的治疗提供了新的可干预靶点,也为未来的药物研发提供了新的思路。

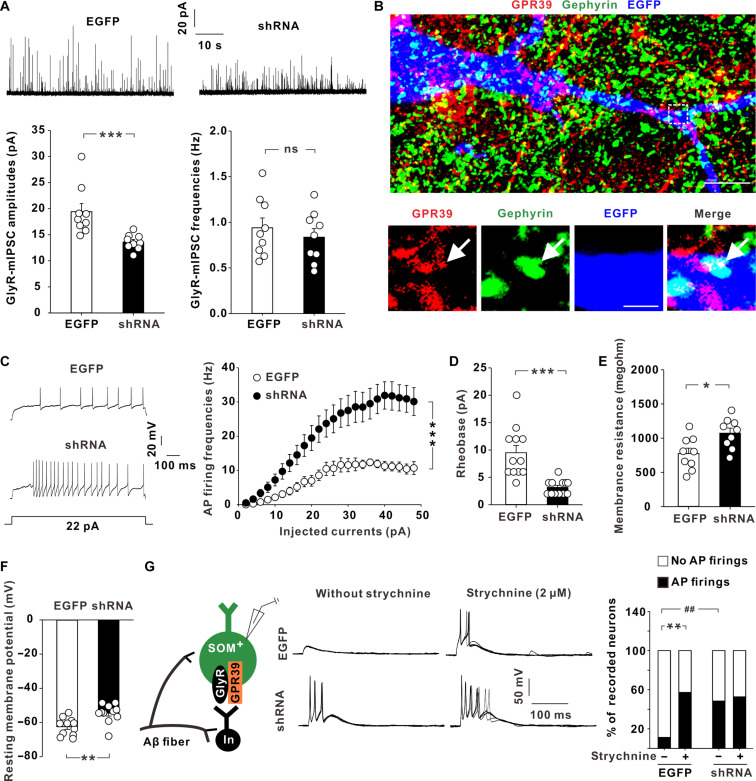
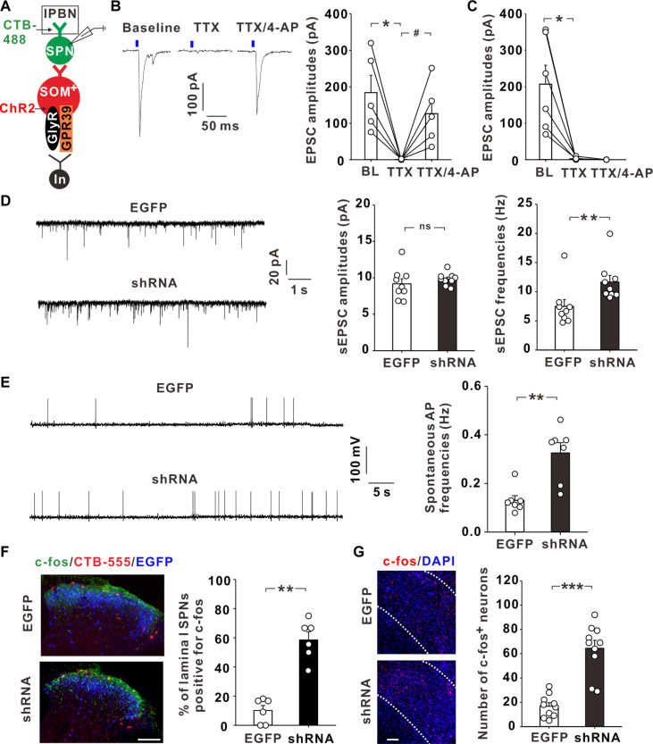
G蛋白偶联受体(GPCRs)是细胞膜上的一类重要受体,参与多种生理和病理过程,包括疼痛调节。GPR39作为GPCRs家族的一员,最初被认为是一种锌离子受体,但其在疼痛调节中的具体作用机制尚未明确。脊髓背角是传递、整合各种感觉信息的关键部位,其中包括多种不同的神经元类型,这些神经元在痛觉信息的传递和处理中起着至关重要的作用。
本研究旨在深入探讨GPR39在慢性病理性痛中的作用机制,通过形态学、分子生物学、光遗传学等实验技术,揭示GPR39与甘氨酸受体(GlyR)的相互作用,以及这种相互作用如何影响痛觉信息的传递和处理。


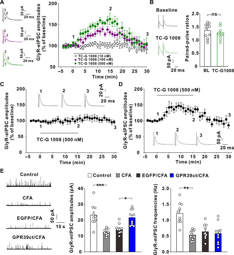
本研究揭示了GPR39在治疗慢性病理性痛中的分子、细胞和环路机制,为慢性疼痛的治疗提供了新的可干预靶点。GPR39与GlyR的相互作用不仅提高了GlyR的突触抑制功能,还阻滞了痛觉信息从外周向中枢的传递,从而实现了镇痛效果。此外,GPR39的激动剂还能有效缓解痛相关的厌恶情绪等,进一步提高了其作为镇痛药物的潜力。
然而,本研究仍存在一些局限性。例如,研究者仅在小鼠模型中进行了实验,尚需进一步在人体中进行验证。此外,GPR39的激动剂仍需进一步优化和筛选,以提高其镇痛效果和降低毒副作用。
尽管如此,本研究仍为慢性疼痛的治疗提供了新的思路和方法。未来,研究者可以进一步探讨GPR39与其他受体的相互作用机制,以及其在其他疼痛类型中的作用。同时,也可以开展药物研发工作,开发以GPR39为靶点的镇痛药物,为慢性疼痛患者提供更好的治疗选择。
本研究揭示了GPR39在治疗慢性病理性痛中的重要作用机制,为慢性疼痛的治疗提供了新的可干预靶点。GPR39与GlyR的相互作用不仅提高了GlyR的突触抑制功能,还阻滞了痛觉信息的传递,从而实现了镇痛效果。这一研究不仅为慢性疼痛的治疗提供了新的思路和方法,也为未来的药物研发提供了新的靶点。未来,研究者可以进一步深入探讨GPR39在疼痛调控中的机制,并开展药物研发工作,为慢性疼痛患者提供更好的治疗选择。

随着对GPR39在慢性病理性痛中作用机制的深入研究,我们有望开发出更加有效、安全的镇痛药物。这些药物不仅能够缓解患者的疼痛症状,还能改善其生活质量,减轻家庭和社会的负担。此外,对GPR39的研究还可能为其他疼痛类型的治疗提供新的思路和方法。因此,我们应该继续加强对GPR39及其相关机制的研究,以期在慢性疼痛的治疗领域取得更多的突破和进展。
| 名称 | 货号 | 规格 |
| U-73122 | abs812225-25mg | 25mg |
| Y-27632 | abs812864-5mg | 5mg |
| Y-27632 | abs812864-50mg | 50mg |
| BAPTA-AM | abs47029892-25mg | 25mg |