19 年
手机商铺
技术资料/正文
150 人阅读发布时间:2025-05-15 13:28
癌症作为全球范围内的主要健康威胁之一,其治疗手段的研究一直是医学领域的重点。尤其是针对胰腺癌(PDAC)和非小细胞肺癌(NSCLC)这类预后较差的癌症类型,探索新的治疗策略显得尤为重要。尽管免疫检查点抑制剂、树突状细胞(DC)疫苗等疗法已应用于临床实践,但PDAC因其肿瘤免疫荒漠微环境而对治疗反应有限,而NSCLC虽然对免疫治疗有一定反应,但存在初始响应差和耐药问题。因此,迫切需要改进现有的治疗策略,以应对这些临床挑战。近期,黄炳培团队在《Cell Reports Medicine》上发表了一项重要研究,探索了线粒体DNA(mtDNA)强化树突状细胞来源的细胞外囊泡疫苗在肺癌和胰腺癌中的抗肿瘤免疫效应。本文将对这一研究进行深入的文献解析。

胰腺癌(PDAC)和非小细胞肺癌(NSCLC)是两种常见的恶性肿瘤,具有高发病率和高死亡率。传统的治疗手段如手术、化疗和放疗虽然在某些情况下有效,但总体疗效有限,尤其是对于晚期和复发转移的癌症患者。近年来,免疫治疗作为一种新兴的治疗方式,在癌症治疗中展现出了广阔的前景。然而,免疫治疗的疗效仍受到多种因素的影响,如肿瘤的免疫微环境、免疫细胞的活性以及免疫逃逸机制等。
免疫检查点抑制剂是免疫治疗中的一类重要药物,它们通过抑制肿瘤细胞的免疫逃逸机制,恢复免疫系统的抗肿瘤活性。然而,PDAC因其独特的肿瘤免疫荒漠微环境,对免疫检查点抑制剂的反应有限。NSCLC虽然对免疫治疗有一定反应,但存在初始响应差和耐药问题,这限制了免疫治疗在这两种癌症中的应用。因此,开发新的免疫治疗策略,以提高PDAC和NSCLC的治疗效果,具有重要的临床意义。

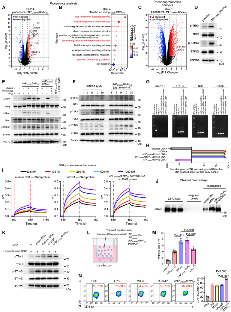
黄炳培团队的研究发现,迁移性DC的稀缺性与免疫冷肿瘤状态相关,这导致了癌症患者预后和治疗反应不良。为了解决这个问题,他们开发了一种基于自体DC疫苗的策略,利用患者类器官或癌细胞衍生的mtDNA和抗原装载阳离子纳米颗粒(cNPs),负载免疫原性DC衍生的微泡(cNPcancer cell@MVDC)。这种新型疫苗在肺癌和胰腺癌中诱发了显著的抗肿瘤免疫效应。
具体来说,研究团队首先通过提取患者类器官或癌细胞中的mtDNA和抗原,将其装载到cNPs中,形成cNPcancer cell复合物。然后,他们将这种复合物与免疫原性DC衍生的微泡结合,形成cNPcancer cell@MVDC疫苗。通过皮下注射的方式,将这种疫苗接种到小鼠体内,观察其抗肿瘤效果。
研究结果表明,cNPcancer cell@MVDC疫苗能够恢复血管功能,将冷肿瘤转化为热状态,从而激活T细胞和自然杀伤细胞,降低肿瘤生长,提高荷瘤小鼠的生存率。与传统的免疫治疗方法相比,cNPcancer cell@MVDC疫苗具有更好的治疗效果和更低的副作用。
体内成像显示,cNPcancer cell@MVDC疫苗在肿瘤和淋巴结中聚集,并通过恢复血管功能促进免疫细胞浸润。这一发现为理解抗肿瘤免疫机制提供了新的视角,并为开发更有效的免疫治疗策略提供了依据。
黄炳培团队的研究不仅揭示了mtDNA在抗肿瘤免疫中的重要作用,还为开发新型免疫治疗策略提供了有力的支持。具体来说,这项研究的意义主要体现在以下几个方面:
提供了一种新的免疫治疗策略:cNPcancer cell@MVDC疫苗作为一种新型的自体DC疫苗,能够恢复血管功能,将冷肿瘤转化为热状态,从而激活免疫系统,诱发抗肿瘤免疫。这种策略为PDAC和NSCLC等难治性癌症提供了新的治疗途径。
揭示了mtDNA在免疫调节中的潜在作用:研究发现,mtDNA作为一种免疫刺激因子,能够增强DC的免疫原性,促进T细胞和自然杀伤细胞的激活。这一发现为理解mtDNA在免疫调节中的作用提供了新的证据,也为开发基于mtDNA的免疫治疗策略提供了思路。
推动了个性化癌症治疗的发展:cNPcancer cell@MVDC疫苗采用患者自身的类器官或癌细胞衍生的mtDNA和抗原,具有高度的个性化和特异性。这种个性化治疗策略能够针对患者的个体差异,提高治疗效果,减少副作用。
为临床转化提供了依据:研究团队通过小鼠模型验证了cNPcancer cell@MVDC疫苗的抗肿瘤效果,为其在临床上的应用提供了依据。未来,可以进一步开展临床试验,评估这种疫苗在PDAC和NSCLC患者中的安全性和有效性。
尽管黄炳培团队的研究取得了显著的成果,但仍存在一些问题和挑战需要解决。例如,如何进一步优化疫苗的制备工艺,提高其稳定性和有效性;如何评估疫苗在患者体内的代谢和分布,以确定最佳给药剂量和途径;如何监测和评估疫苗的免疫效果,以指导临床治疗和预后判断等。
此外,未来的研究还可以进一步探索mtDNA在免疫调节中的具体机制,以及与其他免疫分子的相互作用。同时,可以开发基于mtDNA的免疫治疗策略与其他治疗方法的联合应用,如放疗、化疗和靶向治疗等,以进一步提高治疗效果。
最后,值得注意的是,虽然cNPcancer cell@MVDC疫苗在小鼠模型中表现出了显著的抗肿瘤效果,但在临床应用前仍需进行大量的安全性和有效性评估。未来,随着研究的深入和技术的进步,相信这种新型免疫治疗策略将为更多的癌症患者带来希望和福音。

黄炳培团队的研究揭示了线粒体DNA强化树突状细胞来源的细胞外囊泡疫苗在肺癌和胰腺癌中的抗肿瘤免疫效应。他们通过开发一种基于自体DC疫苗的策略,利用患者类器官或癌细胞衍生的mtDNA和抗原装载阳离子纳米颗粒,负载免疫原性DC衍生的微泡,成功诱发了显著的抗肿瘤免疫效应。这项研究不仅为PDAC和NSCLC等难治性癌症提供了新的治疗途径,还为个性化癌症治疗的发展提供了有力的支持。未来,随着研究的深入和技术的进步,相信这种新型免疫治疗策略将在癌症治疗中发挥更加重要的作用。
| 名称 | 货号 | 规格 |
| Recombinant Mouse CCL21 Protein | abs01181-5ug | 5ug |
| Recombinant Mouse CCL19 Protein | abs01179-5ug | 5ug |
| HSC 70 (B-6) | sc-7298 | 200ug/ml |
| GENEJET GENOMIC DNA PURIF KIT | K0721 | EA |