引言
在肿瘤微环境中,肿瘤相关巨噬细胞(TAMs)扮演着复杂的角色。它们既可以抑制抗肿瘤免疫应答,促进肿瘤进展,也可以在某些条件下转变为助力免疫应答的细胞,从而抑制肿瘤生长。然而,如何有效调控TAMs的功能,使其从抑制状态转变为助力状态,一直是肿瘤免疫治疗领域的重要挑战。近日,复旦大学基础医学院张思团队与复旦大学附属中山医院董玲、薛如意团队在Science Advances期刊上发表了一项重要研究成果,揭示了激活TAMs表面的NOD样受体(NLRs)家族成员NOD1,可以显著增强TAMs助力抗肿瘤免疫应答的能力。这一发现为肿瘤免疫治疗提供了新的策略与思路。

研究背景
TAMs作为肿瘤微环境中的重要组成部分,其功能和极化状态直接影响肿瘤的生长和转移。传统上,TAMs被分为M1型和M2型两种极化状态。M1型TAMs具有抗肿瘤作用,而M2型TAMs则促进肿瘤进展。然而,在实际的肿瘤微环境中,TAMs的极化状态并非绝对,而是处于动态变化之中。因此,如何有效调控TAMs的极化状态,使其从抑制抗肿瘤免疫应答转变为助力免疫应答,成为肿瘤免疫治疗的重要研究方向。
NLRs作为一类重要的免疫受体,在固有免疫和适应性免疫中都发挥着重要作用。近年来,随着对NLRs研究的深入,人们发现NLRs在肿瘤免疫中也具有潜在的应用价值。然而,关于NLRs在TAMs极化状态调控中的作用,以及如何通过调控NLRs来影响TAMs的功能,尚缺乏深入研究。

研究目的
本研究旨在探讨NOD1在TAMs极化状态调控中的作用,以及激活NOD1对TAMs助力抗肿瘤免疫应答能力的影响。通过揭示NOD1在TAMs中的功能和作用机制,为肿瘤免疫治疗提供新的策略与思路。
研究方法
- 实验材料:选取肝细胞癌(HCC)患者肿瘤组织样本,分离并培养TAMs。同时,构建NOD1基因敲除和过表达的TAMs细胞系。
- 实验方法:采用流式细胞术、多重荧光免疫染色、基因集富集分析等方法,检测NOD1在TAMs中的表达情况,以及激活NOD1对TAMs极化状态、脂肪酸氧化(FAO)、共刺激分子OX40L膜定位、CD8+T细胞激活能力等的影响。此外,还通过小鼠实验验证NOD1激活在肿瘤免疫治疗中的作用。

研究结果
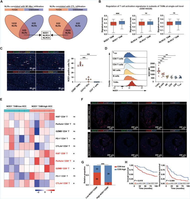
- NOD1在TAMs中的表达情况:研究发现,NOD1在HCC肿瘤微环境里的TAMs中广泛存在,且与患者对免疫治疗的应答和预后正相关。通过单细胞测序分析,发现抑癌性M1型TAMs特征性高表达NOD1等关键基因。
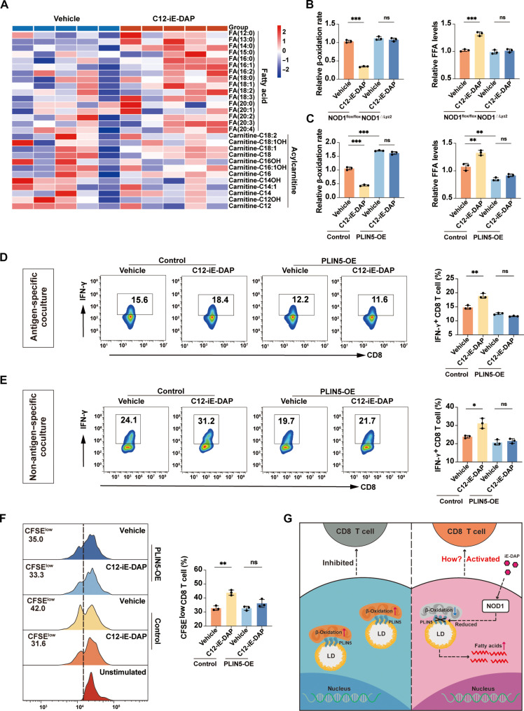
- 激活NOD1对TAMs极化状态的影响:激活NOD1可有效下调TAMs内脂滴相关蛋白perilipin 5,阻碍TAMs的脂肪酸氧化作用,使游离脂肪酸在细胞内堆积。这些代谢改变会促进共刺激分子OX40L的膜定位,使TAMs转变为免疫刺激表型。
- 激活NOD1对CD8+T细胞激活能力的影响:通过流式细胞术和多重荧光免疫染色分析,发现存在较多NOD1+TAMs的HCC内,激活状态CD8+T细胞的占比也明显更高。体外细胞实验显示,激活NOD1可使TAMs激活CD8+T细胞增殖和细胞毒性功能的效果显著增强。
- NOD1激活的具体起效机制:基因集富集分析提示,NOD1激活与TAMs内的脂肪酸氧化(FAO)相关通路呈显著负相关性。其中,受影响最明显、作用也最关键的就是perilipin 5。NOD1对perilipin 5的调控可能是经由激活p38信号通路,下调PPARα来影响其编码基因的转录。此外,增多的游离脂肪酸(FFAs)中,棕榈酸对NOD1激活调控CD8+T细胞最为重要。棕榈酸通过表观遗传修饰中的“棕榈酰化修饰”作用,增强共刺激分子OX40L的疏水性,使其更易出现在TAMs的膜表面,从而增强TAMs激活CD8+T细胞的能力。
- 小鼠实验验证:在小鼠实验中,激活NOD1能够与PD-1抑制剂治疗实现协同增效,显著提高肿瘤免疫治疗效果。同时,微环境内存在更多NOD1+TAMs也是HCC患者接受免疫应答的利好消息。
讨论
本研究揭示了NOD1在TAMs极化状态调控中的重要作用,以及激活NOD1对TAMs助力抗肿瘤免疫应答能力的影响。通过阐明NOD1激活的具体起效机制,为肿瘤免疫治疗提供了新的策略与思路。
- NOD1作为TAMs极化状态调控的关键分子:本研究发现,NOD1在M1型TAMs中高表达,且激活NOD1可使TAMs转变为免疫刺激表型。这一发现揭示了NOD1作为TAMs极化状态调控的关键分子,为通过调控NLRs来影响TAMs功能提供了新的思路。
- NOD1激活与脂肪酸代谢的关联:本研究还发现,NOD1激活与TAMs内的脂肪酸氧化(FAO)相关通路呈显著负相关性。通过调控脂肪酸代谢,NOD1能够影响TAMs的功能和极化状态。这一发现为通过调控代谢途径来影响免疫细胞功能提供了新的视角。
- NOD1激活在肿瘤免疫治疗中的应用前景:本研究通过小鼠实验验证了NOD1激活在肿瘤免疫治疗中的作用,并发现其与PD-1抑制剂治疗具有协同增效作用。这一发现为将NOD1激活应用于临床肿瘤免疫治疗提供了实验依据和理论基础。
然而,本研究仍存在一些局限性。例如,本研究主要关注了NOD1在TAMs中的功能和作用机制,而对其他NLRs成员在TAMs极化状态调控中的作用尚缺乏深入研究。此外,本研究主要基于肝细胞癌(HCC)患者肿瘤组织样本进行研究,对于其他类型肿瘤中TAMs的极化状态调控是否也受NOD1影响,尚需进一步验证。

结论
本研究揭示了NOD1在TAMs极化状态调控中的重要作用,以及激活NOD1对TAMs助力抗肿瘤免疫应答能力的影响。通过阐明NOD1激活的具体起效机制,为肿瘤免疫治疗提供了新的策略与思路。未来,将进一步研究其他NLRs成员在TAMs极化状态调控中的作用,以及NOD1激活在不同类型肿瘤免疫治疗中的应用前景。同时,也将探索如何精准打开TAMs表面NOD1开关的方法,以实现NOD1激活在临床肿瘤免疫治疗中的有效应用。
资料格式:
8b55199cb41a48faa0ff5bf53dd206db.png
查看详细文档