19 年
手机商铺
技术资料/正文
308 人阅读发布时间:2025-05-15 13:31
结直肠癌(Colorectal Cancer, CRC)是全球范围内常见的恶性肿瘤之一,其发病机制复杂,涉及多种因素,包括遗传背景、环境因素以及微生物组的改变。近年来,越来越多的研究开始关注肠道微生物在CRC发生发展中的重要作用,特别是具核梭杆菌(Fusobacterium nucleatum, Fn)作为一种重要的口腔和肠道共生菌,其在CRC组织中的富集与肿瘤进展密切相关。然而,具核梭杆菌如何通过特定的机制实现细菌在肿瘤组织中的定植和转移,仍然是该领域研究的热点和难点。近期,一项发表在Science Advances上的研究揭示了具核梭杆菌胞外囊泡(Fusobacterium nucleatum extracellular vesicles, FnEVs)在CRC中的关键作用,尤其是它们如何通过促进细菌黏附加速CRC进展。本文将详细解析这篇题为“Fusobacterium nucleatum extracellular vesicles are enriched in colorectal cancer and facilitate bacterial adhesion”的研究内容。

具核梭杆菌作为一种革兰氏阴性厌氧菌,广泛存在于人类口腔和肠道中。过去的研究已经表明,具核梭杆菌在CRC组织中的富集与肿瘤的恶性程度、侵袭性以及对化疗药物的耐药性有关。然而,具核梭杆菌如何影响CRC的进展机制仍不完全清楚。胞外囊泡(Extracellular Vesicles, EVs)是细胞释放的膜性结构,可以携带蛋白质、核酸、脂质等生物活性分子,在细胞间通讯和物质交换中发挥着重要作用。近年来,越来越多的研究开始关注微生物EVs在肿瘤发生发展中的作用。本研究团队推测,具核梭杆菌可能通过释放EVs来影响CRC细胞的生物学行为,进而促进CRC的进展。

样本收集与处理:研究团队收集了结肠炎相关CRC小鼠模型以及临床CRC患者的组织样本,通过差速离心和密度梯度离心等方法提取FnEVs。
FnEVs的鉴定与表征:利用透射电子显微镜观察FnEVs的形态结构,通过纳米颗粒跟踪分析测定FnEVs的浓度和大小分布,并利用蛋白质印迹分析鉴定FnEVs的标志性蛋白。
FnEVs对CRC细胞的影响:将FnEVs与CRC细胞共培养,观察FnEVs对CRC细胞增殖、迁移和侵袭能力的影响。同时,利用基因表达谱分析和蛋白质组学技术探究FnEVs对CRC细胞基因表达模式的影响。
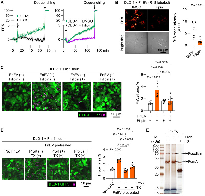
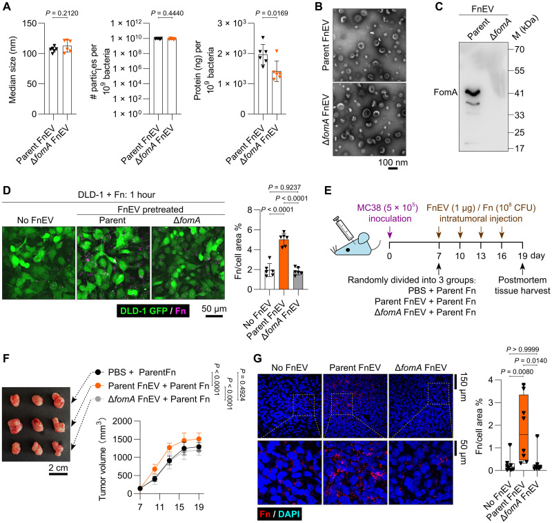
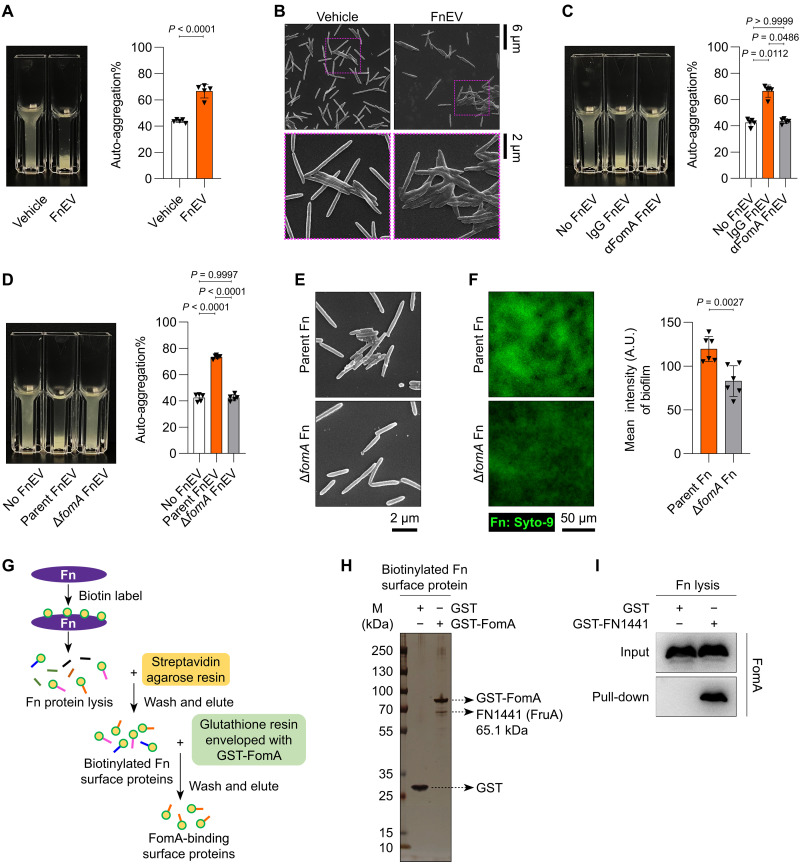
FnEVs促进细菌黏附的机制研究:通过膜融合实验和免疫荧光染色观察FnEVs与CRC细胞的相互作用,利用基因敲除和蛋白过表达技术探究FnEVs促进细菌黏附的具体机制。
临床相关性分析:分析CRC患者组织样本中FnEVs的富集程度与临床病理特征的关系,以及FnEVs促进细菌黏附与患者预后的相关性。

FnEVs在CRC中的富集:研究团队发现,在结肠炎相关CRC小鼠模型和临床CRC患者的组织样本中,FnEVs显著富集。这一结果提示,FnEVs可能在CRC进展中发挥着重要作用。
FnEVs促进CRC细胞增殖、迁移和侵袭:与CRC细胞共培养后,FnEVs显著促进了CRC细胞的增殖、迁移和侵袭能力。基因表达谱分析和蛋白质组学技术进一步揭示,FnEVs通过调控CRC细胞中与增殖、迁移和侵袭相关的基因表达模式,实现了对CRC细胞生物学行为的调控。
FnEVs促进细菌黏附的机制:研究团队发现,FnEVs能够与CRC细胞发生膜融合,将细菌表面蛋白FomA转移到CRC细胞表面。FomA通过与CRC细胞表面的FN1441相互作用,促进了具核梭杆菌的自聚集和黏附。这一机制为FnEVs促进细菌在CRC组织中的定植和转移提供了新的解释。
临床相关性分析:分析结果显示,CRC患者组织样本中FnEVs的富集程度与肿瘤的恶性程度、淋巴结转移和远处转移等临床病理特征密切相关。同时,FnEVs促进细菌黏附的患者预后较差,提示FnEVs可能是CRC预后评估的重要标志物之一。
本研究揭示了具核梭杆菌胞外囊泡在CRC中的关键作用,特别是它们通过促进细菌黏附加速CRC进展的机制。这一发现不仅为CRC的发病机制提供了新的见解,也为CRC的治疗提供了新的思路。
FnEVs作为CRC治疗的新靶点:由于FnEVs在CRC进展中的重要作用,它们可能成为CRC治疗的新靶点。通过抑制FnEVs的生成和释放,或者阻断FnEVs与CRC细胞的相互作用,可能能够抑制CRC的进展和转移。
微生物组与CRC的关系:本研究进一步强调了肠道微生物组在CRC发病中的重要性。通过调节肠道微生物组的组成和活性,可能能够预防CRC的发生和发展。未来,针对肠道微生物组的干预策略可能成为CRC预防和治疗的重要手段之一。
FnEVs在其他肿瘤中的作用:除了CRC外,FnEVs还可能在其他肿瘤中发挥类似的作用。未来的研究可以进一步探究FnEVs在其他肿瘤中的表达和功能,以及它们与其他肿瘤进展和转移的关系。
FnEVs的生物学功能多样性:本研究揭示了FnEVs在促进细菌黏附和CRC进展中的重要作用,但FnEVs的生物学功能可能远不止于此。未来的研究可以进一步探究FnEVs在细胞间通讯、物质交换、免疫调节等方面的作用,以及它们与其他生物活性分子的相互作用关系。

综上所述,本研究揭示了具核梭杆菌胞外囊泡在结直肠癌中的富集并促进细菌黏附的机制。这一发现不仅为CRC的发病机制提供了新的见解,也为CRC的治疗提供了新的思路。未来,针对FnEVs的干预策略可能成为CRC预防和治疗的重要手段之一。同时,进一步探究FnEVs的生物学功能多样性以及它们与其他肿瘤的关系也将是未来研究的重要方向。
| 名称 | 货号 | 规格 |
| VYBRANT MULTICOLOR CEL | V22889 | 1KIT |
| SYTO 9 GREEN FLUORESCE | S34854 | 100UL |