19 年
手机商铺
技术资料/正文
231 人阅读发布时间:2025-05-15 13:33
在现代社会,随着生活和工作压力的持续增大,焦虑等情感障碍类疾病的发病率逐年上升,成为影响人们心理健康的重要因素。流行病学调查数据显示,女性焦虑障碍的发病率显著高于男性,约为男性的两倍。然而,造成这种焦虑性别差异的神经机制尚未得到充分的解析。为了深入探究这一问题,青岛大学医学部神经精神疾病研究院的张遐和王颖团队在Science Advances杂志上发表了一篇题为“Hyperexcitation of ovBNST CRF neurons during stress contributes to female-biased expression of anxiety-like avoidance behaviors”的研究论文。本文将对该研究进行详细解析,探讨其研究背景、方法、结果及意义。

焦虑作为一种常见的情感障碍,其发病机制涉及多种神经递质、激素和脑区的相互作用。其中,卵圆核(oval bed nucleus of the stria terminalis, ovBNST)是一个关键的脑区,与焦虑应激反应密切相关。ovBNST富含应激激素——促肾上腺皮质激素释放因子(corticotropin releasing factor, CRF)和CRF神经元。在急性应激状态下,ovBNST的CRF水平会显著升高,且CRF神经元被激活,这一变化与焦虑症状的产生紧密相关。通过光遗传学方法特异性抑制ovBNST神经元活动,能够显著减轻焦虑症状,进一步证实了ovBNST在焦虑调节中的重要作用。
值得注意的是,ovBNST还具有性别二态性特征。解剖学研究发现,男性ovBNST的体积是女性的两倍,而雌性ovBNST中CRF神经元的数量则多于雄性。这一性别差异提示我们,ovBNST可能在焦虑易感性的性别差异中发挥着关键作用。然而,关于ovBNST如何介导这种性别差异的具体机制,目前仍不清楚。

基于上述背景,张遐和王颖团队旨在探究ovBNST在焦虑易感性性别差异中的神经机制。他们利用强迫游泳急性应激建立了一种小鼠焦虑易感性性别差异模型,通过该模型研究急性应激过程中ovBNST CRF神经元的兴奋模式及其与焦虑易感性性别差异的关系。
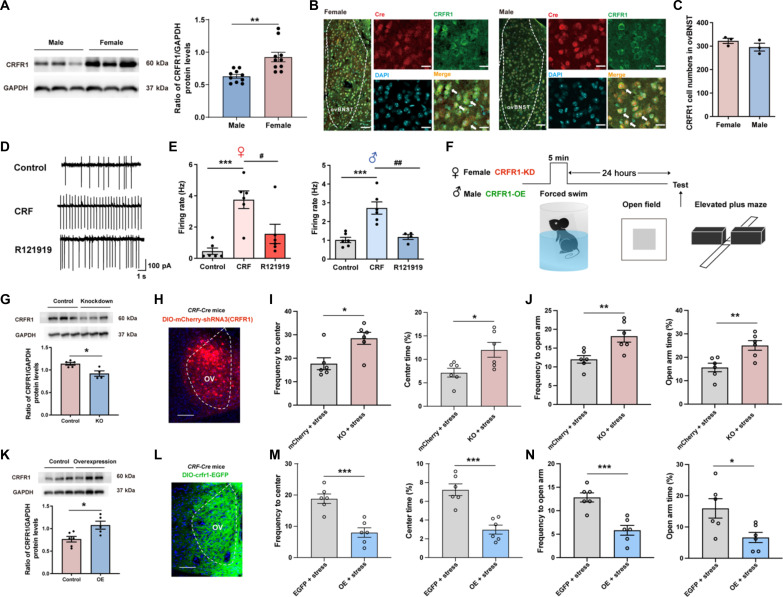
研究团队首先通过强迫游泳实验对雌雄小鼠进行急性应激刺激,并观察其在应激过程中的行为表现。随后,他们利用在体和离体实验技术,检测了雌雄小鼠ovBNST中CRF神经元的激活情况。为了验证应激状态下ovBNST CRF神经元兴奋模式的雌雄差异是否介导了焦虑易感性性别差异的产生,研究团队还利用光遗传学调控技术,模拟交换了应激过程中雌雄小鼠ovBNST CRF神经元的兴奋模式,并观察了这一变化对焦虑易感性性别差异的影响。

研究团队发现,在急性应激过程中,雌性小鼠ovBNST中CRF的释放量显著高于雄性小鼠。这一结果提示我们,雌性小鼠在应激状态下更容易出现CRF神经元的过度激活。
通过在体和离体实验,研究团队发现雌性小鼠ovBNST中的CRF神经元在应激刺激下更容易被持续性激活,而雄性小鼠则只表现出一过性的短暂激活。这一差异进一步证实了雌性小鼠在应激状态下CRF神经元的过度兴奋。
为了验证应激状态下ovBNST CRF神经元兴奋模式的雌雄差异是否介导了焦虑易感性性别差异的产生,研究团队利用光遗传学调控技术,模拟交换了应激过程中雌雄小鼠ovBNST CRF神经元的兴奋模式。他们发现,当雄性小鼠ovBNST CRF神经元被持续性激活,而雌性小鼠被一过性短暂激活时,焦虑易感性性别差异可以被逆转。这一结果有力地支持了ovBNST CRF神经元兴奋模式在焦虑易感性性别差异中的关键作用。
由于应激过程中CRF的释放可通过作用于CRFR1受体激活神经元,研究团队进一步验证了ovBNST CRFR1是否参与介导了应激状态下ovBNST CRF神经元兴奋模式的雌雄差异。他们发现,在正常情况下,雌性小鼠ovBNST中CRFR1的表达量显著高于雄性小鼠。通过敲低雌性小鼠ovBNST中CRFR1水平或过表达雄性小鼠ovBNST中CRFR1水平,可以逆转雌雄焦虑易感性差异。这一结果证实了CRFR1在介导应激状态下雌鼠ovBNST CRF神经元过度兴奋中的关键作用。
本研究首次揭示了ovBNST CRF神经元兴奋模式在焦虑易感性性别差异中的关键作用,并深入探讨了其可能的神经机制。通过强迫游泳急性应激模型、在体和离体实验技术以及光遗传学调控技术,研究团队不仅证实了雌性小鼠在应激状态下更容易出现CRF神经元的过度激活,还进一步揭示了CRFR1在介导这一过程中的重要作用。
该研究结果具有重要的理论和实践意义。首先,它为我们深入理解焦虑易感性性别差异的神经机制提供了新的视角和思路。其次,该研究结果为性别化精准医疗提供了重要的理论依据和实践指导。针对不同性别的焦虑患者,可以根据其神经机制的差异制定个性化的治疗方案,从而提高治疗效果和患者的生活质量。
然而,本研究仍存在一些局限性和未来研究方向。例如,虽然本研究揭示了ovBNST CRF神经元兴奋模式在焦虑易感性性别差异中的关键作用,但关于其上游调控机制以及与其他脑区的相互作用关系仍需要进一步探究。此外,本研究主要集中在小鼠模型上,未来还需要在人类患者中进行进一步验证和拓展。

综上所述,张遐和王颖团队的研究揭示了ovBNST CRF神经元兴奋模式在焦虑易感性性别差异中的关键作用,并深入探讨了其可能的神经机制。该研究结果不仅为我们深入理解焦虑易感性性别差异的神经机制提供了新的视角和思路,还为性别化精准医疗提供了重要的理论依据和实践指导。未来,我们将继续深入探究焦虑易感性性别差异的神经机制及其上游调控机制,为人类焦虑障碍的防治提供更加精准和有效的治疗方案。