19 年
手机商铺
技术资料/正文
168 人阅读发布时间:2025-05-15 13:33
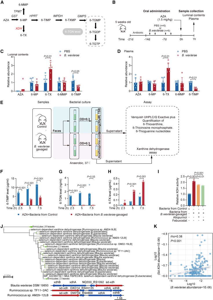
炎症性肠病(Inflammatory Bowel Disease, IBD)是一种慢性、复发性的胃肠道炎症性疾病,主要包括克罗恩病和溃疡性结肠炎两种类型。IBD的治疗策略多样,其中硫唑嘌呤(Azathioprine, AZA)作为一种免疫抑制剂,被广泛应用于IBD的维持治疗中,以减轻炎症、控制病情进展。然而,AZA治疗失败的情况并不罕见,这在一定程度上导致了疾病的复发和进展。尽管AZA治疗失败的原因复杂多样,但近年来,越来越多的研究开始关注肠道微生物群在这一过程中的潜在作用。本文将对一篇题为《Commensal bacteria promote azathioprine therapy failure in inflammatory bowel disease via decreasing 6-mercaptopurine bioavailability》的研究文献进行深度解析,探讨共生细菌如何通过影响6-巯基嘌呤(6-Mercaptopurine, 6-MP)的生物利用度来促进AZA治疗失败。

AZA是一种前体药物,在体内通过代谢转化为6-MP,进而发挥免疫抑制作用。然而,AZA治疗失败在IBD患者中并不少见,这限制了其临床应用效果。已有研究表明,肠道微生物群在药物代谢、生物利用度以及疾病进展中扮演着重要角色。然而,关于共生细菌如何影响AZA及其代谢产物6-MP的生物利用度,以及这一机制如何导致AZA治疗失败的具体过程,尚缺乏深入研究。因此,本研究旨在探究共生细菌在AZA治疗失败中的作用机制,为IBD的精准治疗提供新的思路。

本研究首次揭示了共生细菌Blautia wexlerae在AZA治疗失败中的关键作用,以及这一机制如何通过影响6-MP的生物利用度来实现。这一发现不仅为IBD的精准治疗提供了新的思路,也为理解肠道微生物群在药物代谢和疾病进展中的作用提供了重要依据。
然而,本研究也存在一些局限性。例如,样本量相对较小,可能限制了研究结果的普遍性和准确性。此外,本研究主要集中在Blautia wexlerae这一种共生细菌上,而肠道微生物群是一个复杂的生态系统,其他共生细菌也可能对AZA的治疗效果产生影响。因此,未来的研究需要进一步扩大样本量,并深入探究其他共生细菌在AZA治疗失败中的作用机制。

本研究揭示了共生细菌Blautia wexlerae在AZA治疗失败中的关键作用,以及这一机制如何通过影响6-MP的生物利用度来实现。这一发现不仅为IBD的精准治疗提供了新的思路,也为理解肠道微生物群在药物代谢和疾病进展中的作用提供了重要依据。未来的研究可以进一步探究其他共生细菌在AZA治疗失败中的作用机制,以及如何通过调节肠道微生物群来提高AZA的治疗效果。同时,也可以尝试结合益生菌治疗等新型治疗手段,以优化IBD的治疗效果,提高患者的生活质量。
| 名称 | 货号 | 规格 |
| APC-R700 Rat Anti-Mouse F4/80(T45-2342) | 565787 | 50ug |
| Fixable Viability Stain 510 | 564406 | 100ug |
| BV605 Rat Anti-Mouse Ly-6C(AL-21) | 563011 | 50ug |
| Ms CD8a PE 53-6.7 100ug | 553032 | 100ug |