19 年
手机商铺
技术资料/正文
158 人阅读发布时间:2025-05-22 14:09
帕金森病(Parkinson's disease,PD)作为第二大最常见的神经退行性疾病,对全球约1.6%的65岁以上人群构成了严重威胁。其病理特征主要包括中脑黑质致密部多巴胺能神经元的变性缺失以及神经元内路易小体的形成,后者主要由异常聚集的α-突触核蛋白(α-synuclein,α-Syn)构成。尽管遗传因素和环境因素均已被证实参与PD的发病,但其具体机制仍不明确。近年来,越来越多的流行病学研究显示真菌感染可能是PD的一个风险因素,并在PD患者的大脑组织标本中检测到了真菌的存在。然而,真菌感染导致PD发生的具体病理机制尚未被完全阐明。2023年11月3日,武汉大学张振涛团队在Science Advances上发表了一篇题为“The yeast prion protein Sup35 initiates α-synuclein pathology in mouse models of Parkinson's disease”的研究论文,揭示了真菌蛋白Sup35诱导α-Syn聚集参与PD发病的新机制,为PD的治疗提供了新的靶点。

PD的病理变化主要集中在中脑黑质致密部的多巴胺能神经元上,这些神经元在疾病过程中逐渐变性缺失,导致多巴胺分泌减少,进而引发一系列运动和非运动症状。路易小体作为PD的特征性病理标志,其主要成分是异常聚集的α-Syn。α-Syn的聚集是介导Lewy病理形成和多巴胺能神经元退行的主要病理过程之一。遗传因素方面,编码α-Syn的SNCA基因的突变或复制已被证实会导致家族性PD。环境因素方面,尽管一些研究已经揭示了农药、重金属暴露等与PD发病的关联,但真菌感染作为PD风险因素的具体机制仍有待深入探究。

本研究旨在探究真菌感染如何导致PD发病,并特别关注真菌蛋白Sup35在α-Syn聚集过程中的作用。研究者假设酿酒酵母作为一种自然界中广泛存在的真菌,其表达的Sup35蛋白可能与α-Syn相互作用并促进其聚集,从而参与PD的发病过程。

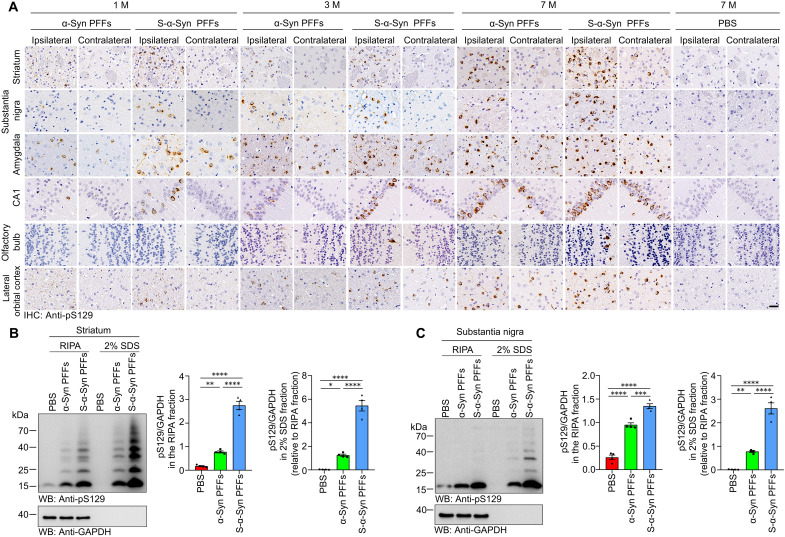
本研究证明了酿酒酵母真菌通过Sup35蛋白与α-Syn相互作用并促进其聚集,导致α-Syn病理在不同的脑区进行传播,损伤多巴胺能神经元,产生神经毒性,最终导致PD的发生。此外,研究还发现鼻腔感染TgA53T小鼠可以加速α-Syn的病理产生和运动障碍,而真菌感染联合抗真菌治疗组的小鼠则明显减少了PD样的病理改变。这一发现为PD的治疗提供了新的靶点。然而,值得注意的是,Sup35改变α-Syn聚集体纤维性质的机制仍然未知,有待进一步研究。
本研究揭示了真菌蛋白Sup35在PD发病过程中的重要作用,为PD的发病机制提供了新的视角。通过阐明Sup35与α-Syn的相互作用及其促进α-Syn聚集的机制,本研究为PD的治疗提供了新的靶点和策略。同时,本研究也提示了真菌感染与PD发病之间的潜在联系,为预防和治疗PD提供了新的思路。
在实际应用方面,本研究的结果可能有助于开发针对PD的新型治疗药物。例如,通过抑制Sup35与α-Syn的相互作用或阻止Sup35的聚集,可能能够减缓或阻止PD的进展。此外,抗真菌治疗也可能成为PD治疗的一种辅助手段。
尽管本研究取得了重要的进展,但仍有许多问题有待进一步探索。例如,Sup35改变α-Syn聚集体纤维性质的机制仍然未知,需要进一步的研究来阐明。此外,真菌感染如何导致PD发病的具体机制也需要更深入的研究。未来的研究可以围绕以下几个方面展开:
本研究揭示了真菌蛋白Sup35在帕金森病发病过程中的重要作用,为PD的发病机制提供了新的视角和靶点。通过阐明Sup35与α-Syn的相互作用及其促进α-Syn聚集的机制,本研究为PD的治疗提供了新的策略和思路。未来的研究将进一步深入探究Sup35与α-Syn相互作用的分子机制、研究其他真菌蛋白在PD发病中的作用、探索抗真菌治疗在PD治疗中的应用以及开展多中心、大样本的临床研究来验证本研究结果的可靠性和有效性。相信在不久的将来,我们能够更好地理解PD的发病机制并开发出更加有效的治疗方法来造福广大患者。
| 名称 | 货号 | 规格 |
| Bcl-2 (124) Mouse mAb | 15071S | 100ul |
| Bcl-2 (124) Mouse mAb | 15071T | 20ul |
| Phospho-alpha-Synuclein (Ser129) (D1R1R) Rabbit mAb | 23706S | 100ul |
| Ubiquitin (P4D1) Mouse mAb | 3936S | 100ul |