言
骨关节炎(OA)作为最常见的退行性关节疾病,严重影响了全球大量患者的生活质量。其发病机制复杂,涉及关节软骨细胞外基质(ECM)的退化、软骨下骨的改变、滑膜的增生以及软骨细胞的氧化应激和凋亡。尽管现有的治疗方法如非甾体抗炎药物和手术能够在一定程度上缓解症状,但无法从根本上减缓软骨退化和改善氧化应激状态。因此,开发高效、特异性的治疗方法,以保护关节软骨免于退变和改善OA进展,显得尤为重要。
近期,在《Science Advances》杂志上发表了一篇题为“Urchin-like Ceria Nanoparticles for Enhanced Gene Therapy of Osteoarthritis”的研究论文,该研究由上海交通大学医学院附属瑞金医院的倪大龙研究员、郭蕾研究员以及王韩助理研究员等共同完成。文章提出了一种新型的海胆状氧化铈纳米酶(Ceria NPs),联合微小RNA(miRNA)用于治疗OA,取得了显著的成果。

研究背景
OA的治疗一直是一个医学难题。近年来,基于将miRNA导入细胞的基因治疗逐渐成为治疗OA的新方法。然而,miRNA的细胞摄取效率和稳定性较差,限制了其在OA治疗中的应用。为了克服这一局限,研究人员开始探索使用纳米载体来递送miRNA。纳米载体不仅能够提高药物的稳定性和细胞摄取效率,还能通过其独特的物理和化学性质,如抗菌、催化活性和组织渗透,为OA治疗提供新的思路。
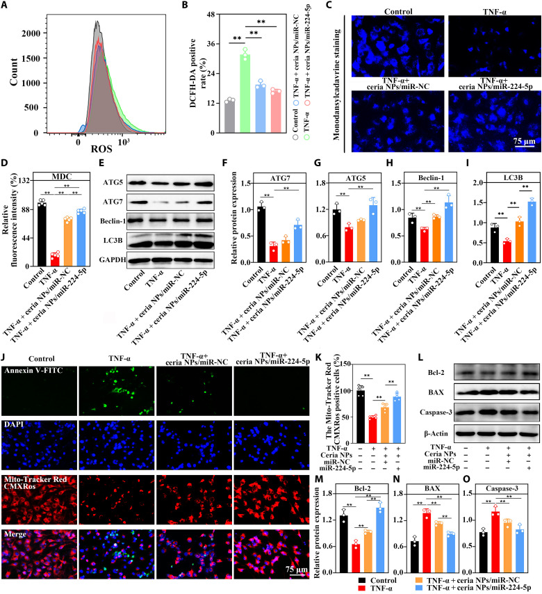
氧化铈纳米颗粒(Ceria NPs)作为一种具有优异抗氧化性能的纳米材料,已被广泛用于生物医学领域。其能够模拟超氧化物歧化酶(SOD)和过氧化氢酶(CAT)的活性,清除活性氧(ROS),调节组织微环境,从而具有潜在的OA治疗价值。然而,传统的球形Ceria NPs在递送miRNA方面效率较低。因此,本研究设计了一种具有海胆状结构的Ceria NPs,旨在提高miRNA的递送效率和OA的治疗效果。

研究方法
- miRNA的鉴定与功能验证:研究人员首先从OA患者的临床样本中鉴定出一种可以保护关节软骨的microRNA-224-5p(miR-224-5p),并在基因缺陷小鼠的关节软骨中验证其功能。结果显示,miR-224-5p的上调显著保护了骨关节缺损并预防其恶化。
- 海胆状Ceria NPs的设计与合成:随后,研究人员设计了一种具有海胆状结构的Ceria NPs,用于OA基因治疗。与传统的球形Ceria NPs相比,海胆状Ceria NPs具有更大的表面积和更多的刺状结构,能够更有效地促进miR-224-5p的转染。
- 体外与体内实验:研究人员通过体外实验和体内实验,评估了海胆状Ceria NPs/miR-224-5p系统的抗炎、抗氧化、抗细胞凋亡和促进自噬的能力。同时,在DMM诱导的OA小鼠模型中,观察了该系统对ECM代谢失衡、滑膜肥大和新生血管形成以及关节间隙狭窄和软骨下骨硬化的影响。

研究结果
- 海胆状Ceria NPs提高miRNA递送效率:与传统的球形Ceria NPs相比,海胆状Ceria NPs由于其特殊的结构,能够更高效地将miR-224-5p递送到细胞中。这一发现为OA的基因治疗提供了新的策略。
- 海胆状Ceria NPs具有优异的抗氧化性能:体外实验表明,海胆状Ceria NPs能够清除ROS,抑制炎症反应,保护关节软骨细胞免受氧化应激损伤。同时,该系统还能促进细胞自噬,减少细胞凋亡。
- 海胆状Ceria NPs/miR-224-5p系统显著改善OA症状:在DMM诱导的OA小鼠模型中,海胆状Ceria NPs/miR-224-5p系统显著逆转了TNF-α诱导的ECM代谢失衡,抑制了滑膜肥大和新生血管形成,缓解了关节间隙狭窄和软骨下骨硬化。体内外实验证明,该系统能够从多方位抑制OA进展。
研究意义
- 验证OA治疗的新靶点:本研究从临床样本出发,鉴定了OA治疗的新靶点miR-224-5p,并验证了其在OA治疗中的重要作用。这一发现为OA的基因治疗提供了新的方向。
- 克服先前研究的局限性:传统的OA治疗方法无法完全阻断OA的恶化。本研究通过设计新型的海胆状Ceria NPs,提高了miRNA的递送效率和OA的治疗效果,克服了先前研究的局限性。
- 为基因治疗的临床开发和应用提供有前景的范例:本研究不仅验证了海胆状Ceria NPs/miR-224-5p系统在OA治疗中的有效性,还为其在其他退行性疾病中的应用提供了思路。同时,该研究也为纳米修复医学这一交叉概念在组织/器官修复中的应用提供了广阔的前景。

氧化铈纳米酶在生物医学领域的应用
氧化铈纳米酶作为一种具有优异抗氧化性能的纳米材料,在生物医学领域具有广泛的应用前景。以下是对其应用的一些探讨:
- 抗氧化治疗:氧化铈纳米酶能够模拟SOD和CAT的活性,清除ROS,调节组织微环境。因此,在抗氧化治疗中,氧化铈纳米酶能够保护细胞免受氧化应激损伤,促进细胞修复和再生。
- 抗炎治疗:ROS的过度产生与炎症反应密切相关。氧化铈纳米酶通过清除ROS,能够抑制炎症反应的发生和发展。因此,在抗炎治疗中,氧化铈纳米酶具有潜在的应用价值。
- 组织修复与再生:氧化铈纳米酶能够促进细胞的增殖和分化,加速组织修复和再生。在肝、肾、肠、骨等器官损伤的治疗中,氧化铈纳米酶能够通过清除ROS、调节微环境和免疫调节等方式,促进受损组织的修复和再生。
- 基因治疗:作为纳米载体,氧化铈纳米酶能够高效地递送miRNA等基因治疗药物。通过设计具有特定结构的氧化铈纳米酶,如本研究中的海胆状Ceria NPs,能够提高基因治疗药物的细胞摄取效率和稳定性,从而增强治疗效果。
未来研究方向
尽管本研究取得了显著的成果,但仍存在一些需要进一步探索的问题:
- 优化纳米载体设计:虽然海胆状Ceria NPs在递送miRNA方面表现出优异的性能,但仍需进一步优化其设计,以提高其在体内的稳定性和生物相容性。
- 探索其他miRNA靶点:除了miR-224-5p外,还可能存在其他与OA治疗相关的miRNA靶点。未来研究可以进一步探索这些靶点,并设计相应的纳米载体进行递送。
- 开展临床试验:在取得更多实验室研究成果的基础上,未来可以开展临床试验,评估海胆状Ceria NPs/miR-224-5p系统在OA治疗中的安全性和有效性。
结论
本研究通过设计新型的海胆状氧化铈纳米酶,联合miR-224-5p用于治疗OA,取得了显著的成果。海胆状Ceria NPs能够高效地递送miRNA,清除ROS,抑制炎症反应,促进细胞修复和再生。该系统在DMM诱导的OA小鼠模型中表现出良好的治疗效果,为OA的基因治疗提供了新的策略。同时,本研究也为纳米修复医学在组织/器官修复中的应用提供了广阔的前景。未来研究可以进一步优化纳米载体设计,探索其他miRNA靶点,并开展临床试验,以推动OA治疗的发展。
| 名称 |
货号 |
规格 |
| Rabbit anti-ATG7 Polyclonal Antibody |
abs135650-50ug |
50ug |
| Atg5 (D5F5U) Rabbit mAb |
12994S |
100ul |
| Beclin-1 Antibody |
3738S |
100ul |
| LC3B (D11) XP ® Rabbit mAb |
3868T |
20ul |
资料格式:
5af202213900496d9b410e93e473e56c.png
查看详细文档