19 年
手机商铺
技术资料/正文
207 人阅读发布时间:2025-05-23 13:40
摘要
前列腺癌(Prostate Cancer, PCa)作为男性最常见的恶性肿瘤,其致死率在男性肿瘤中排名第二。近年来,前列腺癌的发病率迅速增加,尤其是随着人口老龄化及生活习惯的改变,这一问题愈发严峻。雄激素剥夺疗法(ADT)作为晚期前列腺癌的标准治疗方法,尽管在一定程度上延长了患者的生存期,但前列腺癌细胞会逐渐对ADT治疗产生耐药性,进而发展为去势抵抗性前列腺癌(CRPC),目前对CRPC的放疗或药物治疗效果有限且无特异性。因此,探索新的潜在治疗靶点对于前列腺癌的治疗显得尤为重要。近期,郑州大学的研究者在《Journal of Experimental & Clinical Cancer Research》上发表了一项开创性研究,提出将铁死亡诱导剂与TrkA抑制剂联合应用,可能为前列腺癌的临床治疗提供新的策略。本文将对这一研究进行深度解析,探讨其科学意义及潜在的临床应用价值。

一、引言
前列腺癌是一种复杂且异质性的疾病,其发生和发展涉及多种分子机制和信号通路。随着对前列腺癌研究的深入,人们逐渐认识到雄激素受体(AR)在前列腺癌进展中的关键作用,ADT因此成为晚期前列腺癌的主要治疗手段。然而,ADT的耐药性问题一直是临床治疗的难点。近年来,铁死亡作为一种新的细胞死亡方式,因其与多种肿瘤治疗的密切关系而备受关注。铁死亡是一种铁依赖的脂质过氧化驱动的细胞坏死形式,与凋亡、坏死和自噬等传统的细胞死亡方式相比,铁死亡具有独特的生物学特征和分子机制。因此,探索铁死亡在前列腺癌中的作用及其潜在的治疗靶点,对于开发新的前列腺癌治疗方法具有重要意义。

二、铁死亡与前列腺癌
铁死亡在肿瘤进展和治疗中发挥着越来越重要的作用。研究表明,铁死亡与前列腺癌的发生和发展密切相关。铁死亡的调控涉及多种分子和信号通路,包括铁代谢、脂质代谢、抗氧化系统等。在前列腺癌中,铁死亡的异常调控可能导致肿瘤细胞的增殖、侵袭和转移等恶性生物学行为的改变。因此,通过调控铁死亡来抑制前列腺癌细胞的生长和转移,可能成为一种新的治疗策略。
三、郑州大学的研究背景与目的
郑州大学的研究者们长期致力于前列腺癌的分子机制研究和治疗策略的探索。在前期研究中,他们发现了一些与前列腺癌进展密切相关的分子靶点和信号通路。为了进一步揭示前列腺癌的发病机制和寻找新的治疗靶点,他们开展了本研究。本研究的目的是通过筛选和鉴定铁死亡相关蛋白,探索铁死亡在前列腺癌中的作用机制,并评估铁死亡诱导剂与TrkA抑制剂联合应用的抗肿瘤效果,为前列腺癌的临床治疗提供新的策略。

四、研究方法与结果
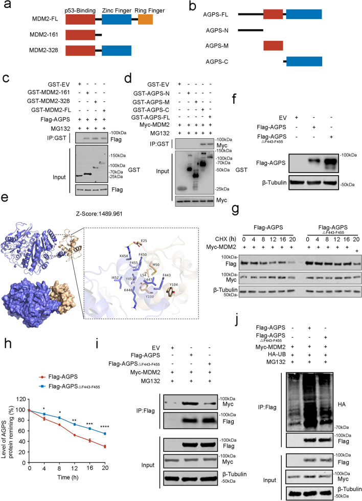
研究者们使用无标签质谱法筛选和鉴定了铁死亡诱导物ml210处理后的候选蛋白。通过一系列实验验证,他们发现AGPS蛋白在前列腺癌组织中表达下调,且与患者的总生存率密切相关。进一步研究表明,AGPS可通过调节过氧化物酶体的功能促进铁死亡,从而降低前列腺癌细胞的存活率。
为了深入探讨AGPS在前列腺癌中的作用机制,研究者们采用免疫组化、共免疫沉淀法和GST下拉法等方法,在体内和体外鉴定了AGPS与MDM2、TrkA的相互作用。结果发现,AGPS可以通过蛋白酶体途径被E3连接酶MDM2泛素化和降解,同时激酶TrkA通过磷酸化AGPS的Y451位点,促进AGPS与MDM2的结合。这一发现揭示了AGPS、MDM2和TrkA在前列腺癌进展中的相互作用关系。
基于上述研究结果,研究者们进一步评估了铁死亡诱导剂ML210与TrkA抑制剂larorectinib联合应用的抗肿瘤效果。实验证实,larorectinib可以增加前列腺癌细胞对铁上调的易感性,从而在体外和体内很大程度上抑制前列腺癌的增殖。这一发现为前列腺癌的临床治疗提供了新的策略。
五、科学意义与临床应用价值
本研究揭示了铁死亡在前列腺癌中的作用机制,并评估了铁死亡诱导剂与TrkA抑制剂联合应用的抗肿瘤效果。这一研究不仅丰富了我们对前列腺癌发病机制的认识,还为前列腺癌的临床治疗提供了新的思路和方法。具体来说,本研究具有以下科学意义和临床应用价值:
揭示了铁死亡在前列腺癌进展中的关键作用:本研究通过筛选和鉴定铁死亡相关蛋白,发现AGPS在前列腺癌组织中表达下调,并通过调节过氧化物酶体的功能促进铁死亡。这一发现揭示了铁死亡在前列腺癌进展中的重要作用,为开发基于铁死亡的前列腺癌治疗方法提供了理论依据。
发现了AGPS、MDM2和TrkA的相互作用关系:本研究通过一系列实验验证,揭示了AGPS、MDM2和TrkA在前列腺癌进展中的相互作用关系。这一发现为我们深入理解前列腺癌的发病机制和寻找新的治疗靶点提供了重要线索。
为前列腺癌的临床治疗提供了新的策略:本研究评估了铁死亡诱导剂与TrkA抑制剂联合应用的抗肿瘤效果,发现该联合疗法在体外和体内均能显著抑制前列腺癌的增殖。这一发现为前列腺癌的临床治疗提供了新的策略,有望为患者带来更好的治疗效果和生活质量。

六、研究局限性与未来展望
尽管本研究取得了重要的科学发现和临床应用价值,但仍存在一些局限性。例如,本研究主要集中在分子和细胞水平,尚需进一步在动物模型和临床试验中验证铁死亡诱导剂与TrkA抑制剂联合应用的安全性和有效性。此外,本研究仅针对特定的前列腺癌细胞系进行研究,尚需在其他细胞系和患者样本中验证该联合疗法的广泛适用性。
未来,研究者们将进一步探索铁死亡在前列腺癌中的作用机制,深入研究AGPS、MDM2和TrkA等分子的相互作用关系,以及这些分子在前列腺癌进展中的具体作用。同时,他们还将开展更多的动物模型和临床试验研究,评估铁死亡诱导剂与TrkA抑制剂联合应用的安全性和有效性,为该联合疗法在前列腺癌临床治疗中的应用提供更为充分的证据。
七、结论
综上所述,郑州大学的研究者们通过筛选和鉴定铁死亡相关蛋白,揭示了铁死亡在前列腺癌进展中的关键作用,并评估了铁死亡诱导剂与TrkA抑制剂联合应用的抗肿瘤效果。这一研究不仅丰富了我们对前列腺癌发病机制的认识,还为前列腺癌的临床治疗提供了新的策略。尽管该研究仍存在一些局限性,但其科学意义和临床应用价值不容忽视。未来,随着研究的深入和临床试验的开展,我们有理由相信,基于铁死亡的前列腺癌治疗方法将成为前列腺癌治疗领域的新热点和研究方向。
| 名称 | 货号 | 规格 |
| 马血清(标准级) | abs990-500ml | 500ml |
| TrkA (12G8) Rabbit mAb | 2510S | 100ul |
| c-Myc (9E10) | sc-40 | 200ug/ml |
| AGPS (A-2) | sc-374201 | 200ug/ml |