19 年
手机商铺
技术资料/正文
273 人阅读发布时间:2025-05-23 13:43
三阴性乳腺癌(Triple Negative Breast Cancer, TNBC)是一种具有高度侵袭性和预后不良特征的乳腺癌亚型。由于缺乏雌激素受体(ER)、孕激素受体(PR)和人表皮生长因子受体-2(HER2)的表达,TNBC患者对传统的内分泌治疗和HER2靶向治疗效果不佳,化疗和手术成为其主要治疗手段。然而,化疗耐药性的发展和低有效率(10-15%)经常阻碍治疗的成功,迫切需要寻找新的联合治疗靶点。近期,同济大学医学院的研究人员在《Journal of Experimental & Clinical Cancer Research》上发表了一篇题为“Neddylation activated TRIM25 desensitizes triple-negative breast cancer to paclitaxel via TFEB-mediated autophagy”的研究论文,揭示了NAE-UBC12-TRIM25-TFEB-自噬轴在调节化疗耐药型TNBC中自噬相关基因转录的新型机制,为治疗TNBC提供了新的潜在靶点。

TNBC是乳腺癌中预后最差的亚型,对妇女健康构成重大威胁。由于其独特的分子亚型和缺乏有效的靶点,化疗耐药性的发展一直是治疗TNBC的难题。自噬是一种高度保守的真核生物过程,与TNBC进展和化疗耐药密切相关。肿瘤细胞中的自噬体吞噬受损的细胞器,并与溶酶体融合,促进蛋白质回收,有助于在恶性条件下生存。TNBC细胞的自噬水平高于其他亚型,先前的研究表明,抑制自噬可恢复TNBC细胞对化疗的敏感性,因此自噬是治疗TNBC的潜在靶点。
转录因子TFEB在调节自噬-溶酶体系统方面发挥着关键作用。TFEB与肿瘤进展有关,通过调节自噬溶酶体系统,甚至在不依赖自噬的情况下,促进各种癌症表型。在营养丰富的状态下,TFEB会发生高度磷酸化修饰,磷酸化的氨基酸序列被13-3-3蛋白识别,导致其在细胞质中被隔离。当外部条件发生变化,如寒冷、饥饿或脂多糖(LPS)处理时,TFEB会迅速去磷酸化并转移到细胞核内以响应这些刺激。然而,关于TFEB的其他翻译后修饰(PTM)的调节作用还有很多未知之处。

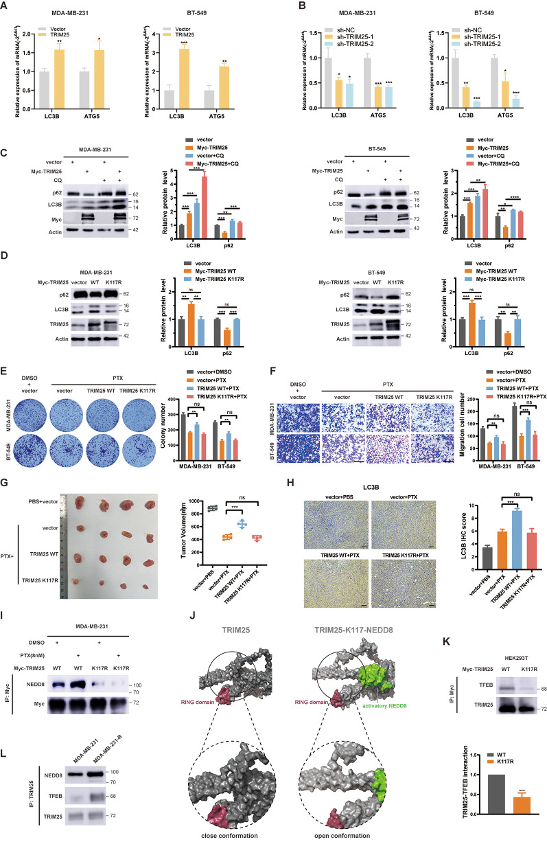
在这项研究中,同济大学医学院的研究人员首先观察到TRIM25与自噬之间存在潜在的相关性。TRIM25是一种E3连接酶,在多种生物过程中发挥着重要作用。研究人员在TCGA数据库中分析了TRIM25与自噬相关基因的相关性,发现TRIM25的表达与ATG5、ATG7和Atg12等自噬相关基因呈正相关。这些基因由TFEB调控,在乳腺癌中与不良预后相关。
为了进一步研究TRIM25在TNBC中的作用,研究人员通过RT-PCR检测发现,TRIM25过表达增加了ATG5和LC3B的转录,而敲低TRIM25则抑制了它们的转录。免疫印迹试验结果也表明,TRIM25过表达激活了自噬流。这些结果表明,TRIM25与自噬之间存在直接的调控关系。
为了验证TRIM25在TNBC化疗耐药中的作用,研究人员进行了克隆形成、细胞迁移实验和异种移植肿瘤模型。结果表明,在体外和体内,野生型TRIM25促进了PTX化疗耐药的TNBC,而TRIM25 K117R过表达则没有影响。IHC分析显示,在过表达野生型TRIM25的小鼠移植组织中,LC3B蛋白的丰度增加,但在过表达TRIM25 K117R的小鼠移植组织中未观察到显著变化。这些结果表明,TRIM25通过促进自噬降低TNBC化疗敏感性。
有趣的是,研究人员还观察到,在反复低剂量PTX刺激下,野生型MDA-MB-231细胞的TRIM25酰基化水平增加,而TRIM25 K117R突变细胞的TRIM25酰基化水平未见显著变化。这可能代表PTX诱导自噬的另一种潜在机制,即PTX通过增加TRIM25的酰基化水平来促进自噬,从而降低TNBC的化疗敏感性。

在这项研究中,研究人员揭示了NAE-UBC12-TRIM25-TFEB-自噬轴在调节化疗耐药型TNBC中自噬相关基因转录的新型机制。通过改变TRIM25的蛋白质构象,拟素化增强了其与大分子底物的结合,激活的TRIM25促进TFEB的K63-连接的泛素化和核转位。由UBC12/TRIM25/TFEB轴介导的自噬基因转录激活降低了TNBC对PTX的敏感性。因此,TRIM25可能是治疗化疗耐药型TNBC的潜在下游靶点。
这项研究不仅为TNBC的化疗耐药机制提供了新的见解,还为开发新的联合治疗策略提供了潜在靶点。通过抑制TRIM25或干扰NAE-UBC12-TRIM25-TFEB-自噬轴,可能能够恢复TNBC细胞对化疗的敏感性,从而提高治疗效果。
尽管TRIM25作为治疗化疗耐药型TNBC的潜在靶点具有广阔的前景,但在将其转化为临床应用之前,仍面临许多挑战。首先,需要进一步验证TRIM25在TNBC中的具体作用机制,包括其与其他信号通路的相互作用和调控关系。其次,需要开发针对TRIM25的有效抑制剂,并评估其在临床前和临床试验中的安全性和有效性。此外,还需要考虑个体差异和肿瘤异质性对TRIM25抑制剂疗效的影响,以及与其他治疗方法的联合应用策略。

未来的研究可以进一步探索TRIM25在TNBC中的其他潜在作用机制,如其在肿瘤免疫逃逸、血管生成和转移等方面的作用。此外,还可以研究TRIM25与其他化疗药物或靶向药物的联合应用效果,以及TRIM25抑制剂与其他治疗方法的联合应用策略。通过深入研究TRIM25在TNBC中的作用机制,可以为开发新的联合治疗策略提供更多依据,从而提高TNBC的治疗效果和患者的生存率。
同济大学医学院的研究人员在《Journal of Experimental & Clinical Cancer Research》上发表的研究论文揭示了NAE-UBC12-TRIM25-TFEB-自噬轴在调节化疗耐药型TNBC中自噬相关基因转录的新型机制,为治疗TNBC提供了新的潜在靶点。TRIM25作为治疗化疗耐药型TNBC的潜在下游靶点,具有广阔的应用前景。然而,在将其转化为临床应用之前,仍需要进一步验证其作用机制、开发有效抑制剂并评估其安全性和有效性。未来的研究可以进一步探索TRIM25在TNBC中的其他潜在作用机制,以及与其他治疗方法的联合应用策略,为提高TNBC的治疗效果和患者的生存率提供更多依据。