19 年
手机商铺
技术资料/正文
279 人阅读发布时间:2025-05-26 14:26
在环境污染日益严峻的今天,铅(Pb)作为一种常见的环境毒物,对人类及动物的健康构成了严重威胁,特别是对肾脏功能的损害尤为显著。近期,一篇题为《Persistent activation of Nrf2 in a p62-dependent non-canonical manner aggravates lead-induced kidney injury by promoting apoptosis and inhibiting autophagy》的研究论文,在深入了解铅诱导的肾脏毒性机制方面取得了重要进展。本文将从研究背景、研究目的、研究方法、主要发现及结论等方面,对该论文进行详细的解析。

铅是一种广泛存在于环境中的重金属污染物,其主要来源包括工业排放、汽车尾气、涂料及旧水管等。长期暴露于铅环境中,人体可累积大量铅,进而引发一系列健康问题,其中肾脏是铅毒性的主要靶器官之一。铅诱导的肾脏损伤(Pb-induced nephrotoxicity)机制复杂,涉及氧化应激、炎症反应、细胞凋亡及自噬等多个方面。然而,关于铅如何精确调控这些过程,以及这些过程之间的相互作用关系,仍有待深入研究。
核因子红细胞2相关因子2(Nrf2)是细胞抗氧化应激反应的关键调节因子,它在维持细胞氧化还原平衡、保护细胞免受氧化损伤方面发挥着重要作用。然而,近年来的研究表明,Nrf2的过度激活或耗竭均可能导致氧化还原失衡,进而诱发组织损伤。因此,探究Nrf2在铅诱导肾脏损伤中的具体作用及其机制,对于理解铅毒性的分子基础、开发有效的干预策略具有重要意义。

本研究旨在深入探究Nrf2在铅诱导肾脏损伤中的功能及机制。具体而言,研究目标包括:1)明确铅暴露是否激活Nrf2通路;2)探究Nrf2持续激活是否加重铅诱导的肾脏损伤;3)揭示Nrf2持续激活加重肾脏损伤的具体机制,特别是与凋亡和自噬的关系。
为实现上述研究目标,本研究采用了多种实验技术和方法,包括细胞培养、动物模型建立、药理学调制、siRNA介导的基因敲低、分子生物学检测等。具体而言,研究团队首先利用大鼠近端肾小管上皮细胞(primary rat proximal tubular cells)作为体外模型,通过铅暴露激活Nrf2通路。随后,通过药理学调制(如使用Nrf2抑制剂或激活剂)或siRNA介导的Nrf2敲低,在体内外实验中探究Nrf2对铅诱导肾脏损伤的影响。此外,研究还利用分子生物学技术(如Western blot、RT-PCR、免疫荧光等)检测了凋亡和自噬相关分子的表达水平,以揭示Nrf2持续激活加重肾脏损伤的具体机制。

本研究的主要发现如下:
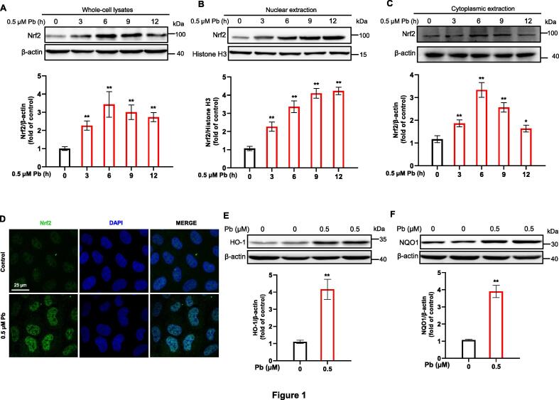
铅暴露激活Nrf2通路:在体外实验中,研究团队发现铅暴露能够显著激活大鼠近端肾小管上皮细胞中的Nrf2通路,表现为Nrf2蛋白水平升高、核转位增加以及下游抗氧化酶基因表达上调。
Nrf2持续激活加重铅诱导的肾脏损伤:通过药理学调制或siRNA介导的Nrf2敲低,研究团队发现Nrf2持续激活能够加重铅诱导的肾脏损伤,表现为细胞毒性增加、肾功能指标恶化以及肾脏组织病理学改变加剧。
Nrf2持续激活促进凋亡并抑制自噬:进一步的研究发现,Nrf2持续激活能够上调凋亡相关分子的表达水平(如Bax、Caspase-3等),同时下调自噬相关分子的表达水平(如LC3-II、Beclin-1等)。这表明Nrf2持续激活可能通过促进凋亡并抑制自噬来加重铅诱导的肾脏损伤。
Nrf2持续激活的机制探究:研究团队还发现,铅诱导的Nrf2持续激活与Keap1(Kelch样ECH相关蛋白1)的核-质转位减少及泛素化水平降低有关。此外,这一过程还依赖于p62蛋白的非经典途径。p62作为一种自噬受体,能够与Keap1结合并阻止其泛素化降解,从而稳定Nrf2并促进其核转位。在铅暴露下,p62蛋白水平升高,进一步促进了Nrf2的持续激活。

综上所述,本研究揭示了Nrf2持续激活在铅诱导肾脏损伤中的重要作用及其机制。研究发现,铅暴露能够激活Nrf2通路,而Nrf2的持续激活则通过促进凋亡并抑制自噬来加重肾脏损伤。这一过程依赖于Keap1的核-质转位减少及泛素化水平降低,以及p62蛋白的非经典途径。这些发现不仅深化了我们对铅诱导肾脏损伤机制的理解,还为开发针对铅毒性的有效干预策略提供了新的思路。
未来,研究团队将进一步探究Nrf2与其他信号通路(如MAPK、PI3K/Akt等)在铅诱导肾脏损伤中的相互作用关系,以及开发针对Nrf2持续激活的特异性抑制剂。此外,将研究成果转化为临床应用,开发针对铅中毒的有效治疗方法,也是未来研究的重要方向。
本研究不仅揭示了Nrf2在铅诱导肾脏损伤中的复杂作用及其机制,还为我们提供了关于环境污染物与人体健康关系的新认识。在环境污染日益严重的今天,加强环境污染物的监测与防控、提高公众对环境污染危害的认识、开展针对环境污染物的健康风险评估和干预策略研究显得尤为重要。同时,本研究也提醒我们,在探索环境污染物的毒性机制时,应充分考虑细胞信号通路的复杂性和相互作用关系,以更全面地理解其对人体健康的影响。
| 名称 | 货号 | 规格 |
| Mouse anti-YWHAZ Monoclonal Antibody(1314CT423.108.153.173.140) | abs100410-50ul | 50ul |
| Anti-rabbit IgG, HRP-linked Antibody | 7074P2 | 100ul |
| Phospho-MEK1/2 (Ser217/221) (41G9) Rabbit mAb | 9154S | 100ul |
| Phospho-MEK1/2 (Ser217/221) (41G9) Rabbit mAb | 9154T | 20ul |