19 年
手机商铺
技术资料/正文
247 人阅读发布时间:2025-05-26 14:28
胰腺导管腺癌(Pancreatic ductal adenocarcinoma,PDAC)作为胰腺癌的主要类型,其恶性程度高、预后差,是癌症相关死亡的主要原因之一。PDAC的特征在于癌细胞周围围绕着致密的纤维性间质,这种间质不仅为癌细胞提供了保护和营养,还促进了其生长和侵袭。然而,关于胰腺肿瘤微环境中间质细胞异质性的了解仍然有限。近期,一篇题为“circCUL2 induces an inflammatory CAF phenotype in pancreatic ductal adenocarcinoma via the activation of the MyD88-dependent NF-κB signaling pathway”的研究论文揭示了circCUL2在诱导炎性癌症相关成纤维细胞(inflammatory cancer-associated fibroblasts, iCAFs)表型及促进PDAC进展中的关键作用。本文将对该研究进行深度解析,以期为进一步理解PDAC的发病机制和开发潜在治疗策略提供新的视角。

一、研究背景与PDAC的复杂性
PDAC的恶性进展是一个多因素、多步骤的复杂过程,涉及遗传变异、表观遗传改变、炎症微环境以及间质与癌细胞的相互作用等多个层面。其中,CAFs作为肿瘤间质的主要成分,对PDAC的生长、侵袭和转移起着至关重要的作用。CAFs不仅通过分泌生长因子、细胞因子和趋化因子等促进癌细胞的增殖和迁移,还通过重塑肿瘤间质为癌细胞提供适宜的生存微环境。然而,CAFs的异质性及其在不同肿瘤类型中的功能差异尚不完全清楚。
二、circCUL2的鉴定与特性
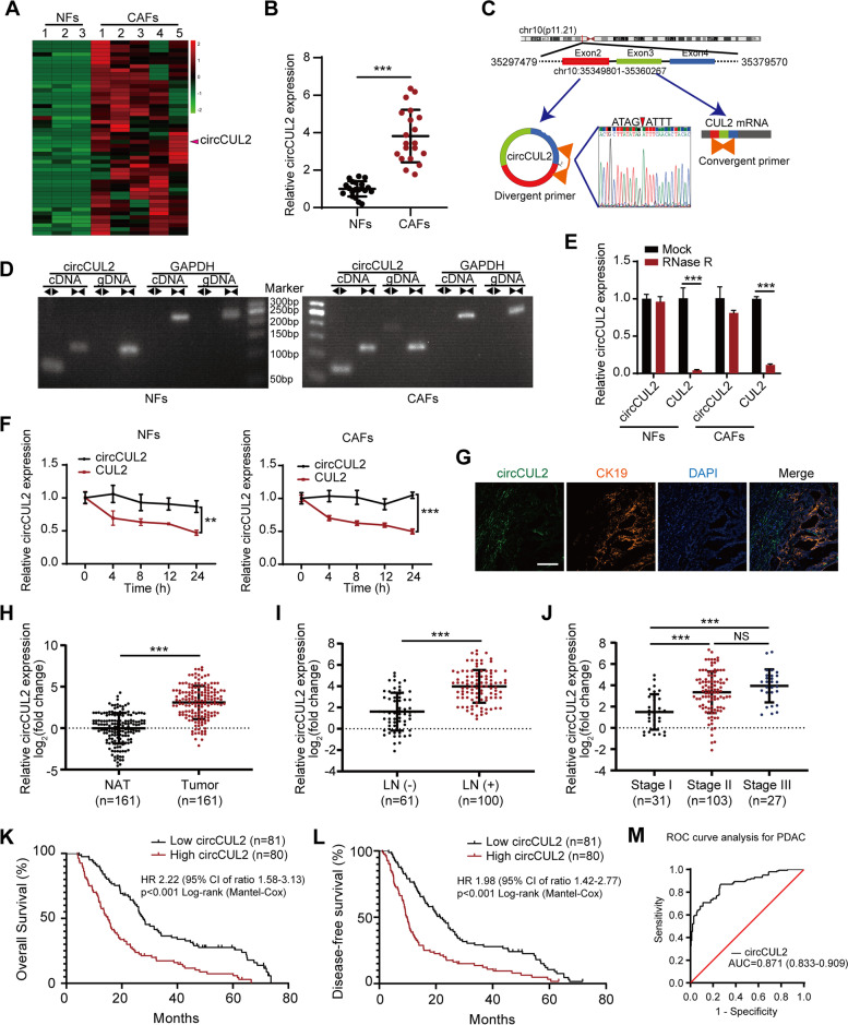
本研究通过高通量测序技术对原发性成纤维细胞进行circRNA表达谱分析,首次鉴定出circCUL2在PDAC相关成纤维细胞(CAFs)中的特异性表达。circCUL2是一种环状RNA,与线性RNA相比,具有更高的稳定性和更复杂的调控机制。研究通过qRT-PCR技术进一步验证了circCUL2在PDAC组织中的高表达,并发现其表达水平与PDAC患者的不良预后显著相关。

三、circCUL2诱导iCAFs表型及其功能
为了探究circCUL2在PDAC进展中的具体作用,研究者将circCUL2过表达于正常成纤维细胞(NFs)中,并观察到这些细胞逐渐转变为iCAFs表型。iCAFs具有更强的增殖能力、迁移能力和分泌炎性因子的能力,尤其是IL-6的分泌显著增加。通过体外实验,研究者发现iCAFs通过分泌IL-6促进PDAC细胞的增殖和迁移。此外,体内异种移植模型实验也证实,circCUL2转导的NFs能够促进PDAC细胞的肿瘤形成和转移,而这种促进作用能够被抗IL-6抗体所阻断。
四、circCUL2调控机制的深入剖析
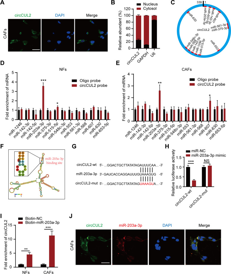
为了进一步揭示circCUL2在诱导iCAFs表型中的作用机制,研究者进行了深入的分子机制探索。他们发现circCUL2能够作为竞争性内源RNA(ceRNA),通过“海绵”作用吸附并抑制miR-203a-3p的表达。而miR-203a-3p通常负向调控MyD88的表达,MyD88是NF-κB信号通路的关键接头蛋白。因此,circCUL2通过抑制miR-203a-3p的表达,间接上调了MyD88的表达水平,从而激活了MyD88依赖的NF-κB信号通路。NF-κB信号通路的激活进一步促进了IL-6等炎性因子的分泌,形成了一个正向的调控循环,最终促进了PDAC的进展。
此外,研究者还发现circCUL2/miR-203a-3p/MyD88/NF-κB/IL-6轴还能够激活STAT3信号通路,这是另一个在PDAC进展中发挥重要作用的信号通路。STAT3的激活进一步增强了癌细胞的增殖、迁移和侵袭能力,从而加剧了PDAC的恶性进展。

五、circCUL2与PDAC治疗的新策略
本研究不仅揭示了circCUL2在PDAC进展中的关键作用及其调控机制,还为PDAC的治疗提供了新的策略。由于circCUL2在CAFs中的特异性表达及其与PDAC进展的密切相关性,circCUL2可能成为PDAC治疗的潜在靶点。通过抑制circCUL2的表达或破坏其调控机制,可以抑制iCAFs的形成和功能,从而削弱PDAC的生长和侵袭能力。
此外,由于IL-6在circCUL2诱导的PDAC进展中起着关键作用,抗IL-6治疗也可能成为PDAC的一种有效治疗手段。通过中和IL-6或阻断其信号传导途径,可以抑制癌细胞的增殖和迁移,从而减缓PDAC的进展。

六、研究的局限性与未来展望
尽管本研究取得了重要的发现,但仍存在一些局限性。例如,本研究主要关注了circCUL2在CAFs中的作用,而CAFs的异质性及其在不同肿瘤类型中的功能差异尚不完全清楚。此外,本研究尚未深入探讨circCUL2在PDAC发生早期的作用及其与其他信号通路的交互作用。
未来的研究可以进一步拓展circCUL2在PDAC中的功能研究,包括其在PDAC发生早期的作用、与其他信号通路的交互作用以及其在不同PDAC亚型中的表达差异等。此外,还可以探索circCUL2与其他非编码RNA(如lncRNA、miRNA等)的相互作用及其在PDAC调控网络中的角色。这些研究将有助于更全面地理解circCUL2在PDAC进展中的作用机制,并为PDAC的治疗提供新的策略。
综上所述,本研究揭示了circCUL2在诱导炎性CAF表型及促进PDAC进展中的关键作用,并深入剖析了其调控机制。这些发现不仅为理解PDAC的发病机制提供了新的视角,还为PDAC的治疗提供了新的策略。随着研究的深入,circCUL2有望成为PDAC治疗的潜在靶点,为改善PDAC患者的预后带来新的希望。
| 名称 | 货号 | 规格 |
| Phospho-IkappaBalpha (Ser32) (14D4) Rabbit mAb | 2859S | 100ul |
| MyD88 (D80F5) Rabbit mAb | 4283S | 100ul |
| IkappaBalpha (44D4) Rabbit mAb | 4812T | 20μl |
| Stat3 (124H6) Mouse mAb | 9139T | 20ul |