19 年
手机商铺
技术资料/正文
160 人阅读发布时间:2025-05-27 13:38
本文研究揭示了Spindlin1(SPIN1)在乳腺癌细胞对阿霉素耐药性中的关键作用。SPIN1是一种在多种人类癌症中高表达的蛋白质,与肿瘤的发生和发展密切相关。化疗耐药性是癌症治疗中的一大难题,其中药物代谢酶和转运体的改变是决定肿瘤细胞耐药性的主要因素。然而,SPIN1是否参与调控乳腺癌中这些代谢酶和转运体的表达,从而影响化疗耐药性,尚不清楚。

1. SPIN1表达检测
研究者首先通过定量实时聚合酶链反应(qRT-PCR)和免疫组化方法,检测了乳腺癌细胞和组织中SPIN1的表达水平。这一步骤为后续实验提供了基础数据,帮助研究者识别出SPIN1高表达的乳腺癌细胞和组织。
2. 化学敏感性测定
为了评估SPIN1对阿霉素敏感性的影响,研究者进行了体外和体内的化学敏感性测定。通过对比SPIN1高表达和正常表达的乳腺癌细胞对阿霉素的反应,研究者能够直观地观察到SPIN1对化疗耐药性的增强作用。
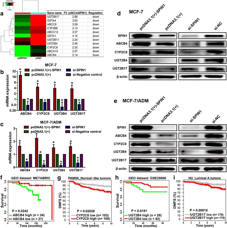
3. 下游效应因子的筛选与验证
为了深入了解SPIN1如何影响化疗耐药性,研究者利用微阵列技术筛选了SPIN1的下游效应因子,并通过qRT-PCR和Western blot方法进行了验证。这一步骤揭示了SPIN1调控的一系列关键基因,包括药物代谢酶和转运体。
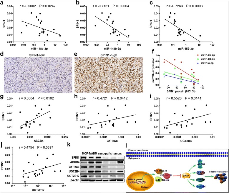
4. miRNA调控SPIN1的鉴定
研究者进一步通过荧光素酶报告基因实验和Western blot方法,鉴定了调控SPIN1的miRNA。他们发现,miR-148/152家族成员(包括miR-148a-3p、miR-148b-3p和miR-152-3p)能够直接靶向SPIN1,从而负向调控其表达。

1. SPIN1在耐药乳腺癌细胞和组织中高表达
研究结果显示,与化疗敏感的乳腺癌细胞和组织相比,耐药细胞和组织中SPIN1的表达水平显著升高。这一发现提示SPIN1可能与乳腺癌的化疗耐药性密切相关。
2. SPIN1增强乳腺癌细胞对阿霉素的耐药性
体外和体内的化学敏感性测定结果表明,SPIN1能够显著增强乳腺癌细胞对阿霉素的耐药性。而下调SPIN1的表达则能够降低这种耐药性,这进一步证实了SPIN1在化疗耐药性中的关键作用。
3. SPIN1调控药物代谢酶和转运体的表达
通过微阵列筛选和后续验证,研究者发现SPIN1能够上调一系列药物代谢酶和转运体的表达,包括CYP2C8、UGT2B4、UGT2B17和ABCB4等。这些酶和转运体在药物的代谢和排泄中起着重要作用,它们的上调可能有助于肿瘤细胞逃避化疗药物的杀伤作用。
4. miR-148/152负向调控SPIN1
荧光素酶报告基因实验和Western blot结果表明,miR-148/152家族成员能够直接靶向SPIN1的3'非翻译区(3'UTR),从而抑制其表达。这一发现揭示了SPIN1表达调控的新机制,也为通过调控miRNA来干预SPIN1功能提供了可能。
5. SPIN1和miR-148/152的表达与乳腺癌患者预后相关
研究者还发现,SPIN1的高表达或miR-148/152的低表达与乳腺癌患者的预后不良密切相关。这一发现进一步强调了SPIN1和miR-148/152在乳腺癌治疗中的重要性,也为未来的预后评估和个体化治疗提供了潜在靶点。

本研究揭示了SPIN1在乳腺癌细胞对阿霉素耐药性中的关键作用,并阐明了其背后的分子机制。通过上调药物代谢酶和转运体的表达,SPIN1能够增强乳腺癌细胞对化疗药物的抵抗能力。而miR-148/152则通过负向调控SPIN1的表达,为干预其功能提供了新的途径。此外,SPIN1和miR-148/152的表达水平与乳腺癌患者的预后密切相关,这进一步强调了它们在癌症治疗中的重要性。
本研究不仅为理解乳腺癌化疗耐药性的分子机制提供了新的视角,也为开发针对SPIN1和miR-148/152的干预策略提供了理论基础。未来的研究可以进一步探索SPIN1调控网络中的其他关键分子,以及如何通过调控这些分子来逆转乳腺癌的化疗耐药性。同时,针对SPIN1和miR-148/152的临床试验也将有助于验证其作为癌症治疗靶点的潜力。

本研究的结果为乳腺癌的化疗耐药性研究提供了新的思路。首先,通过识别SPIN1这一关键分子,研究者为理解乳腺癌细胞如何逃避化疗药物的杀伤作用提供了新的见解。其次,通过揭示SPIN1调控药物代谢酶和转运体的机制,研究者为开发针对这些酶的抑制剂提供了新的靶点。最后,通过发现miR-148/152对SPIN1的负向调控作用,研究者为通过调控miRNA来干预SPIN1功能提供了可能。
未来的研究可以在以下几个方面进行拓展:首先,进一步探索SPIN1调控网络中的其他关键分子,以及这些分子如何协同作用来影响乳腺癌的化疗耐药性。其次,开发针对SPIN1或其下游效应因子的特异性抑制剂,并评估其在逆转化疗耐药性中的效果。最后,开展针对SPIN1和miR-148/152的临床试验,以验证其作为癌症治疗靶点的安全性和有效性。这些研究将有助于推动乳腺癌化疗耐药性的治疗进展,为更多患者带来生存的希望。
| 名称 | 货号 | 规格 |
| Rabbit anti-UDB17 Polyclonal Antibody(Center) | abs110602-50ul | 50ul |